| 일 | 월 | 화 | 수 | 목 | 금 | 토 |
|---|---|---|---|---|---|---|
| 1 | 2 | 3 | 4 | 5 | 6 | 7 |
| 8 | 9 | 10 | 11 | 12 | 13 | 14 |
| 15 | 16 | 17 | 18 | 19 | 20 | 21 |
| 22 | 23 | 24 | 25 | 26 | 27 | 28 |
- androidstudio
- MachineLearning
- VirtualBox
- vsCode
- 맥
- linux
- 오블완
- xcode
- PYTHON
- IOS
- webpack
- TensorFlow
- ReactNative
- localserver
- node
- unittest
- react
- 티스토리챌린지
- 센토스
- MAC
- 리눅스
- Android
- build
- 개발
- fastapi
- Chrome
- pydantic
- 네트워크
- centos
- Today
- Total
로메오의 블로그
[blender + unity] UV 매핑 본문

control + A : Apply 속성 재설정
Rotate and Scale 재설정

UV Editing 열기

New Image
UV_Grid를 생성합니다.

tab: Object 모드
Material Properties > New 새로운 Material 생성
Base Color > Image Texture 선택

생성한 UV_Grid를 선택합니다.

Viewport Shading해서 UV를 표시합니다.

Tab: Edit mode
A: 모두 선택

Unlink Data Block을 누릅니다.


option + a 선택 해제

2: edge
option + 클릭해서 상단 edge를 선택합니다.

오른쪽 클릭
Mark seam

a: 모두 선택

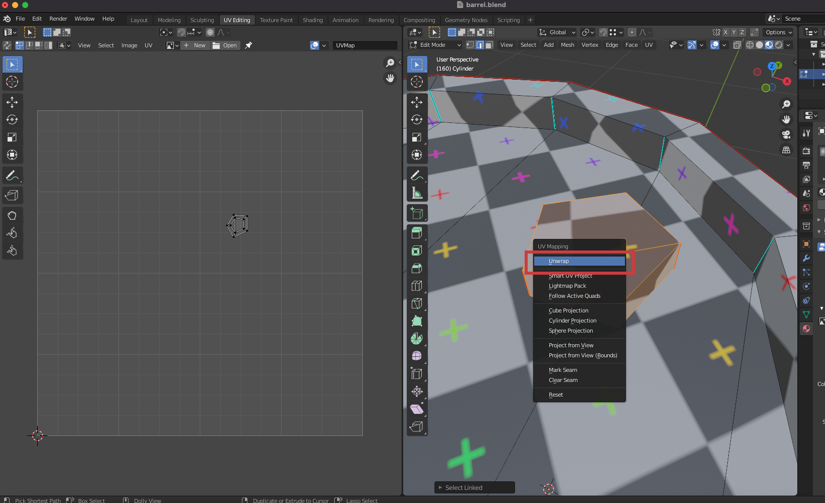
U: UV Mapping
Unwrap


통의 윗 뚜컹을 선택하고
L: select linked pick

U: UV Mapping
Unwrap

Method : Conformal

R: rotate
TOP 뷰에서 UV를 정렬합니다.

하단 뚜껑도 똑같이 적용합니다.
option + click

Mark Seam

U: UV wrap
unwrap


`, 9: back 뷰
상단 edge를 선택하고
command를 누르고 하단 edge를 선택해서 세로로 모든 edge를 선택합니다.

Mark Seam

a: 모두 선택

u: UV Mapping
unwrap

UV가 모두 펼쳐 졌지만
몸통 맵이 부자연 스럽습니다.

option키를 누르고 edge를 선택합니다.
오른쪽 클릭으로 Align Y를 선택합니다.

선이 정리 되었습니다.

모든 가로 edge를 수평으로 정리합니다.

세로 edge도 선택해서 Align X로 정렬합니다.


마개 Mapping입니다.
option + a: 모두 선택해제

control + option을 누르고 사이드 부분 edge를 선택하면
5개의 edge가 선택됩니다.

Mark Seam

L: select unlink block

U: UV Mapping
unwrap

마개가 seam 되었습니다.

A: 모두 선택
G: move
위치를 옆으로 옮깁니다.

view에서
A: 모두 선택

UV Editing에서
A: 모두 선택

UV > Average Islands Scale
실제 비율로 조정합니다.

실제 비율로 조절되었습니다.

A: 모두 선택
UV > Pack Islands


R: rotate
-90: -90도로 회전합니다.

S: scale
G: move로 적당히 위치와 크기를 조절합니다.

각 요소간 일정 간격을 줍니다.
하단과 상단 뚜껑도 회전시켜줍니다.
UV Map 준비가 완료 되었습니다.
'Design > Blender' 카테고리의 다른 글
| [blender + unity + GIMP] Texturing (0) | 2022.01.23 |
|---|---|
| [blender + unity] barrel modeling (0) | 2021.12.23 |
| [Blender] 태극기 휘날리기 (2) [Mapping] (0) | 2021.12.15 |
| [Blender] 태극기 휘날리기 (1) (0) | 2021.12.13 |
| [Blender] Cloth (0) | 2021.12.13 |