| 일 | 월 | 화 | 수 | 목 | 금 | 토 |
|---|---|---|---|---|---|---|
| 1 | 2 | 3 | 4 | 5 | 6 | 7 |
| 8 | 9 | 10 | 11 | 12 | 13 | 14 |
| 15 | 16 | 17 | 18 | 19 | 20 | 21 |
| 22 | 23 | 24 | 25 | 26 | 27 | 28 |
| 29 | 30 | 31 |
- MAC
- 티스토리챌린지
- pydantic
- build
- vsCode
- Android
- TensorFlow
- 센토스
- node
- 네트워크
- VirtualBox
- react
- Chrome
- localserver
- unittest
- 맥
- centos
- linux
- ReactNative
- 리눅스
- androidstudio
- webpack
- 개발
- fastapi
- xcode
- PYTHON
- IOS
- 오블완
- MachineLearning
- Today
- Total
로메오의 블로그
[Blender] 태극기 휘날리기 (2) [Mapping] 본문

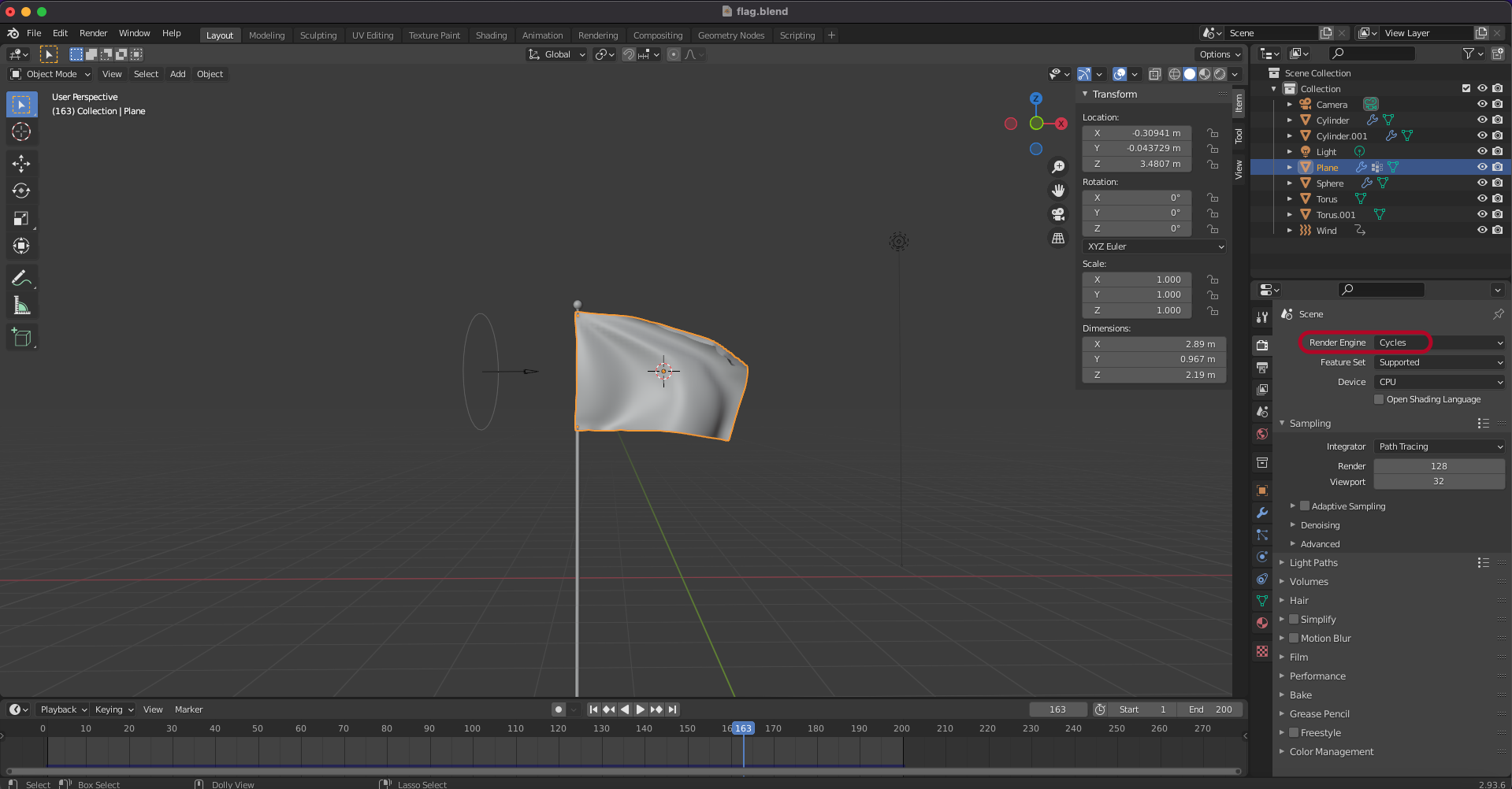
Render Properties에서 Render Engine을 Cycles로 변경합니다.

위 사이트에서 HDRI를 선택합니다.

적당한 이미지를 선택합니다.

사이즈를 선택하고 다운로드 합니다.

Edit > Preferences > Add-ons
Node: Node Wrangler를 체크합니다.

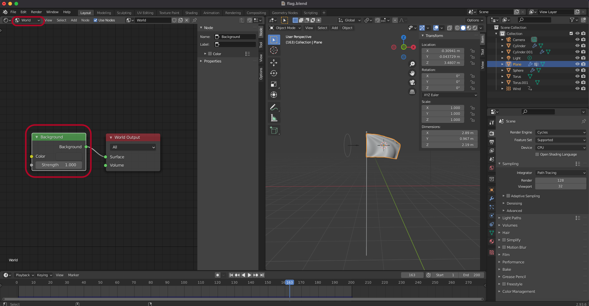
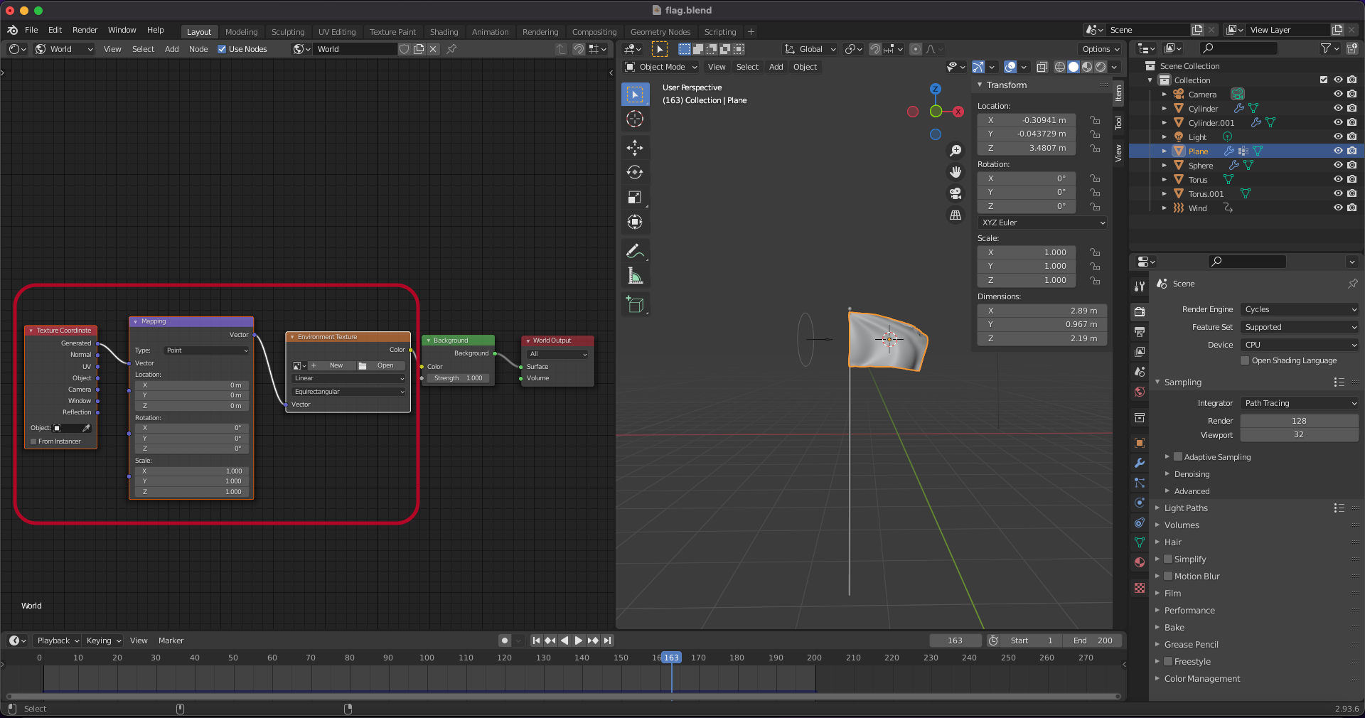
Shader Editor에서 World Node를 선택합니다.

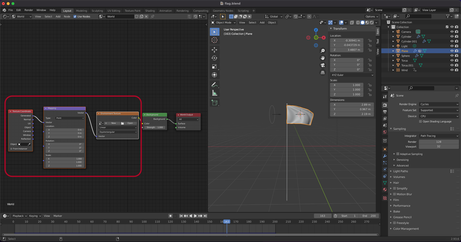
control + T를 눌러 Texture 모음을 생성합니다.

Environment Texture > Open을 누르고 다운로드한 HDRi 파일을 선택합니다.

Viewport Shading을 선택해서 확인 합니다.

`: 뷰선택
1: viewport camera 선택
shift + z: 와이어 프레임 보기
하얀색 카메라 테두리를 선택하고
G: 이동
R: 회전 해서 카메라를 조절합니다.


control + B를 눌러 화면을 적당히 설정하고

F12를 눌러서 화면을 렌더링 합니다.
깃발에 계단 현상이 발생합니다.

깃발을 선택하고 subdivision Surface를 적용합니다.


Viewport 와 Render의 퀄리티를 따로 설정할 수 있습니다.
Render 퀄리티를 3으로 설정합니다.

렌더링 퀄리티가 좋아졌습니다.

깃발의 모서리가 둥글어진 현상을 수정하기 위해
tab: Edit mode
2: Edge
깃발의 모서리 선을 선택합니다.

Item > Mean Crease를 1로 설정해서 모서리를 각지게 합니다.

깃대를 선택하고 Material Properties에서 Material 2개를 추가합니다.

tab: Edit mode
3: face
깃봉의 면을 선택하고
두번째 Material을 Assign 합니다.
첫번째가 깃대가 되고, 두번째가 깃봉이 됩니다.

깃대 Material을 선택하고
Metalic : 1
Roughness: 0.6
칼라는 채도를 좀 낮춥니다.

깃봉을 선택하고
Metalic : 1
Roughness: 0.2
칼라는 노란색 계열로 합니다.

고리를 선택하고 Material을 추가합니다.
Roughness: 0.3
칼라는 채도만 좀 낮춰줍니다.

링을 선택하고 Meterial을 추가합니다.
Metalic : 1
Roughness: 0.3
칼라는 채도를 낮춰줍니다.

아래, 위 고리를 선택하고
control + L: Link/Transfer Data
Link Meterial해서 같은 재질을 입쳐줍니다.

링도 두개 선택해서
control + L > Link Material 해줍니다.

깃발을 선택하고 0프레임에 가서 Material을 추가합니다.
Principied BSDF를 선택하고
control + T합니다.

Image Texture > Open 해서 태극기 이미지를 선택합니다.


shift + A : 추가
Texture > Image Texture를 추가합니다.

섬유 이미지를 추가하고
Color Space는 None-Color
control + T 해서 Texture를 추가합니다..

Scale을 조절해서 섬유질의 사이즈를 조절하고
Color를 Alpha 소켓에 연결합니다.

Color Ramp을 추가해서
레벨바를 조절해서 투명한 영역의 크기를 조절합니다.

Bump를 추가해서
Strength: 0.5
Distance: 0.01로 펌프맵을 추가합니다

'Design > Blender' 카테고리의 다른 글
| [blender + unity] UV 매핑 (0) | 2022.01.17 |
|---|---|
| [blender + unity] barrel modeling (0) | 2021.12.23 |
| [Blender] 태극기 휘날리기 (1) (0) | 2021.12.13 |
| [Blender] Cloth (0) | 2021.12.13 |
| [Blender] Soft body (1) | 2021.12.10 |