| 일 | 월 | 화 | 수 | 목 | 금 | 토 |
|---|---|---|---|---|---|---|
| 1 | 2 | 3 | 4 | 5 | 6 | 7 |
| 8 | 9 | 10 | 11 | 12 | 13 | 14 |
| 15 | 16 | 17 | 18 | 19 | 20 | 21 |
| 22 | 23 | 24 | 25 | 26 | 27 | 28 |
- 맥
- fastapi
- webpack
- react
- Chrome
- 개발
- node
- pydantic
- 티스토리챌린지
- ReactNative
- androidstudio
- 리눅스
- unittest
- 센토스
- 네트워크
- vsCode
- PYTHON
- linux
- MAC
- TensorFlow
- build
- MachineLearning
- localserver
- xcode
- 오블완
- centos
- VirtualBox
- Android
- IOS
- Today
- Total
로메오의 블로그
[Blender] Soft body 본문
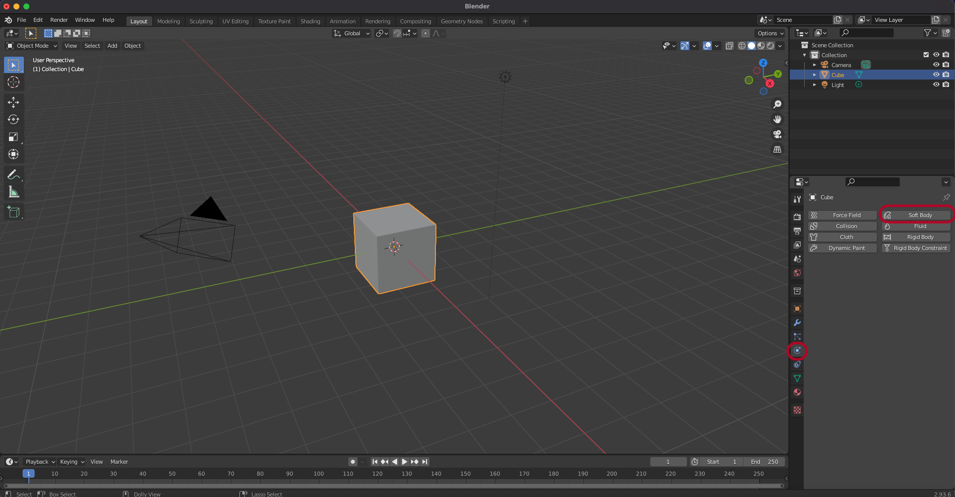
Soft Body

Physics Properties에서 Soft Body를 적용합니다.

Play 해보면 제자리에서 출렁 출렁하게 됩니다.
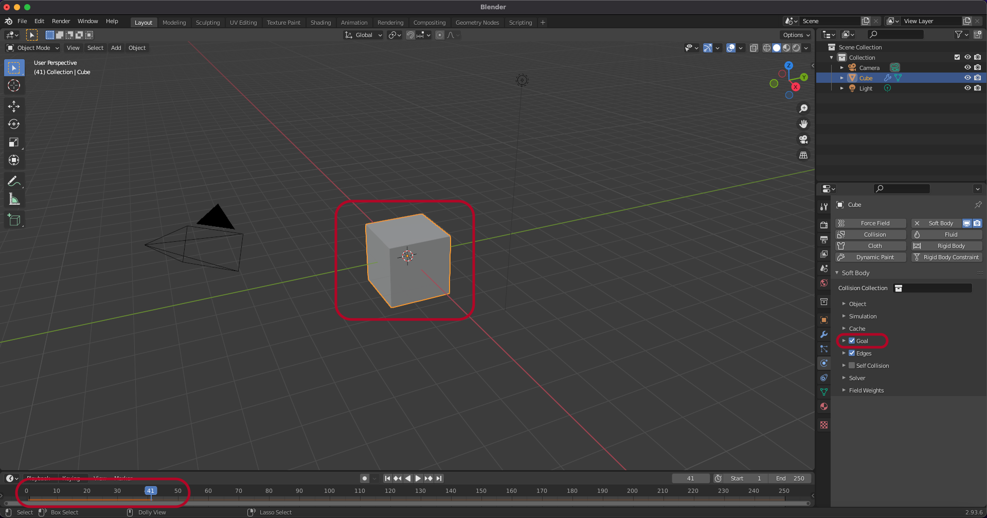
Goal 속성은 오브젝트의 Position을 유지하기 때문에 흔들리는것 처럼 보입니다.

Goal 속성을 해제하고 Play 하면 상자가 떨어집니다.
중심점은 그대로 유지됩니다.

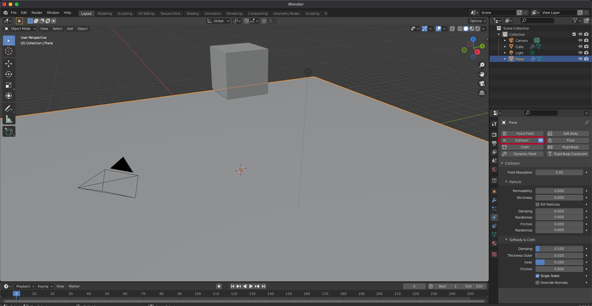
바닥을 만들고, Collision을 적용합니다.

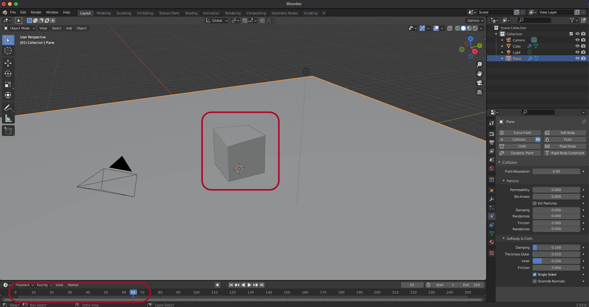
Play해보면 상자가 떨어져서 출렁거립니다.

결국엔 무너져 내립니다.

Edit mode에서 subdivide를 적용합니다.

Play하면 형태가 뭉게져 버립니다.
Bending

Edge > Bending을 1로 주면 출렁거리지만 원형을 유지하려고 합니다.
Stiffness

Stiffness가 있으면 형태가 어느 정도 유지되지만(사각형이 유지됨)
왼쪽의 Stiffness가 없으면 찌그러 집니다.(사각형이 깨짐)
Pull, Push

Pull은 늘어나는것(당기는 것)에 대한 저항력이라 바닥에 떨어지는 동안 줄어듭니다.

Push는 줄어드는것(눌리는 것)에 대한 저항력이라 떨어지는 동안 늘어납니다.
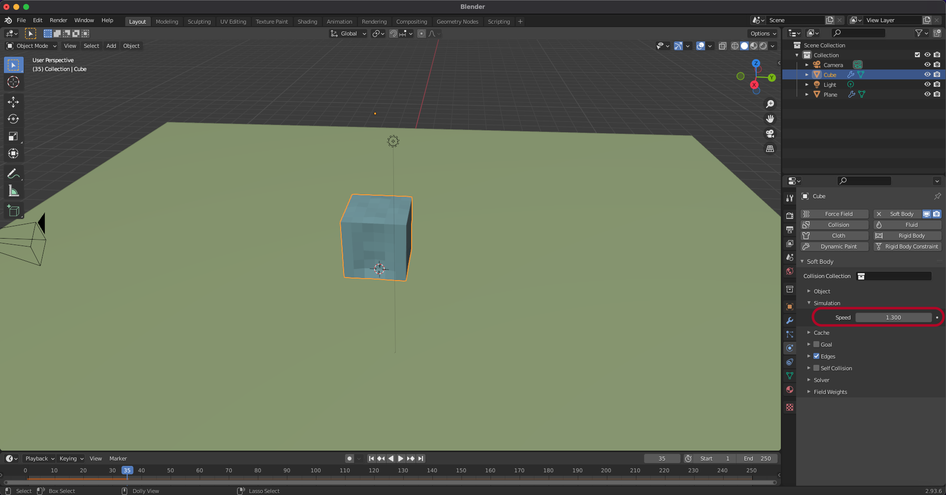
Simulation Speed

Simulation Speed 계산방법
32.5 / 프레임 으로 계산하면 가장 현실적인 속도입니다.
32.5 / 25프레임 = 1.3
32.5 / 60프레임 = 0.54

simulation을 캐시에 저장해서 비교 테스트 할 수 있습니다.
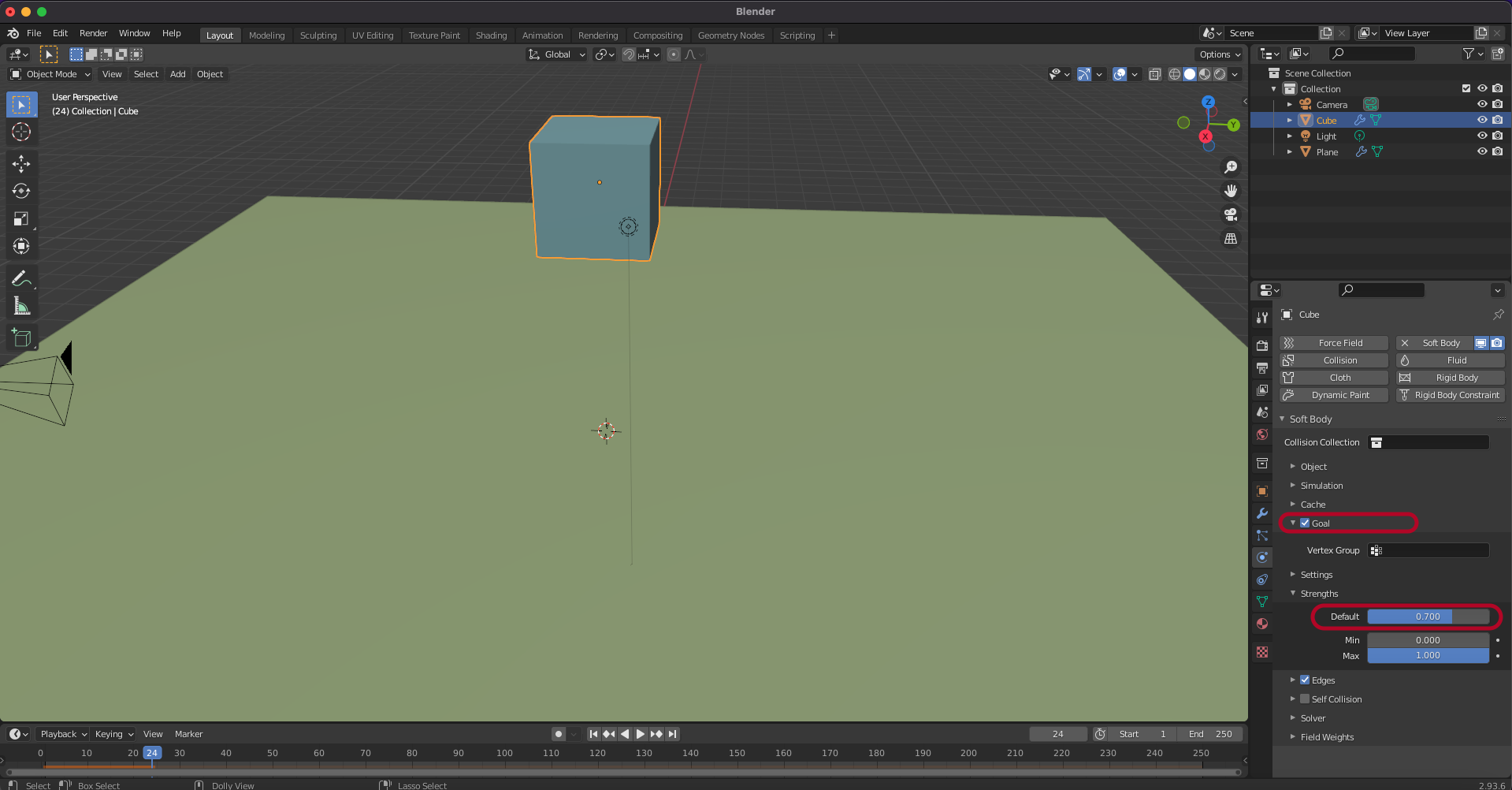
Goal

Goal > Strength > Default는 현재 좌표값을 지키려는 정도를 설정합니다.
1은 움직이지 않음

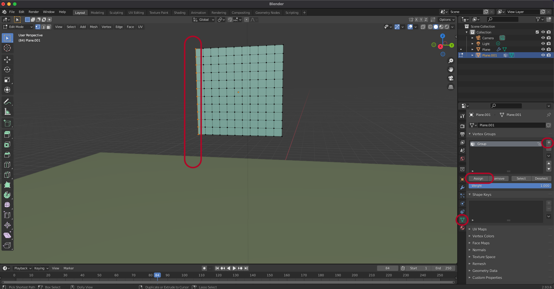
Plane을 하나 만들어 줍니다.

Subdivide 해줍니다.

좌측 vertex를 선택하고 Object Data Properties > vertex group을 만들어 줍니다.
Assign을 눌러줍니다.

Weight Paint로 변경하면 지정된 vertex group이 고정된것을 확인 할 수 있습니다.

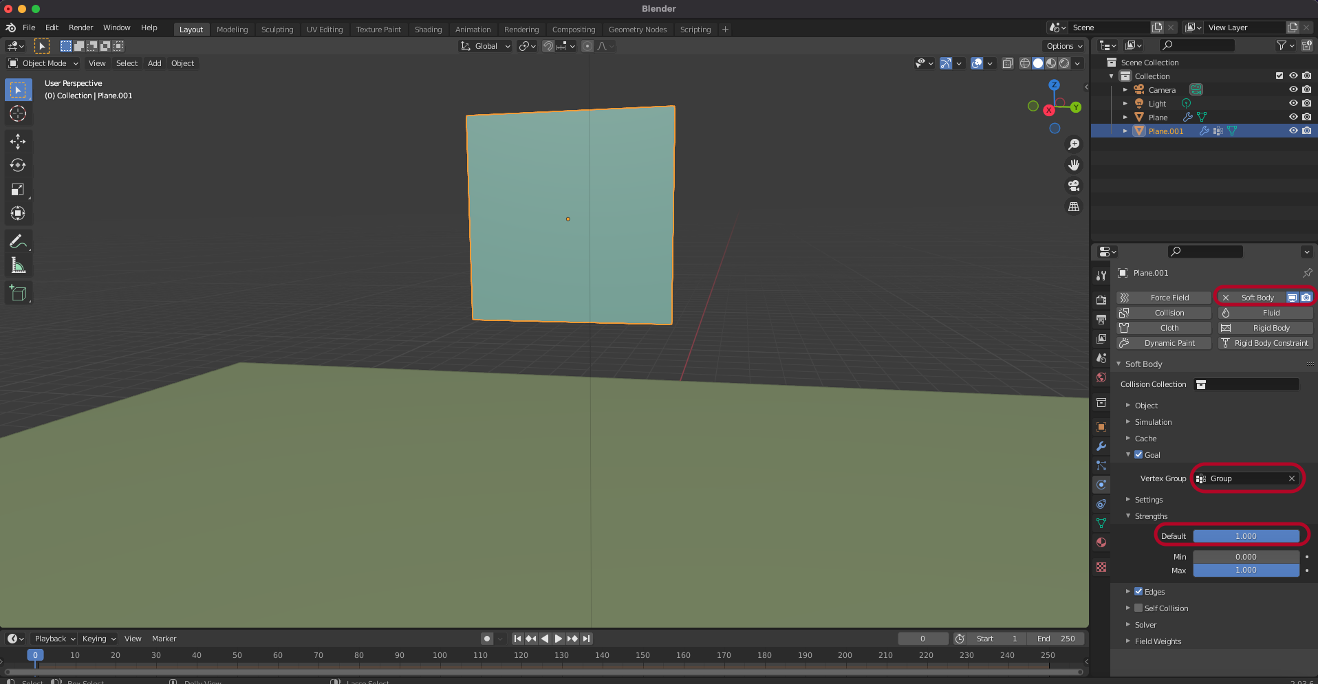
Soft body를 설정하고 Vertex Group을 저장했던 Group으로 지정합니다.
Strengths Default는 1로 줍니다.

Mass를 3kg으로 설정하고, Bending을 2로 주고 Play하면
고정된 vertex 그룹은 고정되고, 깃발같은 형태가 됩니다.

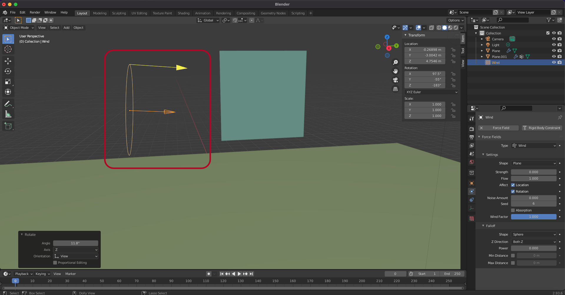
shift + A를 눌러서 Force Field > Wind를 추가합니다.

바람의 위치를 조절합니다.

80프레임에서 strength 0으로 키프레임을 추가합니다.

100프레임에서 strength 35로 키프레임을 추가합니다.

깃발이 날리는 애니메이션이 구현됩니다.

Shade Smoth를 추가합니다.
'Design > Blender' 카테고리의 다른 글
| [Blender] 태극기 휘날리기 (1) (0) | 2021.12.13 |
|---|---|
| [Blender] Cloth (0) | 2021.12.13 |
| [Blender] Rigid Body (0) | 2021.12.09 |
| [Blender] Particle System - Collision (0) | 2021.12.08 |
| [Blender] Particle System (0) | 2021.12.07 |