| 일 | 월 | 화 | 수 | 목 | 금 | 토 |
|---|---|---|---|---|---|---|
| 1 | 2 | 3 | 4 | 5 | 6 | 7 |
| 8 | 9 | 10 | 11 | 12 | 13 | 14 |
| 15 | 16 | 17 | 18 | 19 | 20 | 21 |
| 22 | 23 | 24 | 25 | 26 | 27 | 28 |
- linux
- unittest
- localserver
- IOS
- androidstudio
- xcode
- fastapi
- Chrome
- 오블완
- TensorFlow
- vsCode
- centos
- 티스토리챌린지
- node
- 리눅스
- Android
- 네트워크
- MAC
- VirtualBox
- pydantic
- webpack
- build
- 센토스
- ReactNative
- 맥
- PYTHON
- react
- 개발
- MachineLearning
- Today
- Total
로메오의 블로그
[Blender] Particle System 본문
언덕 만들기

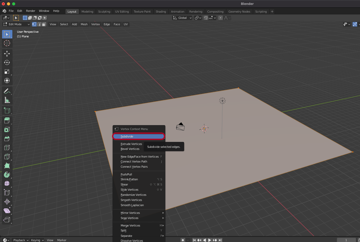
30m짜리 plane을 만듭니다.

Edit mode에서 subdivide합니다.

number of cut 을 10으로 합니다.

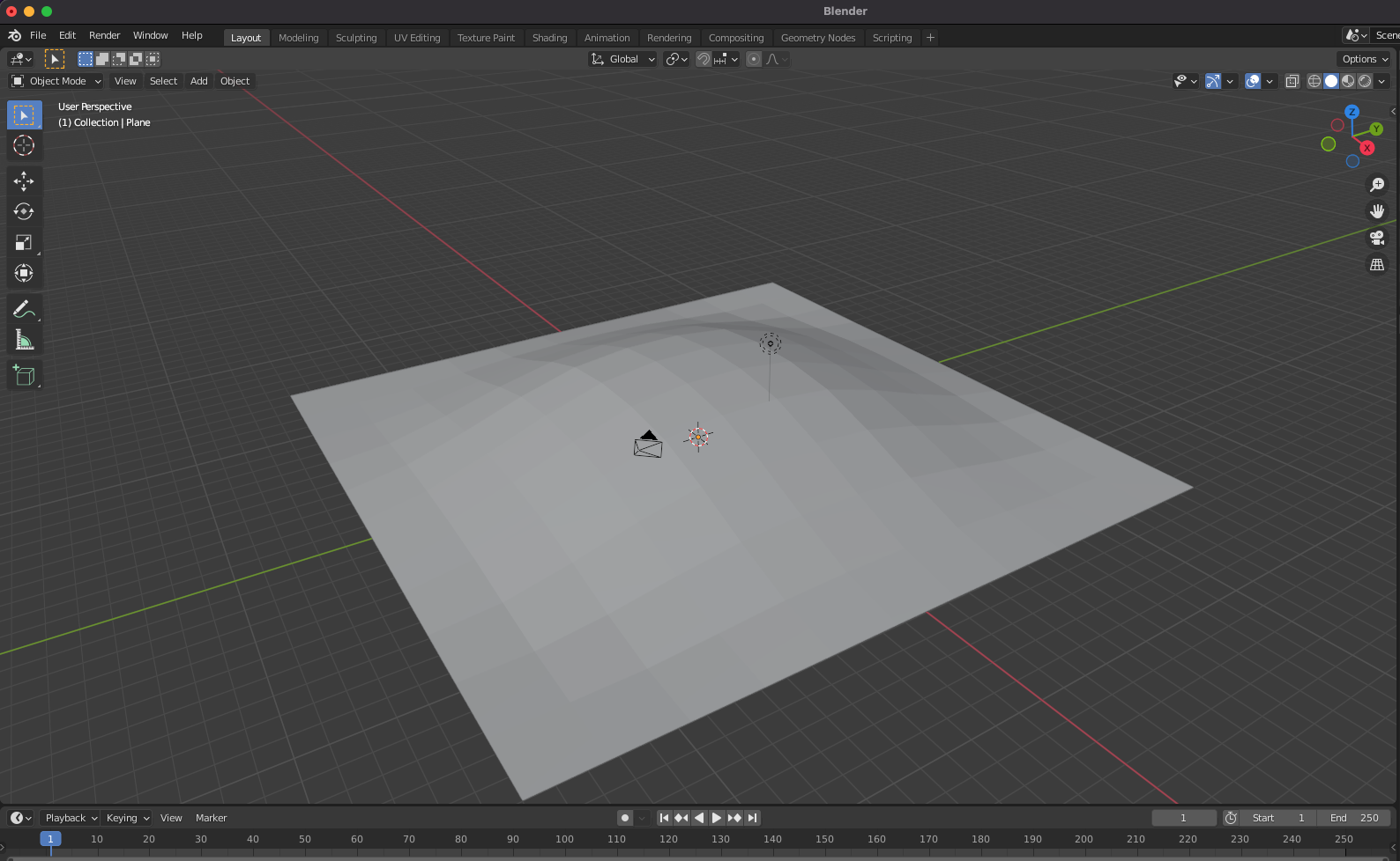
Proportial Edit해서 언덕으로 만들어 줍니다.

집 만들기

Cube를 하나 만들어서 집을 만듭니다.

vertex를 두개 선택해서 subdivide 합니다.

K키를 눌러서 두개의 vertex를 기준으로 나누어 줍니다.

edge를 선택하고 G, Z를 누르고 이동합니다.

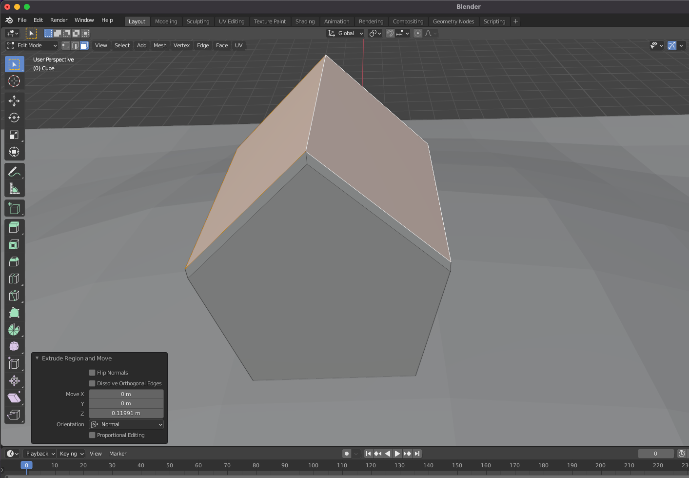
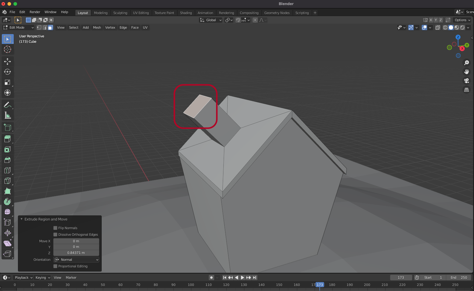
두개의 면을 선택하고 E키를 눌러서 Extrude 합니다.

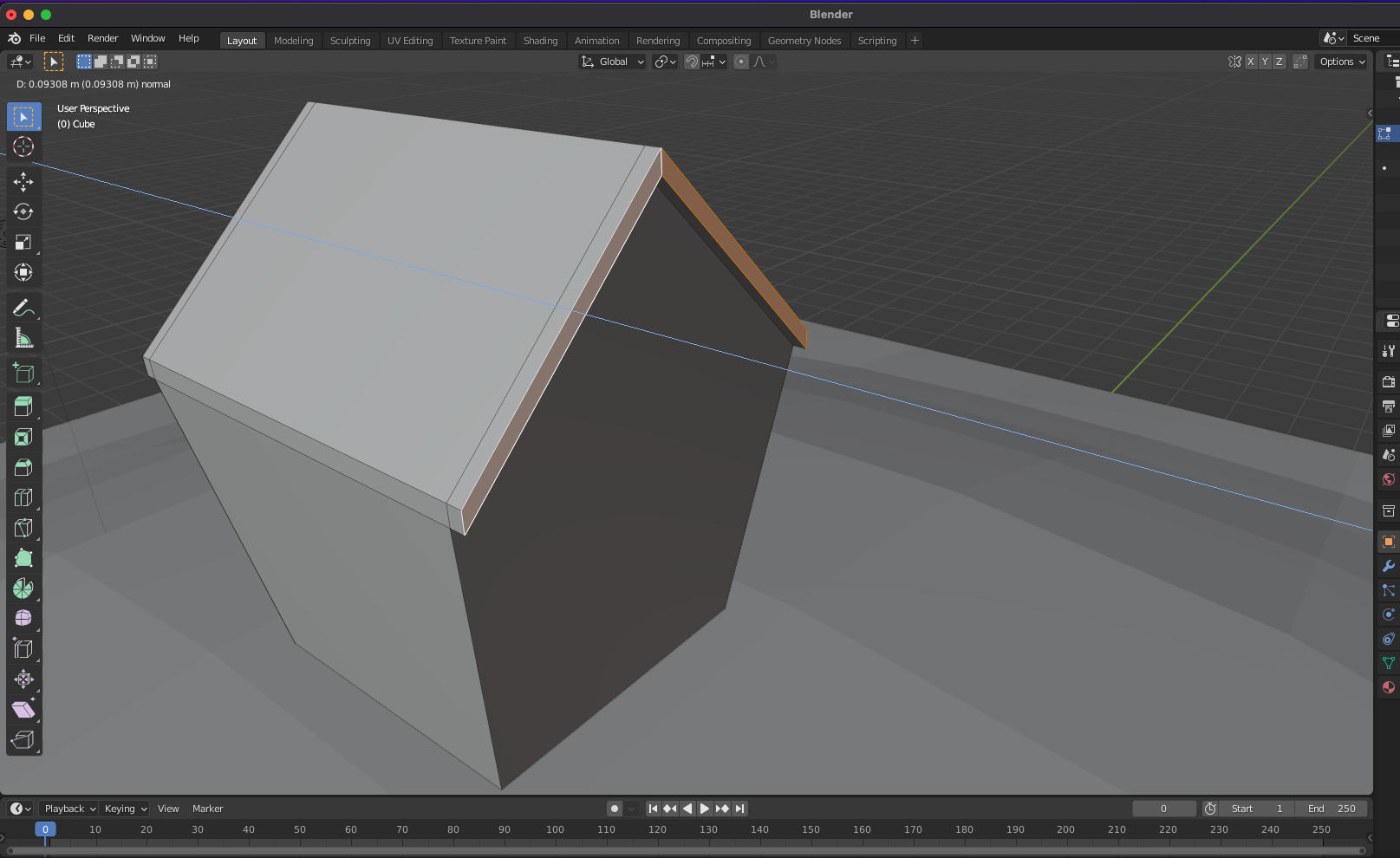
앞뒤 처마도 E키를 눌러서 extrude 합니다.

edge를 선택하고 Dissolve Edge해서 선을 없앱니다.

면을 선택하고 I키를 눌러서 Inset 합니다.

E키를 눌러서 Extrude 합니다.

I키를 눌러서 Inset하고, E키를 눌러서 Extrude해서 굴뚝 안쪽으로 밀어 넣습니다.

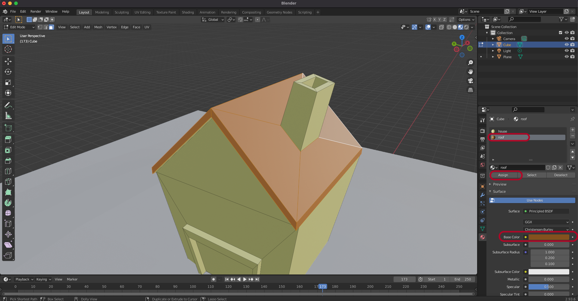
Material Properties에서 New로 새로운 Material을 만들고, Base Color로 색상을 변경합니다.

meterial을 하나더 생성해서 지붕색상을 입히고
지붕 면을 선택해서 Assign 합니다.

정문도 지붕색깔로 Assign 합니다.

언덕은 초록색 Material을 넣어줍니다.
나무 만들기

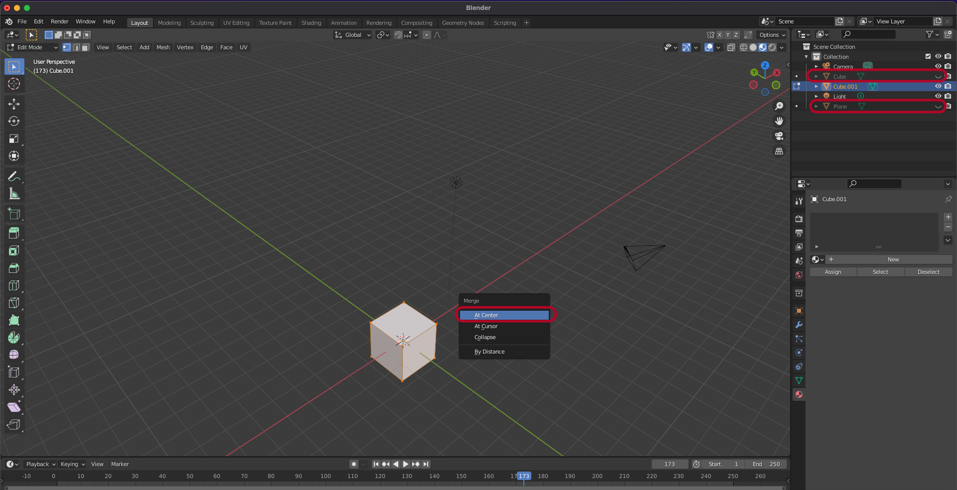
집과 언덕은 hidden 시키고, Cube를 하나 생성하고
Edit mode에서 vertex를 선택하고 A키를 눌러서 모든 점을 선택합니다.
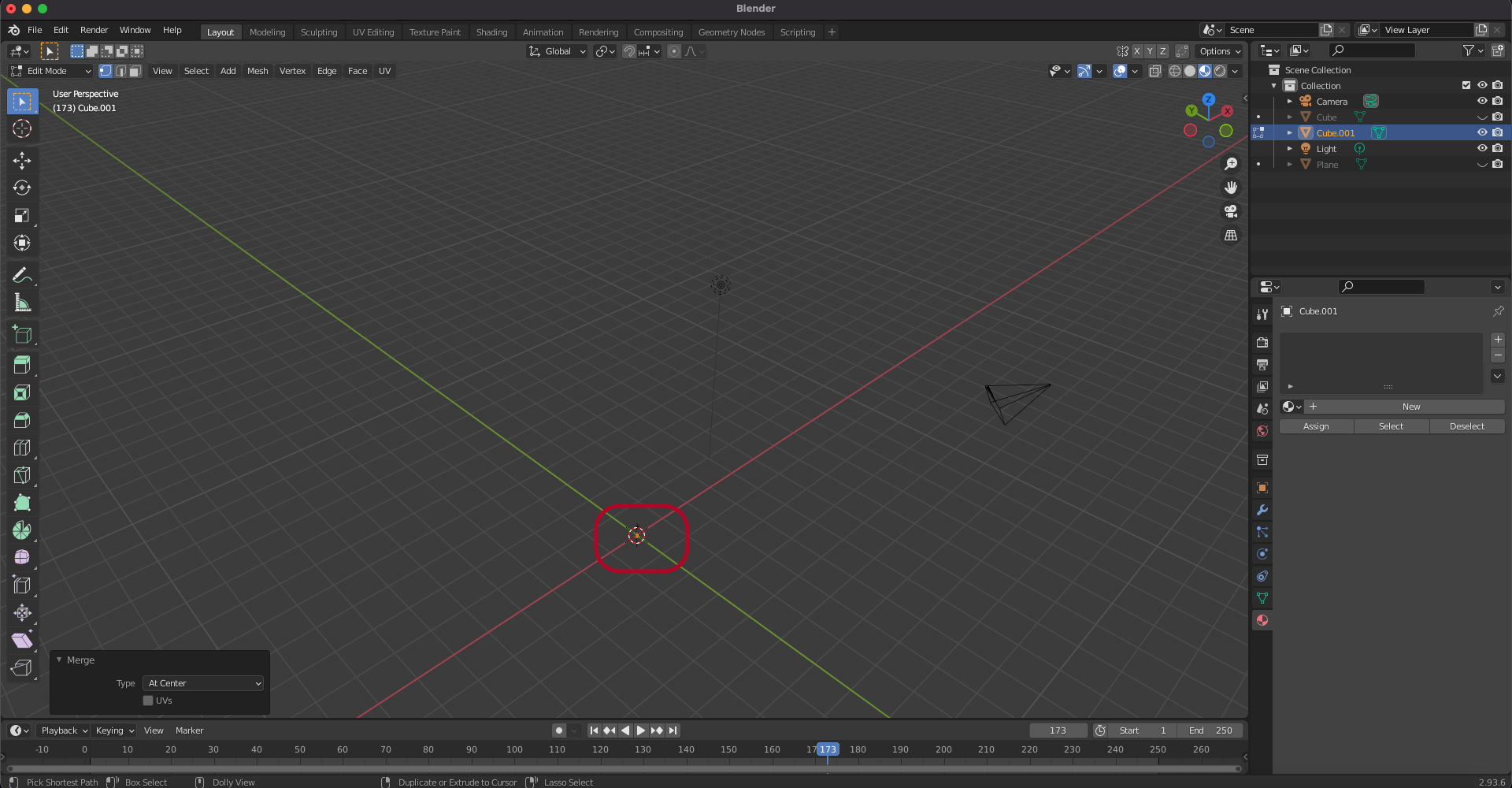
M키를 눌러서 At Center를 눌러서 가운데로 모든 점을 합칩니다.

가운데로 모든 점이 합쳐졌습니다.

E키를 눌러서 Extrude 합니다.

E키를 눌러서 나무 모양을 만듭니다.


A키를 눌러서 모든 Vertex를 선택하고 Modifier Properties에서 Add Modifier > Skin을 선택합니다.


option + Z키를 눌러서 Edge를 X-ray 모드로 볼수 있습니다.

control + A눌러서 두께를 조절 할 수 있습니다.

각 vertex 두께를 조절해줍니다.

Meterial에서 나무 색깔을 적용합니다.

shift + A를 눌러서 Ico Sphere를 생성합니다.

적당한 위치로 옮깁니다.

Edit Mode에서 sphere를 shift + D를 눌러서 복사해서 위와 같이 만듭니다.

Material도 적용합니다.

나무와 나뭇잎을 선택하고 M키를 눌러서 New Collection을 생성합니다.

collection이름을 tree로 입력합니다.

tree collection이 만들어 졌습니다.
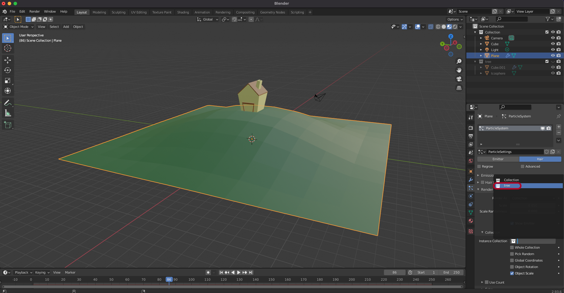
Particle 적용

tree collection을 가리고 집과 언덕을 보이게 합니다.

언덕을 선택하고 particle Properties에서 New를 합니다.
타임라인을 옮겨보면 아래로 떨어지는 particle이 생성되었습니다.

Hair을 선택하면 고정된 particle로 변경됩니다.

render에서 Render As를 Collection으로 변경합니다.

Instance Collection을 Tree로 선택합니다.

나무와 나뭇잎이 넓으러져 있습니다.

Render > Collection 에서 Whole Collection을 체크하면
나뭇잎과 나뭇가지가 하나의 collection으로 적용됩니다.
scale로 사이즈를 변경합니다.

Advance를 체크하고, Rotation을 체크하고, Orientation Axis를 None으로 선택합니다.
Number는 50으로 줄여줍니다.
길 만들기

언덕 Material의 base Color를 Image Texture로 변경합니다.

Shader Editor에서 New를 누릅니다.

이름을 Ground로 입력하고 컬러는 녹색으로 설정합니다.


Image Editor로 변경하고 Paint로 설정합니다.
Ground 이미지를 선택하고 그림을 그려봅니다.

Texture Paint로 변경합니다.

N키를 눌러서 tool에서 Brush Settings > Falloff에서 딱딱한 브러시를 선택하고
갈색으로 길을 그려줍니다.
Weight 설정

Weight Paint로 변경하고 Weight를 1로 하고 전체를 그려줍니다.

Weight를 0으로하고 길위를 표시해줍니다.

파티클을 표시해도 변화가 없습니다.

Particle Properties > Vertex groups에서 Density를 Group으로 선택합니다.
길을 제외하고 파티클이 분포합니다.

'Design > Blender' 카테고리의 다른 글
| [Blender] Rigid Body (0) | 2021.12.09 |
|---|---|
| [Blender] Particle System - Collision (0) | 2021.12.08 |
| [Blender] Normal, Bump, Displacement Mapping (0) | 2021.12.06 |
| [Blender] Rigging & Weight (0) | 2021.12.05 |
| [Blender] FK 애니메이션 (0) | 2021.12.03 |