| 일 | 월 | 화 | 수 | 목 | 금 | 토 |
|---|---|---|---|---|---|---|
| 1 | 2 | 3 | 4 | 5 | 6 | 7 |
| 8 | 9 | 10 | 11 | 12 | 13 | 14 |
| 15 | 16 | 17 | 18 | 19 | 20 | 21 |
| 22 | 23 | 24 | 25 | 26 | 27 | 28 |
- ReactNative
- 맥
- VirtualBox
- localserver
- MAC
- 센토스
- Android
- PYTHON
- webpack
- linux
- IOS
- 개발
- react
- xcode
- unittest
- node
- Chrome
- 티스토리챌린지
- TensorFlow
- pydantic
- build
- 네트워크
- centos
- 오블완
- 리눅스
- androidstudio
- vsCode
- fastapi
- MachineLearning
- Today
- Total
로메오의 블로그
[Blender] FK 애니메이션 본문

Head와 나사를 선택하고 control + J른 눌러서 하나로 합쳐주고
이름을 Head로 변경합니다.

Body두개도 control + J해서 하나로 합쳐줍니다.

각 오브젝트 이름을 정리합니다.

나사를 선택하면 3D 커서 위치가 이상한데 찍혀 있습니다.
가운데로 이동해보겠습니다.

face를 선택하고 shift + S를 눌르고
Cursor to Selected 합니다.

3D Cursor가 나사 중심으로 이동했습니다.

body를 object mode에서 선택하고 마우스 오른쪽 클릭해서 Set Origin > Origin to 3D Cursor 합니다.

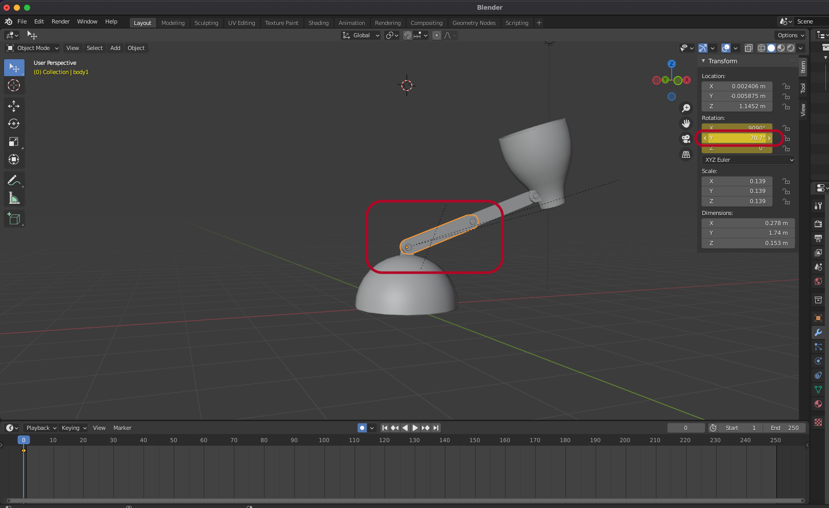
R, Y로 body를 회전해보면 위치가 적당합니다.

중간 나사도 cursor to selected 합니다.

위쪽 body도 origin to 3D cursor 합니다.


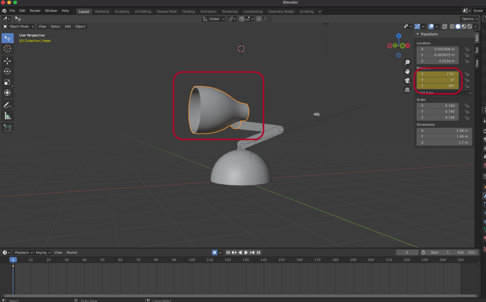
head 부분도 마무리 합니다.

parent 시키기 위해 자식인 Head를 먼저 선택하고
부모인 body를 선택하고 P키를 눌러서 Object를 선택합니다.

body를 회전해보면 나사가 빠져있습니다.

나사를 선택하고 바디를 선택하고 P키를 누르고 Object 합니다.

회전이 정상적으로 됩니다.

하단 body도 parent 시킵니다.
프레임 에니메이션

Auto Keying을 활성화 합니다.

body를 선택하고 N을 눌러서 Item > rotation에서 I를 눌러 키를 넣어 줍니다.

상단 바디를 선택하고 I를 눌러서 rotation을 넣어줍니다.
head도 넣어 줍니다.

아랫 Body를 rotate합니다.

위body도 rotate 합니다.

head도 rotate 합니다.

15frame으로 이동해서 모양을 넣어 줍니다.

space키를 눌러서 애니메이션 해봅니다.

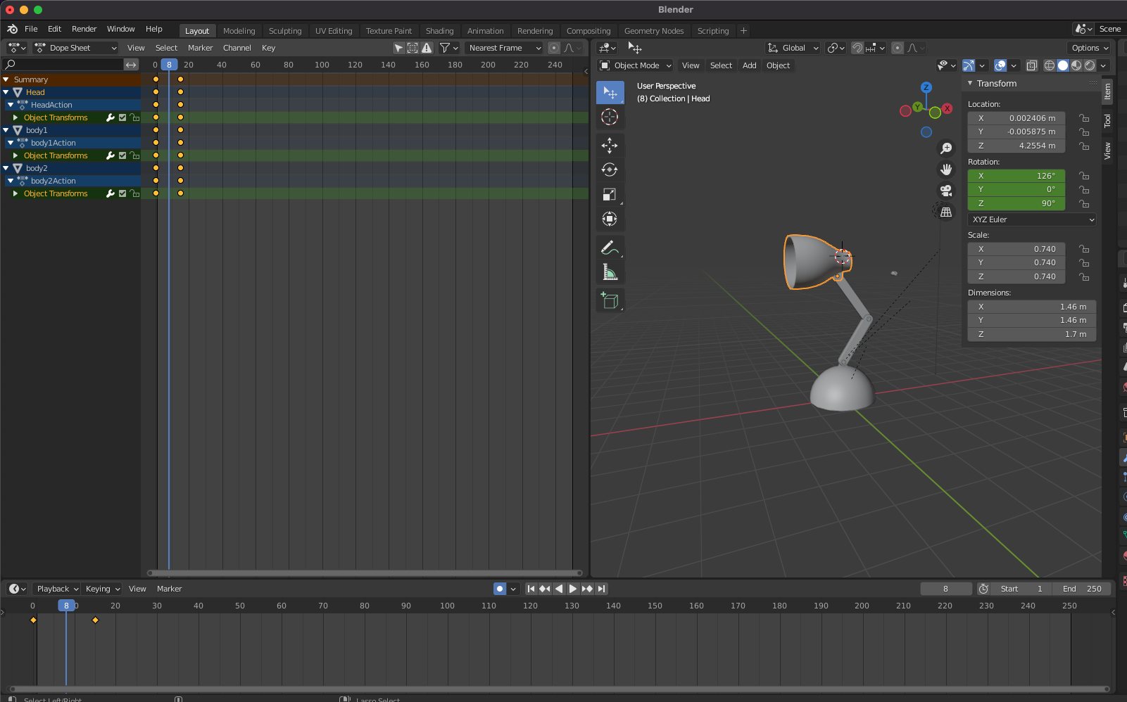
창을 하나 만들고 Dope Sheet를 엽니다.

key를 볼수 있습니다.

30 frame 으로 이동해서 I를 눌럿 all Channel 해줍니다.


36frame에서 포즈를 넣어줍니다.

41 frame에서 포즈 해줍니다.



밑 받침의 Location을 바꿔서 점프하는 모양으로 만들어 줍니다.
'Design > Blender' 카테고리의 다른 글
| [Blender] Normal, Bump, Displacement Mapping (0) | 2021.12.06 |
|---|---|
| [Blender] Rigging & Weight (0) | 2021.12.05 |
| [Blender] 스텐드 램프 모델링 (0) | 2021.12.02 |
| [Blender] UV Mapping (0) | 2021.12.01 |
| [Blender] Material (0) | 2021.12.01 |