| 일 | 월 | 화 | 수 | 목 | 금 | 토 |
|---|---|---|---|---|---|---|
| 1 | 2 | 3 | 4 | 5 | 6 | 7 |
| 8 | 9 | 10 | 11 | 12 | 13 | 14 |
| 15 | 16 | 17 | 18 | 19 | 20 | 21 |
| 22 | 23 | 24 | 25 | 26 | 27 | 28 |
- webpack
- androidstudio
- ReactNative
- Chrome
- build
- node
- 네트워크
- react
- 리눅스
- PYTHON
- MAC
- VirtualBox
- Android
- vsCode
- TensorFlow
- MachineLearning
- localserver
- 맥
- fastapi
- 오블완
- 개발
- linux
- 센토스
- xcode
- IOS
- pydantic
- centos
- unittest
- 티스토리챌린지
- Today
- Total
로메오의 블로그
[Blender] Material 본문

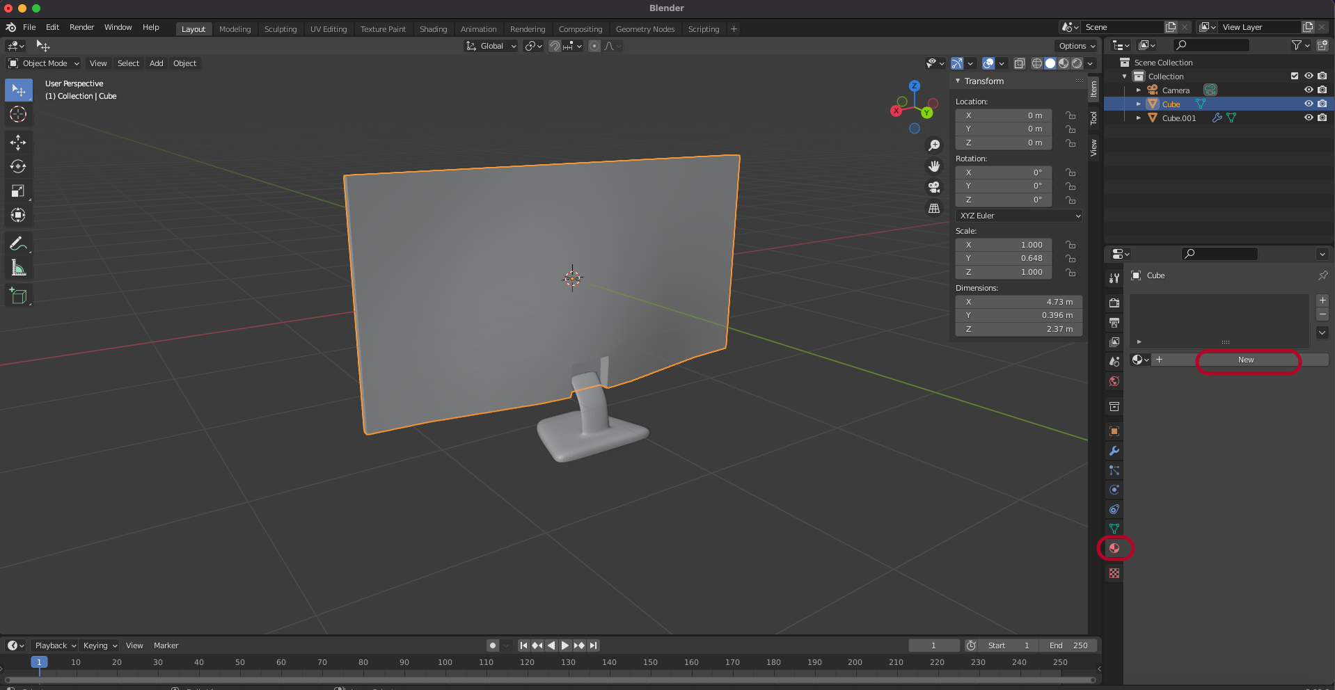
Material Properties > New를 누릅니다.

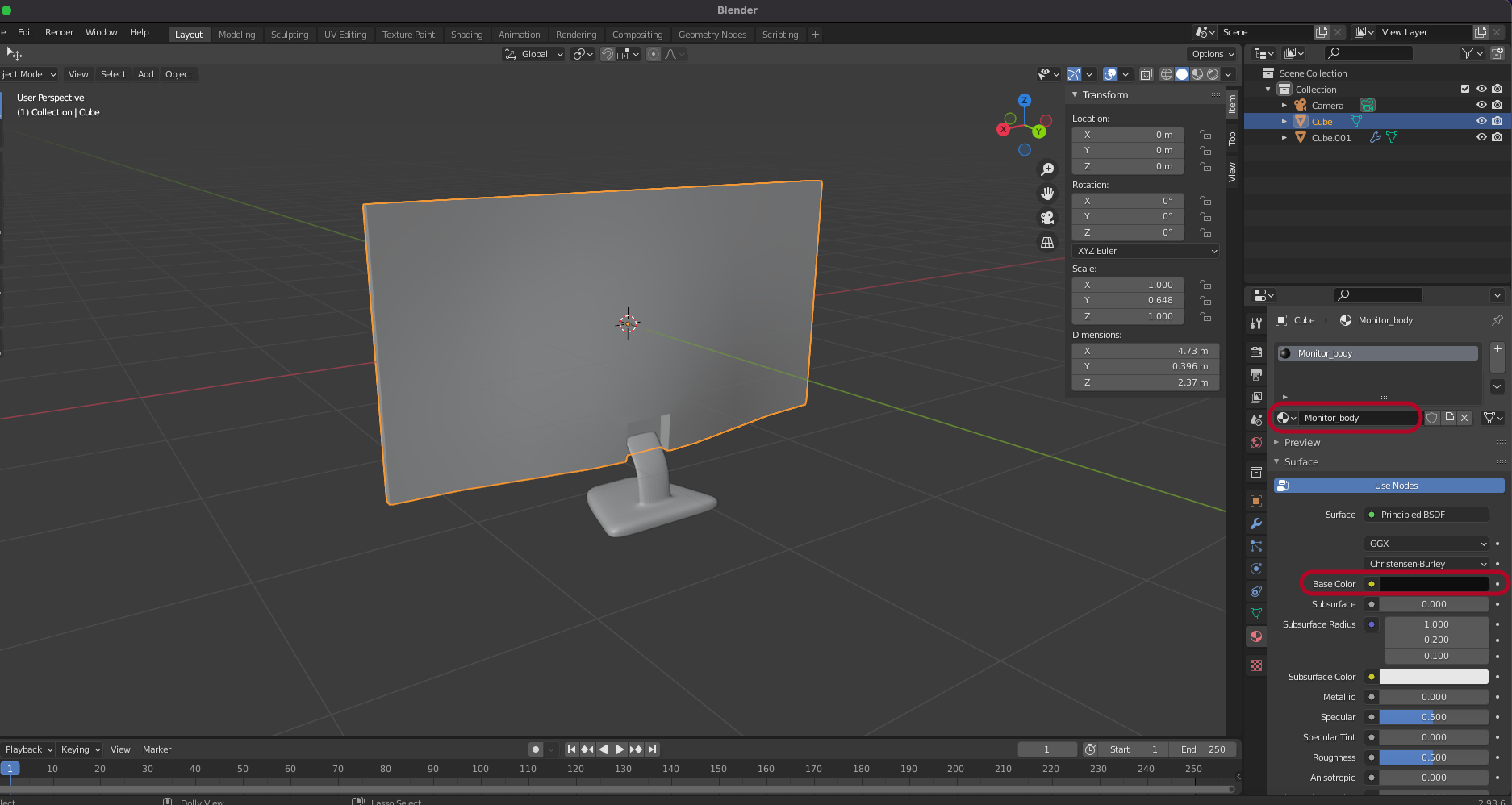
Material 이름을 Monitor_body로 변경하고
Base Color를 검정으로 변경합니다.

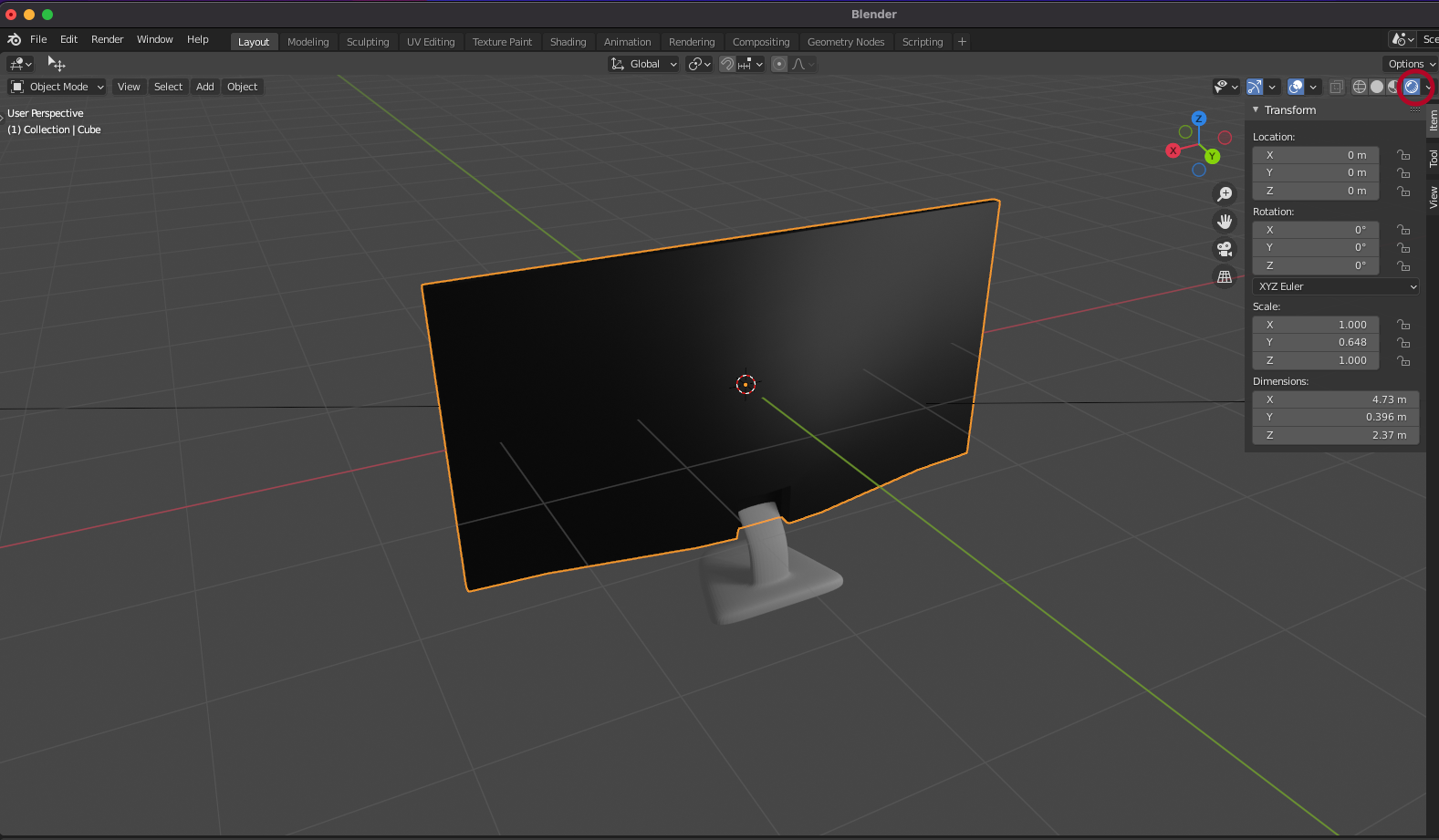
Material을 확인하기 위해서 Viewport Shading을 누릅니다.

Metalic: 금속재질
Roughness: 반사 정도
하지만 반사 상태가 확인 되지 않습니다.

창을 하나 나눕니다.

Shader Editor로 변경합니다.

Material Properties와 같은 형태의 Surface가 나타납니다.

Object에서 World로 변경합니다.

shift + A를 누르고 Texture > Environment Texture를 선택합니다.

Open을 누릅니다.

맥OS 경로
Applications/Blender.app/Contents/Resources/2.93/datafiles/studiolights/world
경로로 이동합니다.
Add Bookmark를 눌러 즐겨찾기합니다.

Interior.exr을 선택합니다.

Color를 연결해서 환경Texture를 확인합니다.
Roughness를 0으로 만들면 모니터에 환경이 반사되는것을 확인 할 수 있습니다.

shift + A를 누르고 Search를 누릅니다.

Mix Shader를 누릅니다.
Mix Shader는 Color와 Shader를 썪어서 보는 정도를 변경할 수 있습니다.

Mix shader를 background와 World Output 중간에 넣어줍니다.


Background를 하나 더 추가합니다.


하얀색 background를 Mix Shader와 연결해서 Fac를 조정해봅니다.

배경을 지워버리면 Roughness 반사를 확인 할 수 없습니다.

Light Path를 하나 추가합니다.

Is Camera Ray를 Fac와 연결해서 배경은 숨기고 반사만 확인 할 수 있습니다.

받침대를 선택하고, Material Properties에서 Monitor_body를 누릅니다.

같은 Material이 적용되었습니다.

Edit Mode에서 모니터 면을 선택하고
+버튼을 누르고 New를 누르고 이름을 Screen으로 변경합니다.

Assign을 눌러서 모니터만 다른 재질을 적용합니다.

Base Color를 변경해 봅니다.
'Design > Blender' 카테고리의 다른 글
| [Blender] 스텐드 램프 모델링 (0) | 2021.12.02 |
|---|---|
| [Blender] UV Mapping (0) | 2021.12.01 |
| [Blender] Subdivision Surface (0) | 2021.11.30 |
| [Blender] Subdivide (0) | 2021.11.30 |
| [Blender] Boolean (0) | 2021.11.30 |