| 일 | 월 | 화 | 수 | 목 | 금 | 토 |
|---|---|---|---|---|---|---|
| 1 | 2 | 3 | 4 | 5 | 6 | 7 |
| 8 | 9 | 10 | 11 | 12 | 13 | 14 |
| 15 | 16 | 17 | 18 | 19 | 20 | 21 |
| 22 | 23 | 24 | 25 | 26 | 27 | 28 |
- vsCode
- xcode
- fastapi
- 개발
- TensorFlow
- PYTHON
- 리눅스
- linux
- MAC
- webpack
- unittest
- 센토스
- IOS
- 오블완
- node
- pydantic
- build
- ReactNative
- androidstudio
- 맥
- Chrome
- 티스토리챌린지
- 네트워크
- react
- Android
- localserver
- MachineLearning
- centos
- VirtualBox
- Today
- Total
로메오의 블로그
[Blender] UV Mapping 본문

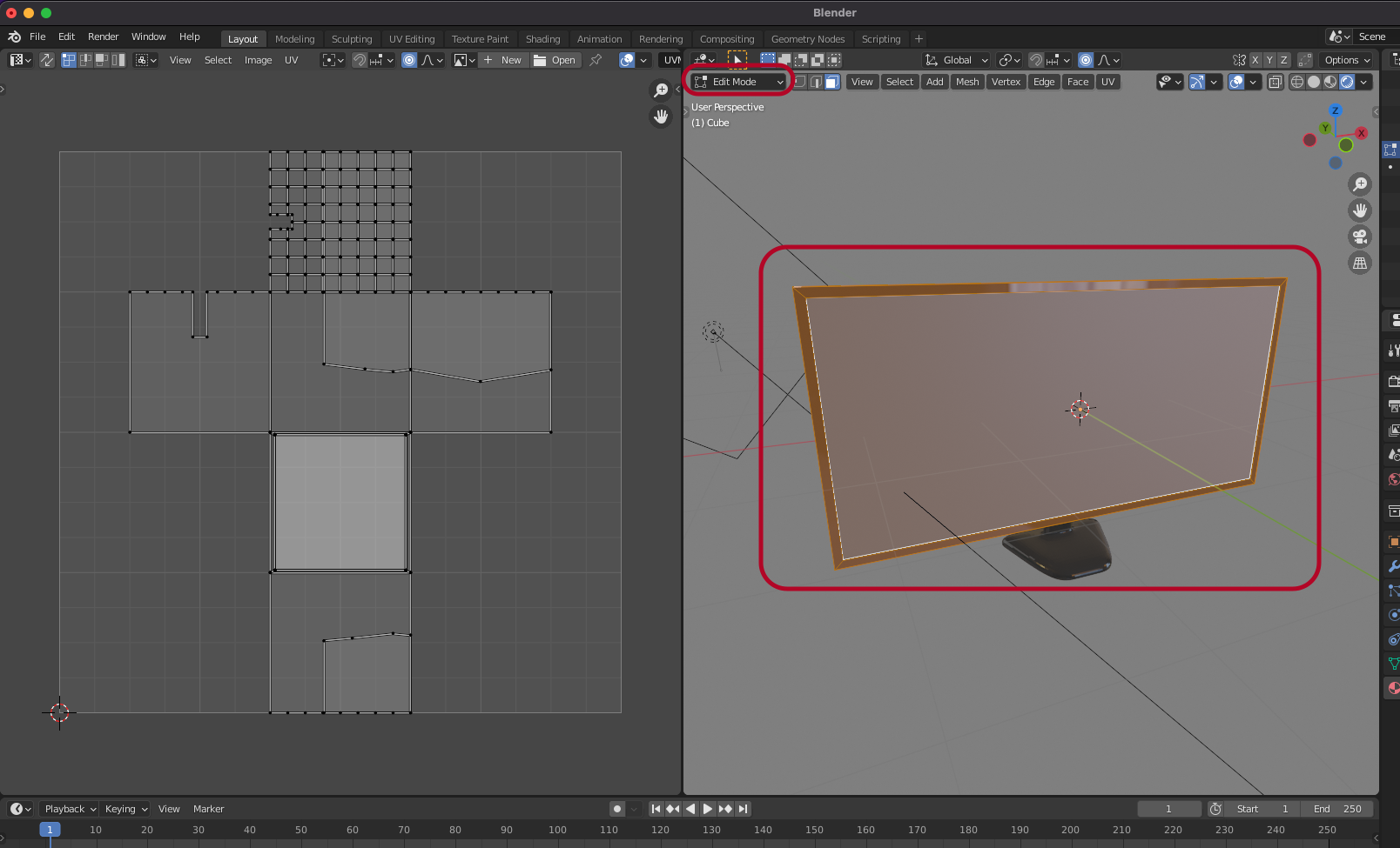
화면을 두개로 나누고 UV Editor로 변경합니다.

Edit Mode에서 A를 눌러서 전체선택하면
UV Editor에 임의로 펴진 도형이 표시됩니다.

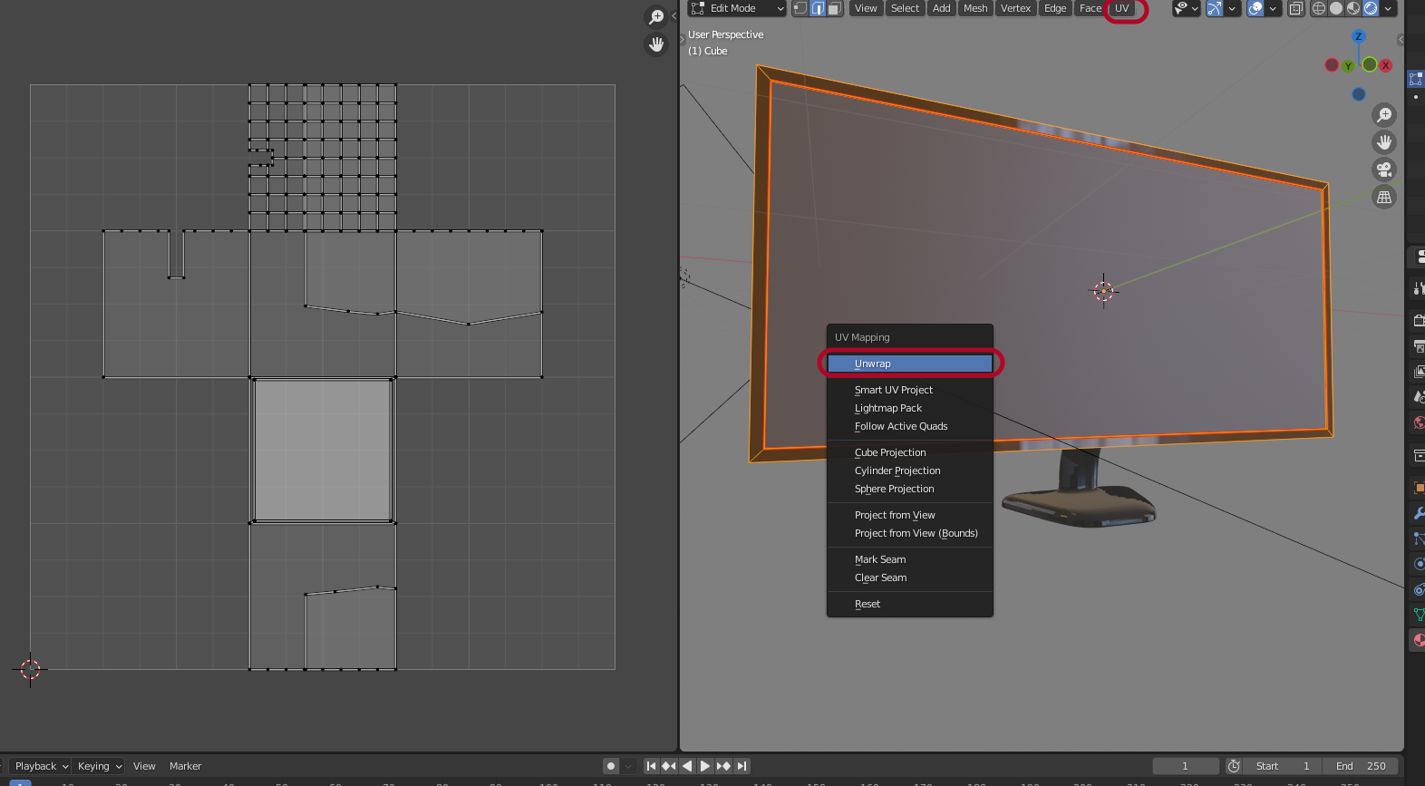
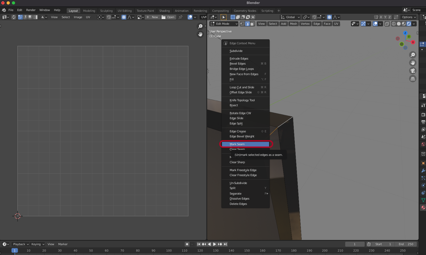
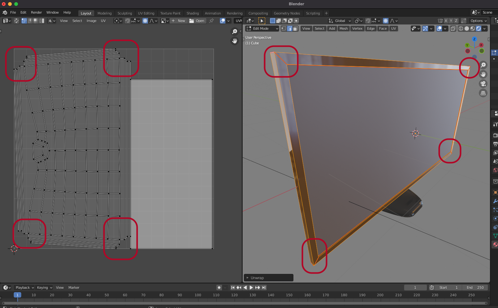
모니터 가장자리를 edge로 선택합니다.

마우스 오른쪽을 눌러 Mark Seam을 선택합니다.

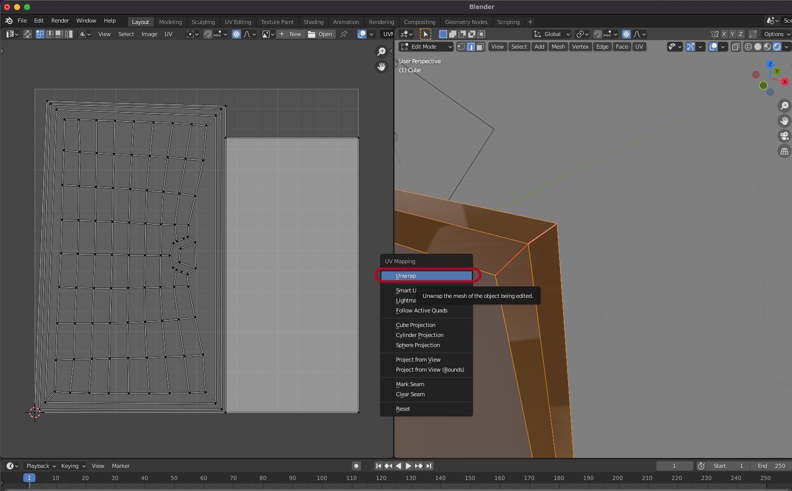
키보드 U를 눌러 UV Mapping 메뉴에서 Unwrap을 선택합니다.

Seam된 스크린과 정리된 UV맵이 표시됩니다.

모니터의 가장자리 edge를 선택합니다.

Mark Seam합니다.

Unwrap합니다.

모서리가 Seam 되어 펼쳐집니다.

4군데 모서리 모두 Seam 하고, Unwrap 해서 모니터가 펼쳐지도록 합니다.

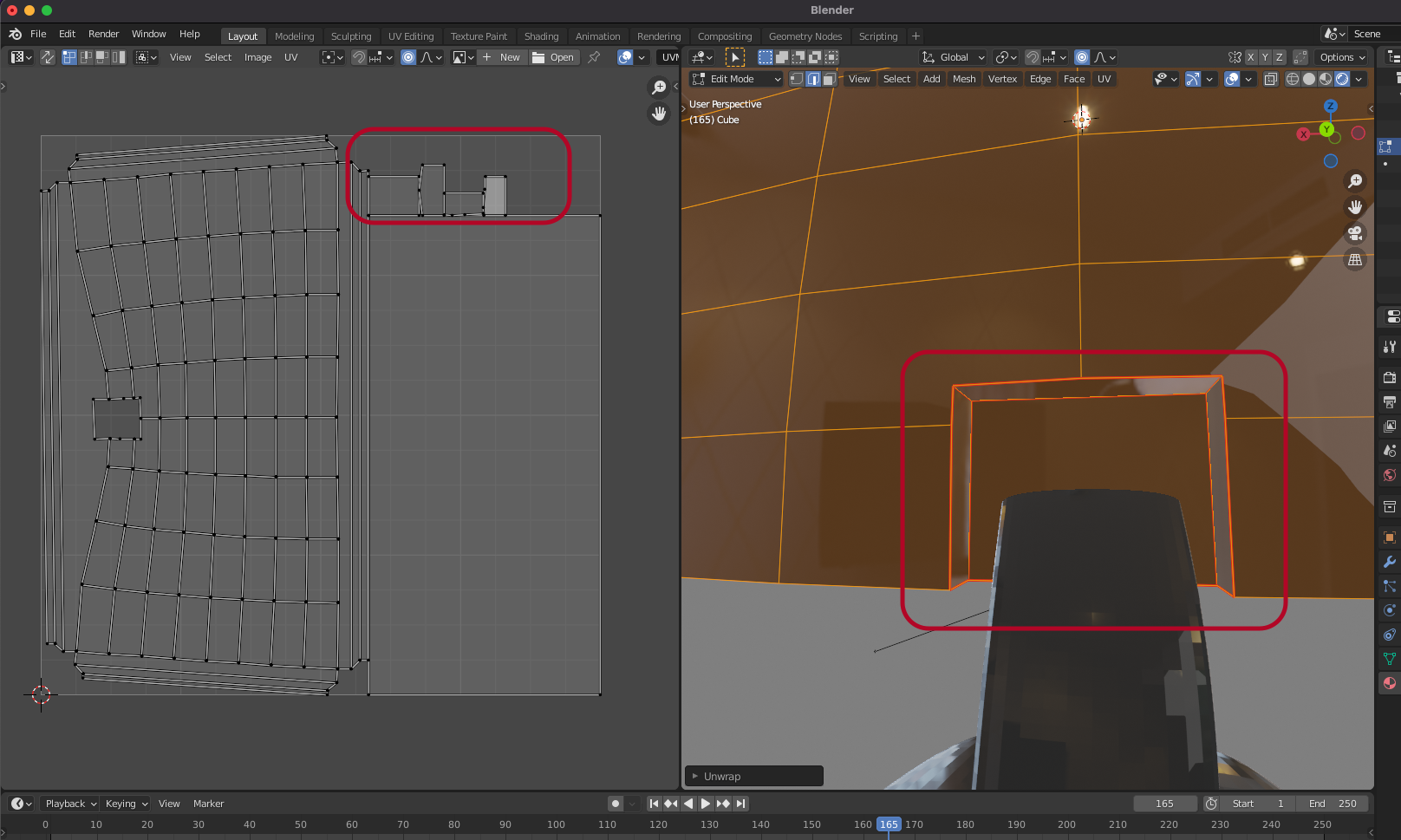
지지대 부분도 별도로 Seam 합니다.

UV > Average Islands Scale은 UV 맵이 모델링과 비율이 맞도록 해줍니다.
UV > Pack Islands는 겹치는 부분을 정리해 줍니다.
두개의 명령을 각 실행합니다.

New를 누릅니다.

이름을 입력하고 OK하면 UV Map이 생성됩니다.

Image > Save As해서 이미지를 저장합니다.


그냥 까맣게 보입니다.

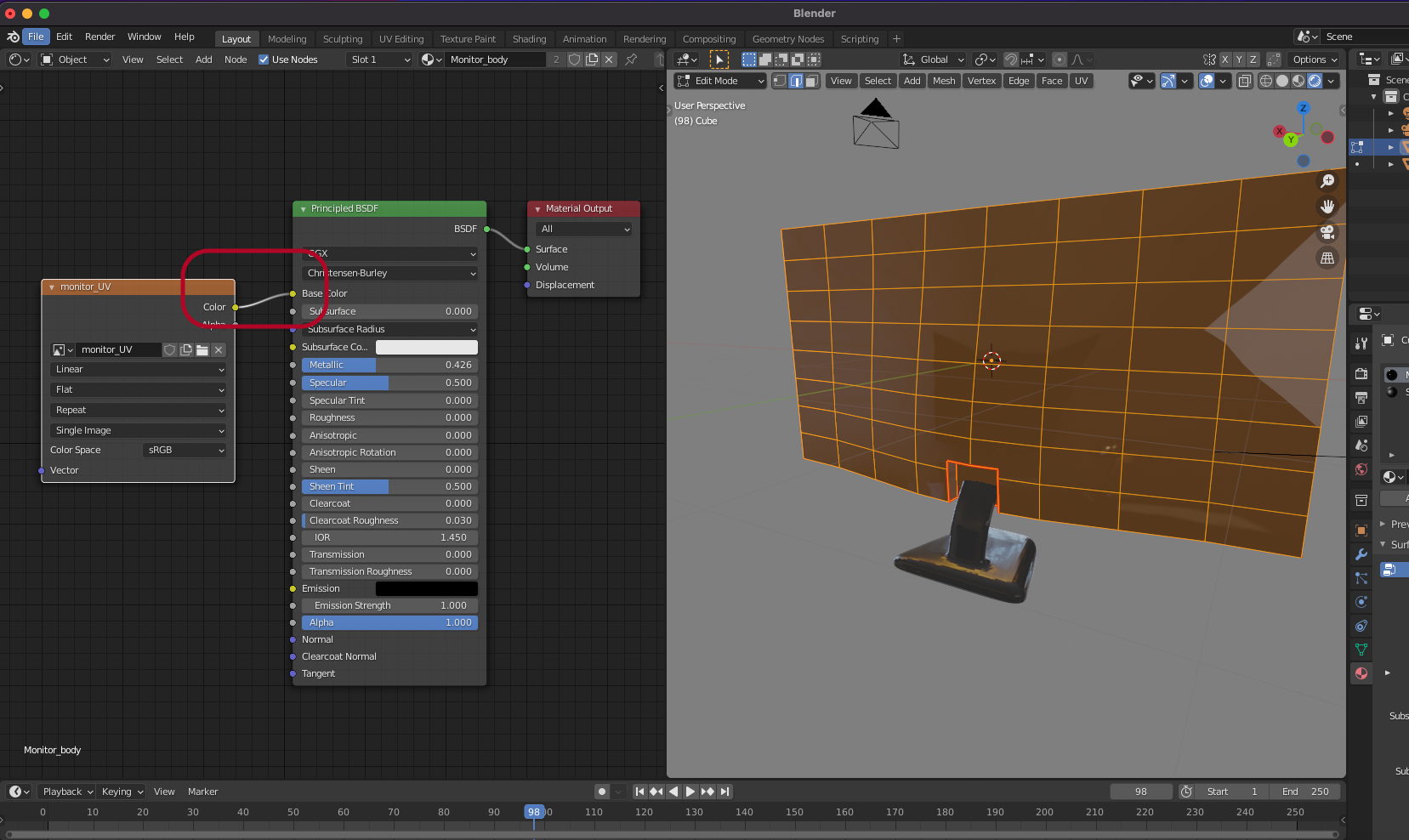
Shader Editor로 갑니다.

shift + A를 누르고 texture > Image Texture를 추가합니다.

저장한 UV Map을 선택합니다.

Color와 Base Color를 연결합니다.
연결을 끊는것은 control + 마우스 오른쪽 버튼을 누르고 칼로 자르면 됩니다.

Image Editor로 이동합니다.

Paint View로 변경합니다.

붓으로 그림을 그릴수 있습니다.

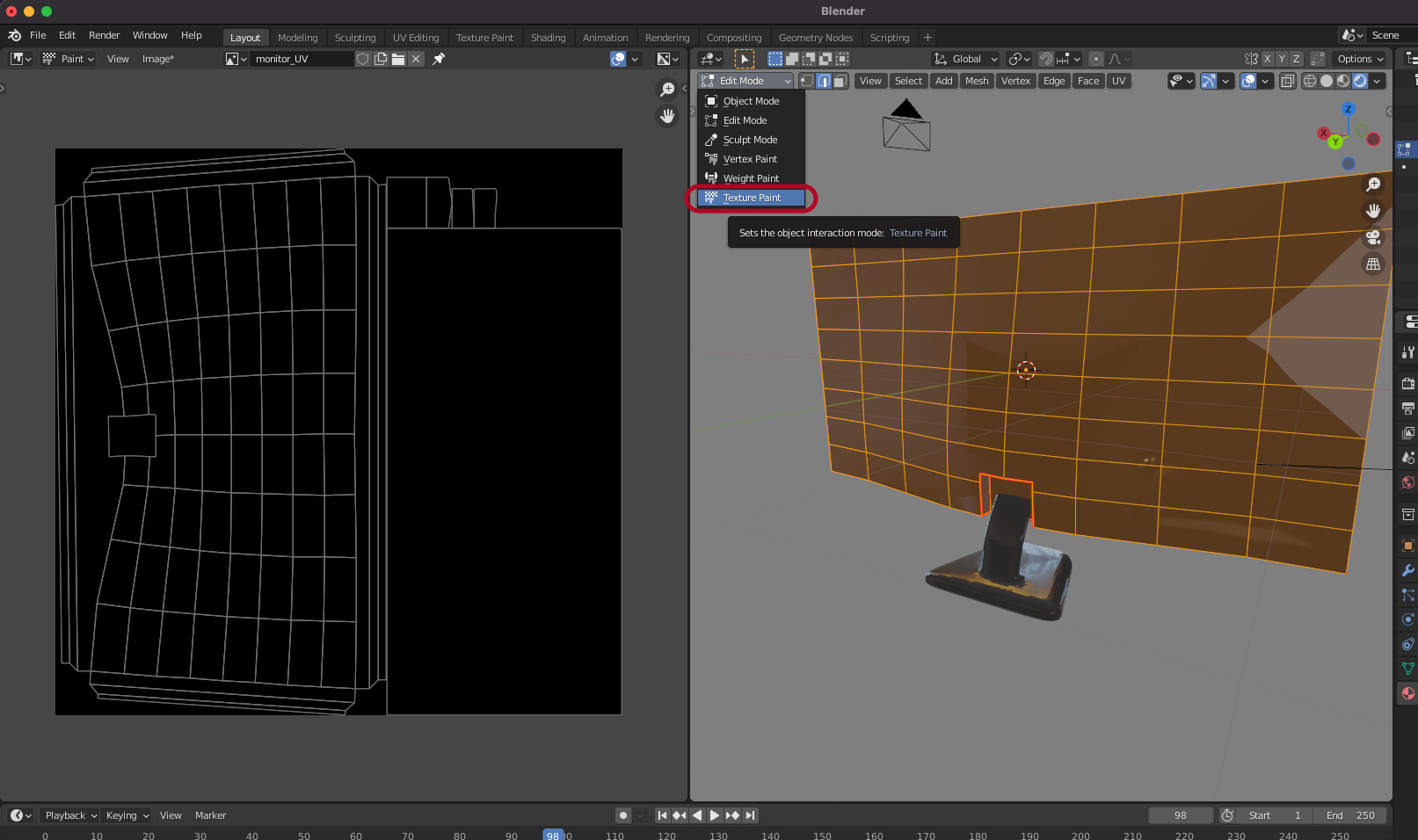
반대로 Texture Paint로 변경합니다.

오브젝트에도 붓칠 할 수 있습니다.

N을 누르고 Tools에서 브러쉬 속성을 변경할 수 있습니다.
브러쉬 사이즈는 "[" "]" 키로 설정 할 수 있습니다. (포토샵과 동일)

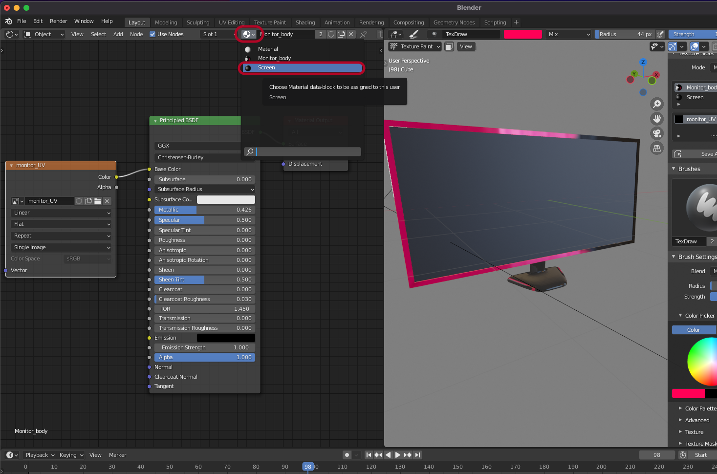
그런데 스크린에는 붓칠이 되지 않습니다.

Shade Editor로 이동합니다.

Screen을 선택합니다.

Image Texture를 추가합니다.

UV Map을 선택하고, Color를 연결합니다.

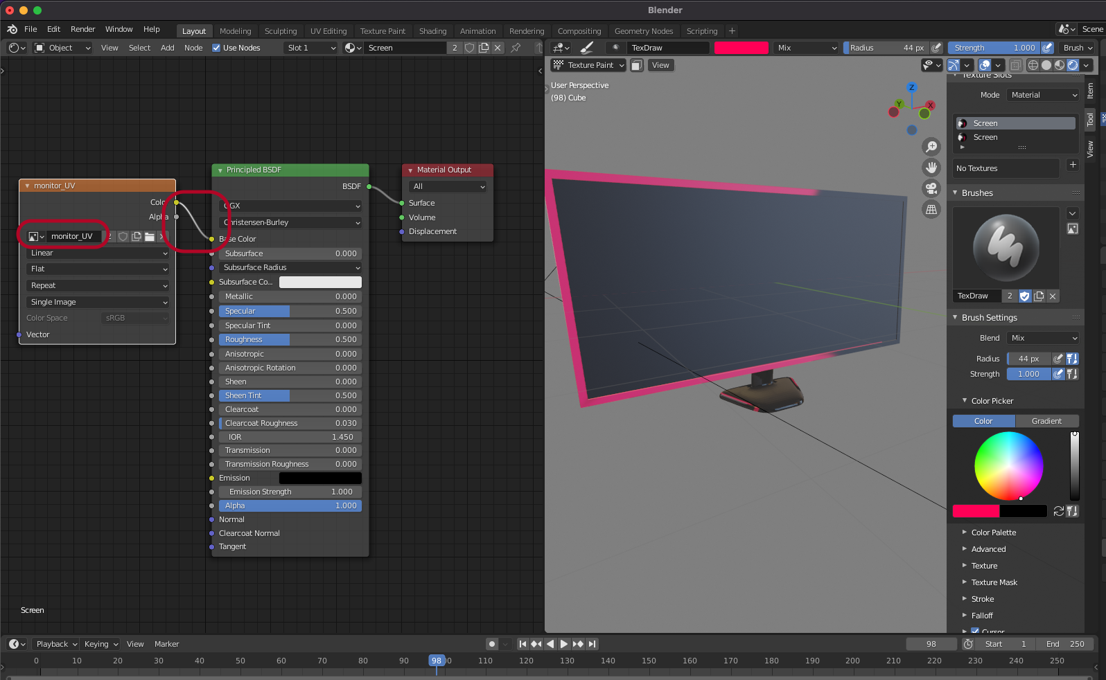
이제 스크린에도 붓칠 됩니다.

지지대도 같이 붓칠되는것을 방지합니다.
지지대를 선택하면 Screen Material이 3번 사용되었다고 표시됩니다.

숫자를 누르면 별도의 Material로 분리 됩니다.

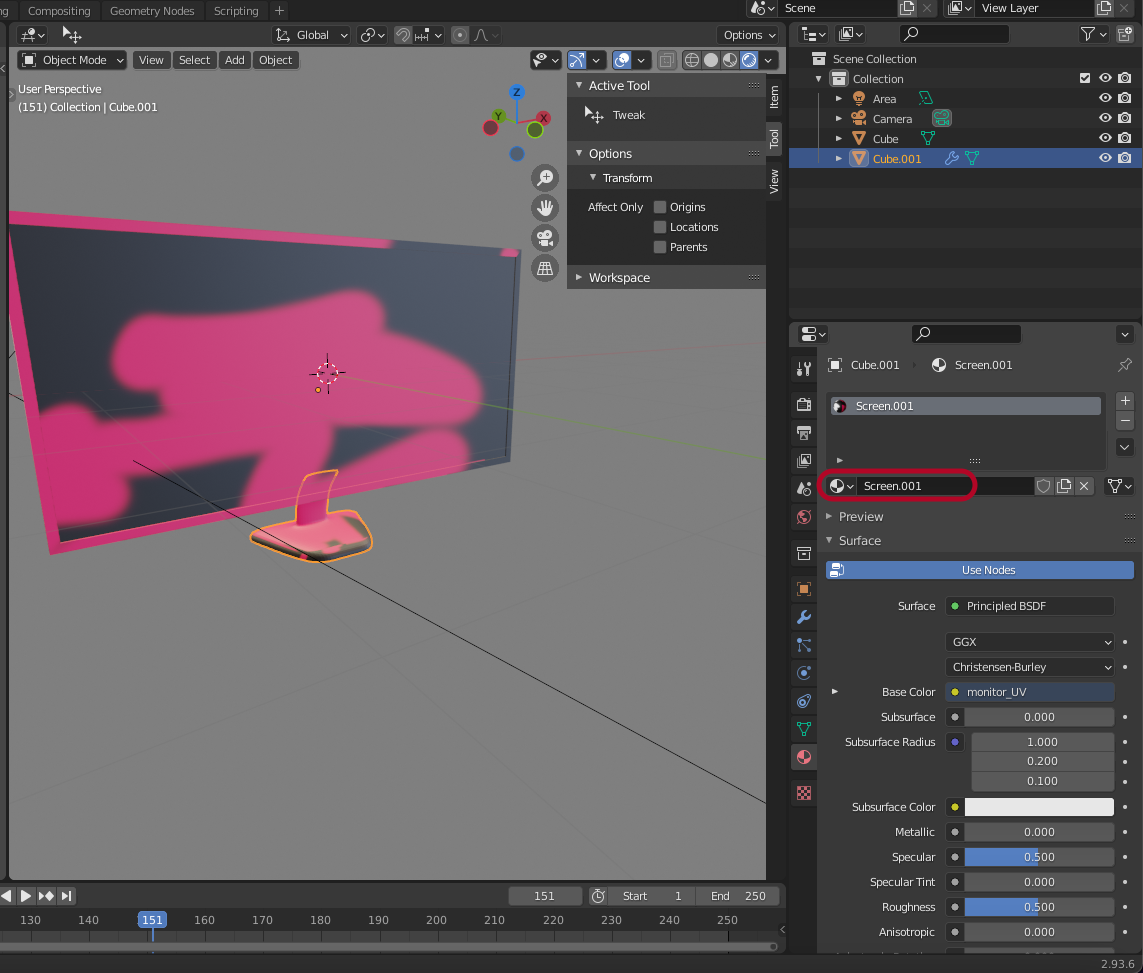
Shader Editor에서 Screen_001을 선택합니다.

X키를 눌러서 Texture Image를 삭제하면 지지대에서 이미지가 제거됩니다.
Photoshop에서 이미지 편집

다시 이미지를 검은색으로 칠합니다.

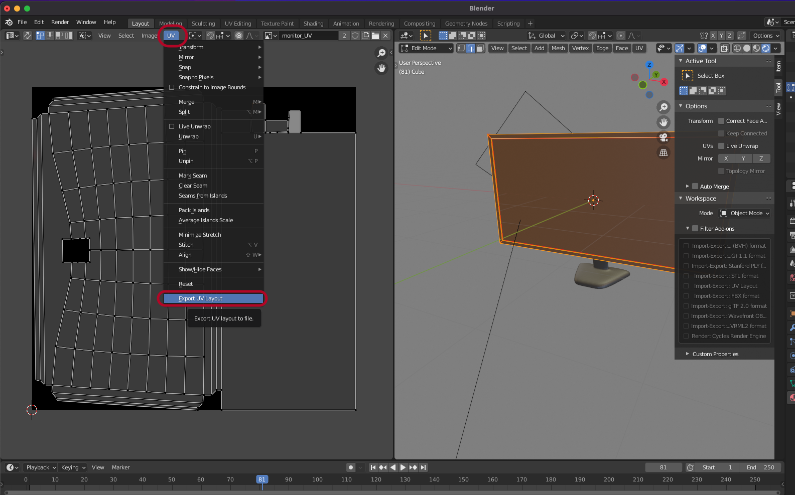
UV > Export UV Layout 합니다.

Monitor.png 파일로 저장합니다.

포토샵에서 Monitor.png와 monitor_UV.png을 같이 엽니다.
monitor_UV.png는 실제로 매핑될 이미지 소스이고,
monitor.png는 가이드 라인입니다.

가이드 라인을 control + command + shift키를 누르고
monitor_UV.png로 이동시킵니다.

적당히 맵을 편집합니다.

가이드 라인은 숨기고
이미지를 Save As 합니다.


Shader Editor에서 Screen을 선택하고
Open Image 해서 monitor_UV_edit.png을 불러옵니다.


UV 매핑이 적용되었습니다.
'Design > Blender' 카테고리의 다른 글
| [Blender] FK 애니메이션 (0) | 2021.12.03 |
|---|---|
| [Blender] 스텐드 램프 모델링 (0) | 2021.12.02 |
| [Blender] Material (0) | 2021.12.01 |
| [Blender] Subdivision Surface (0) | 2021.11.30 |
| [Blender] Subdivide (0) | 2021.11.30 |