반응형
Notice
Recent Posts
Recent Comments
Link
| 일 | 월 | 화 | 수 | 목 | 금 | 토 |
|---|---|---|---|---|---|---|
| 1 | 2 | 3 | ||||
| 4 | 5 | 6 | 7 | 8 | 9 | 10 |
| 11 | 12 | 13 | 14 | 15 | 16 | 17 |
| 18 | 19 | 20 | 21 | 22 | 23 | 24 |
| 25 | 26 | 27 | 28 | 29 | 30 | 31 |
Tags
- VirtualBox
- linux
- webpack
- Chrome
- MachineLearning
- TensorFlow
- react
- PYTHON
- ReactNative
- 티스토리챌린지
- pydantic
- 네트워크
- unittest
- build
- androidstudio
- fastapi
- 오블완
- 맥
- centos
- node
- vsCode
- xcode
- IOS
- 리눅스
- MAC
- localserver
- Android
- 센토스
- 개발
Archives
- Today
- Total
로메오의 블로그
[Blender] Subdivide 본문
반응형

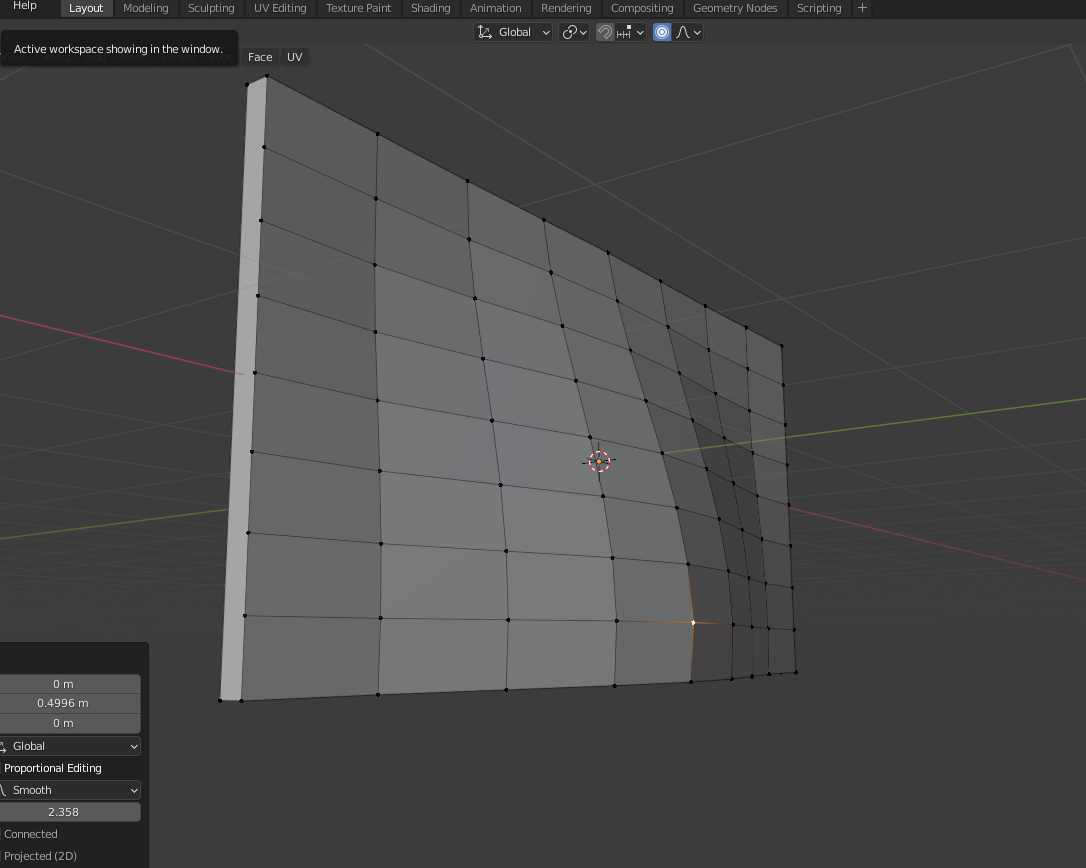
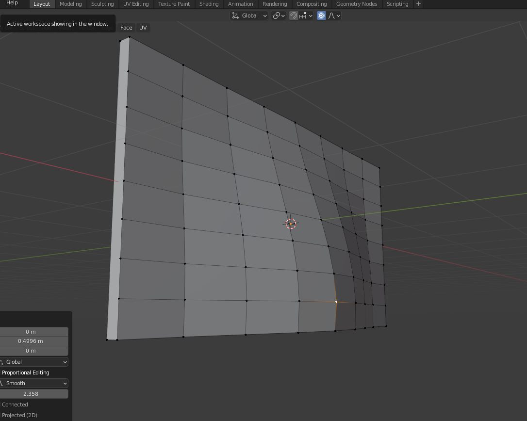
Edit Mode에서 면을 선택하고 마우스 오른클릭해서 Subdivide 합니다.

Number of Cuts를 7로 수정합니다.

점을 하나 선택하고
Proportional Editing Object를 누른 상태에서 Y축으로 이동합니다.
스크롤을 눌러서 영향 범위를 수정 할 수 있습니다.


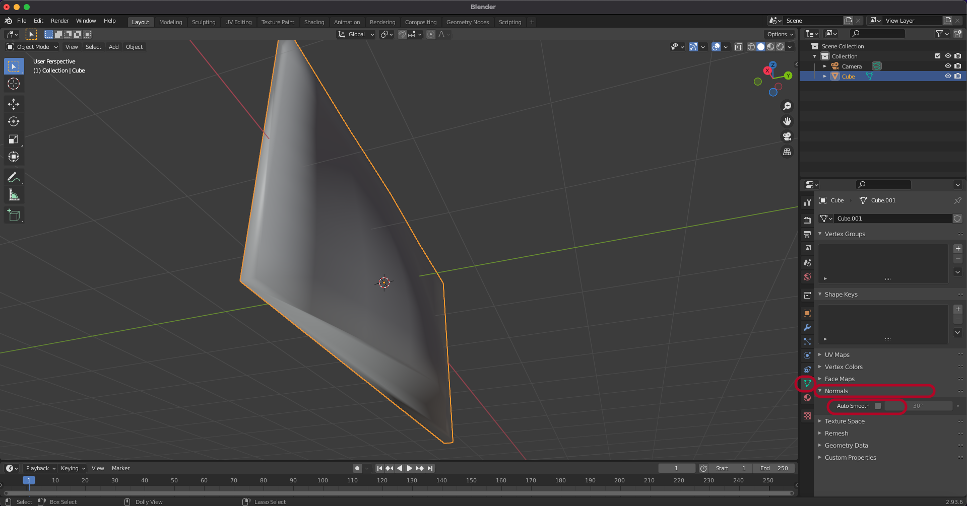
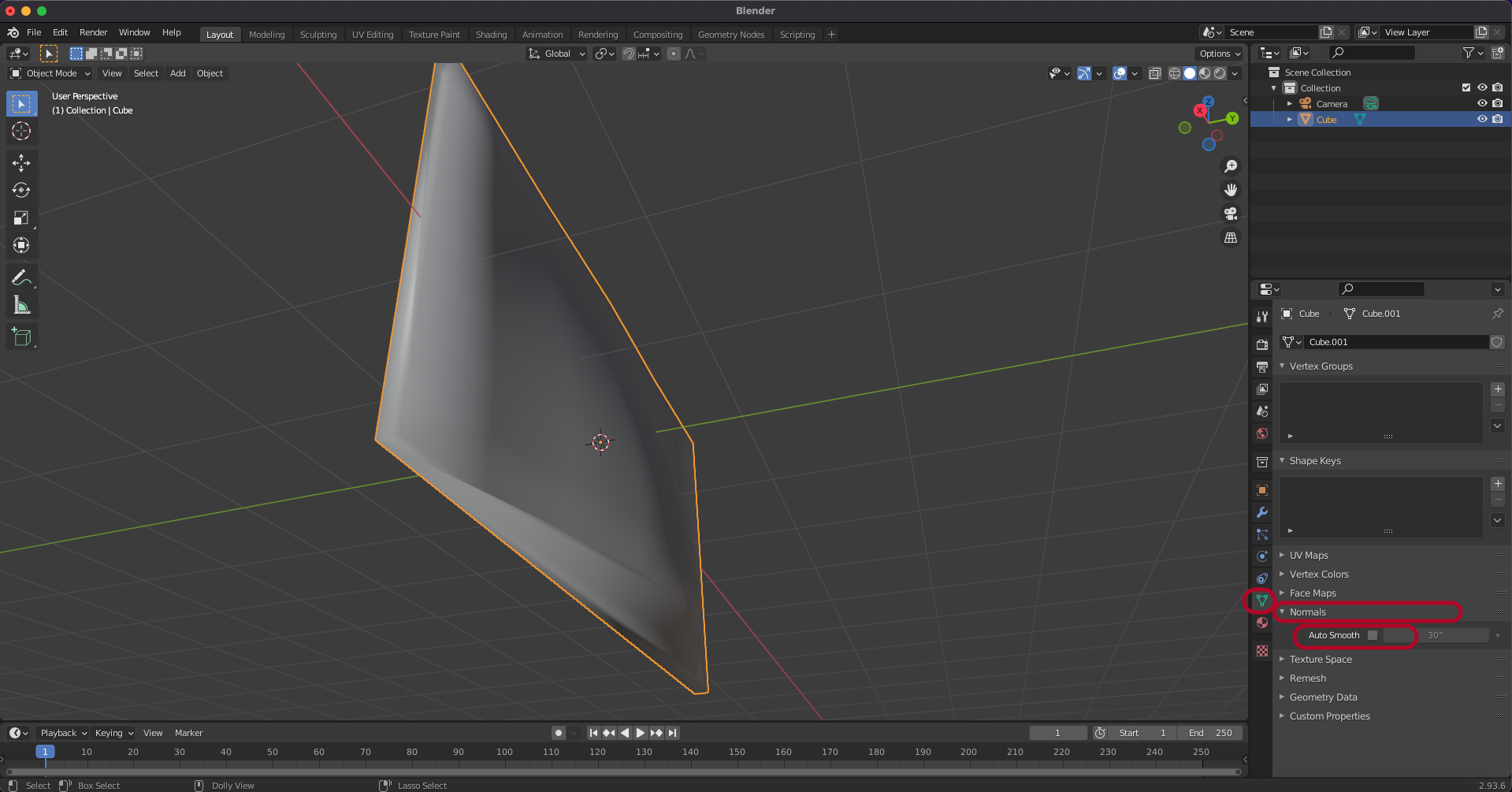
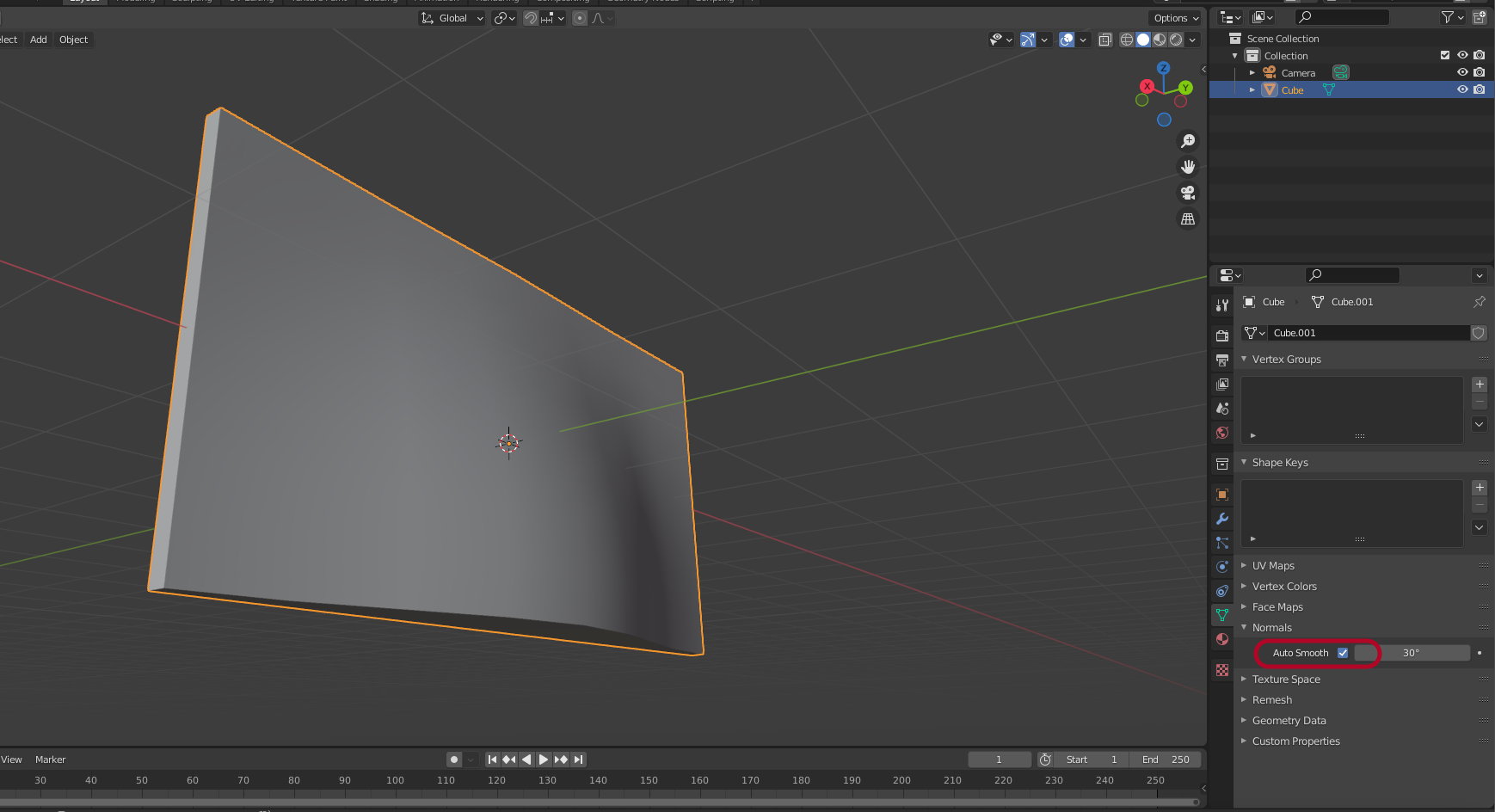
Object Mode에서 마우스 오른 클릭해서 Shade Smooth를 선택합니다.

Object Data Properties > Normal > Auto Smooth를 체크합니다.

반응형
'Design > Blender' 카테고리의 다른 글
| [Blender] UV Mapping (0) | 2021.12.01 |
|---|---|
| [Blender] Material (0) | 2021.12.01 |
| [Blender] Subdivision Surface (0) | 2021.11.30 |
| [Blender] Boolean (0) | 2021.11.30 |
| Blender 단축키 [윈도 & 맥북] (2) | 2021.11.29 |
Comments