반응형
Notice
Recent Posts
Recent Comments
Link
| 일 | 월 | 화 | 수 | 목 | 금 | 토 |
|---|---|---|---|---|---|---|
| 1 | 2 | 3 | 4 | 5 | 6 | 7 |
| 8 | 9 | 10 | 11 | 12 | 13 | 14 |
| 15 | 16 | 17 | 18 | 19 | 20 | 21 |
| 22 | 23 | 24 | 25 | 26 | 27 | 28 |
Tags
- webpack
- MachineLearning
- MAC
- linux
- 센토스
- unittest
- 오블완
- react
- androidstudio
- localserver
- centos
- Chrome
- 맥
- xcode
- TensorFlow
- 개발
- vsCode
- node
- 네트워크
- 티스토리챌린지
- PYTHON
- Android
- build
- ReactNative
- IOS
- pydantic
- VirtualBox
- fastapi
- 리눅스
Archives
- Today
- Total
로메오의 블로그
[Blender] Boolean 본문
반응형

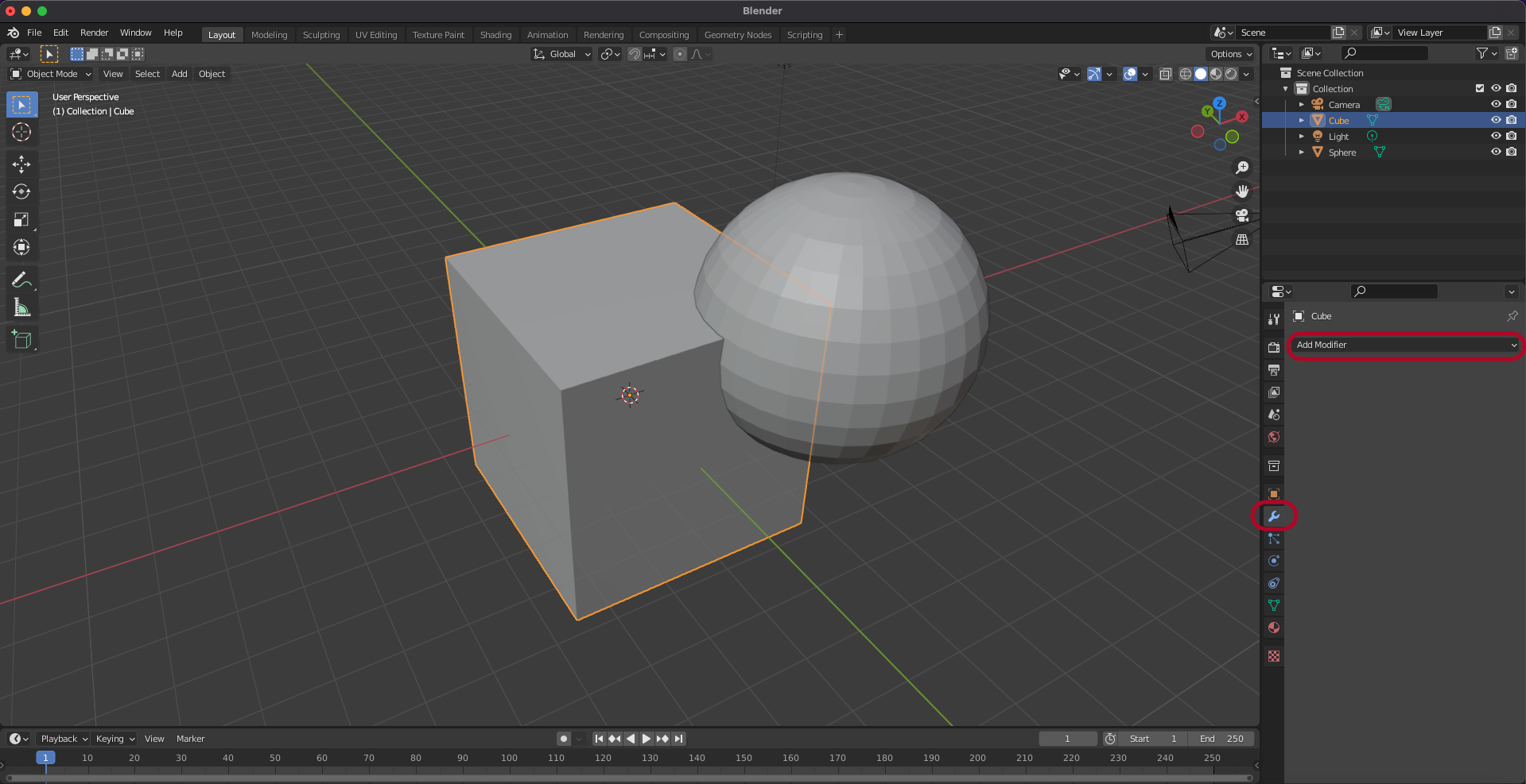
두개의 오브젝트를 겹치게 배치합니다.
기준이 되는 오브젝트를 선택하고 Modifier Properties > Add Modifier를 선택합니다.

Boolean을 선택합니다.

Difference를 선택하고
Object 아이콘을 선택하고 제거할 오브젝트를 선택합니다.

Boolean 되었습니다.

Sphere를 선택하고 Object Properties > Viewport Display > Display As를 Wire로 변경해서
특정 오브젝트의 display를 변경합니다.

Boolean 적용을 위해서
Modifier Properties > Apply를 선택합니다.

삭제할 오브젝트를 선택하고 X키를 눌러서 삭제합니다.

Boolean 완료
반응형
'Design > Blender' 카테고리의 다른 글
| [Blender] UV Mapping (0) | 2021.12.01 |
|---|---|
| [Blender] Material (0) | 2021.12.01 |
| [Blender] Subdivision Surface (0) | 2021.11.30 |
| [Blender] Subdivide (0) | 2021.11.30 |
| Blender 단축키 [윈도 & 맥북] (2) | 2021.11.29 |
Comments