| 일 | 월 | 화 | 수 | 목 | 금 | 토 |
|---|---|---|---|---|---|---|
| 1 | 2 | 3 | ||||
| 4 | 5 | 6 | 7 | 8 | 9 | 10 |
| 11 | 12 | 13 | 14 | 15 | 16 | 17 |
| 18 | 19 | 20 | 21 | 22 | 23 | 24 |
| 25 | 26 | 27 | 28 | 29 | 30 | 31 |
- 센토스
- VirtualBox
- 티스토리챌린지
- 개발
- node
- TensorFlow
- unittest
- pydantic
- 맥
- vsCode
- 네트워크
- ReactNative
- androidstudio
- MAC
- xcode
- Chrome
- centos
- PYTHON
- webpack
- fastapi
- linux
- 리눅스
- Android
- MachineLearning
- localserver
- build
- react
- 오블완
- IOS
- Today
- Total
로메오의 블로그
[Blender] Particle System - Collision 본문
Particle System

Particle Properties에서 Add Particle System 해서 Play 해보면
Particle이 떨어집니다.
Emitter는 particle의 기본 정보를 설정합니다.

Source에서 Emit From을 vertices로 바꿔주면 점에서 발사한다.
faces는 면에서 발사
Volume은 Emitter 내부 공간에서 발사한다.

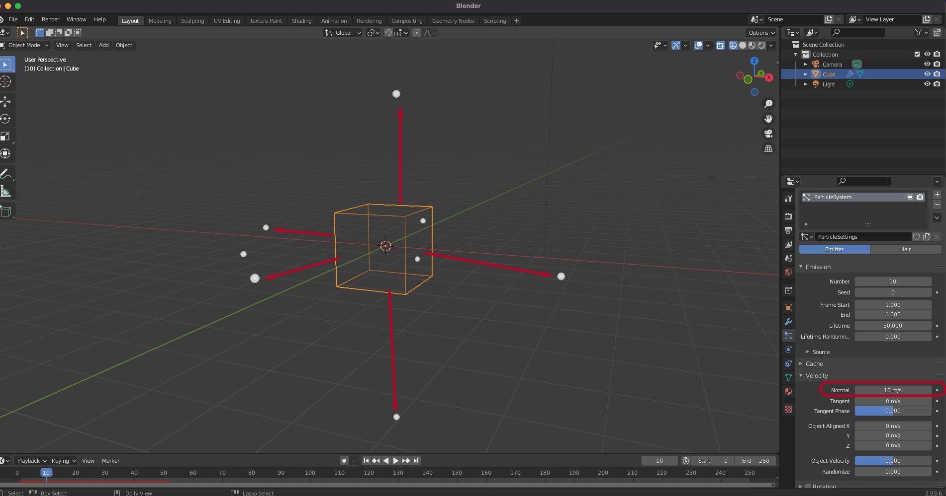
Velocity는 발사하는 힘을 설정합니다.
Normal은 발사체 방향으로 힘을 가합니다.

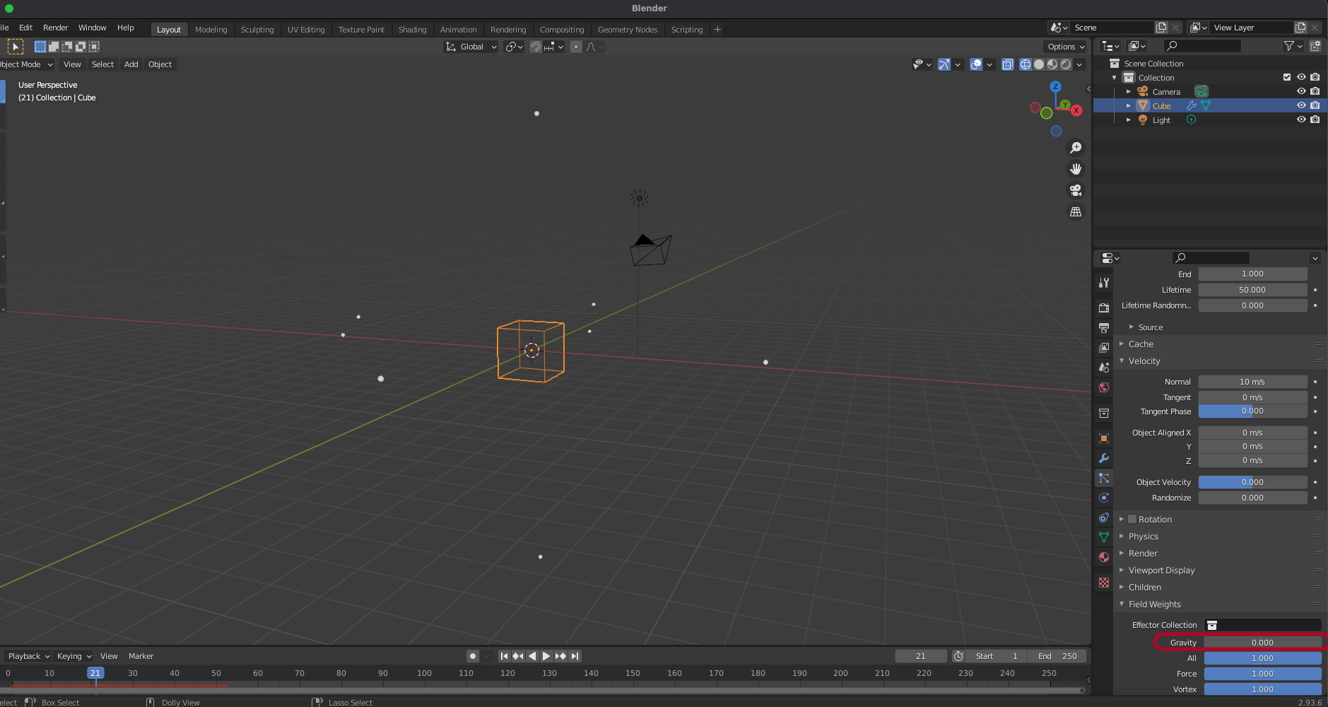
Field Weights는 중력을 설정합니다.
Gravity를 0으로 설정하면 중력이 없어집니다.
Normal

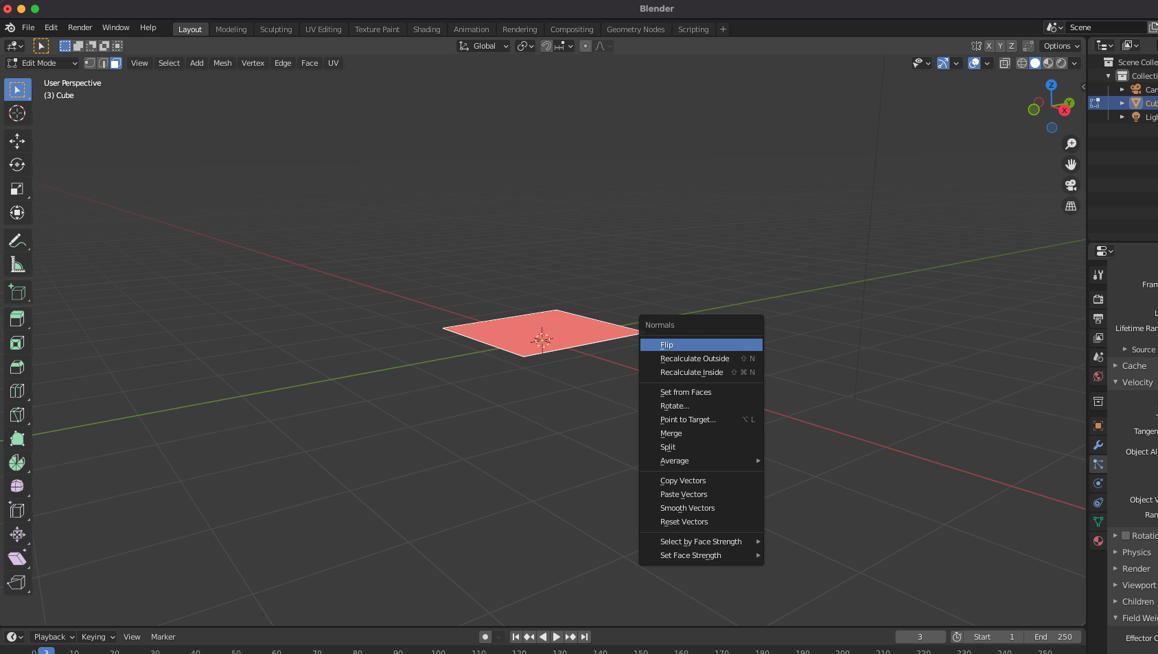
Overlay에서 Face Orientation을 체크하면
Normal의 방향을 알 수 있습니다.
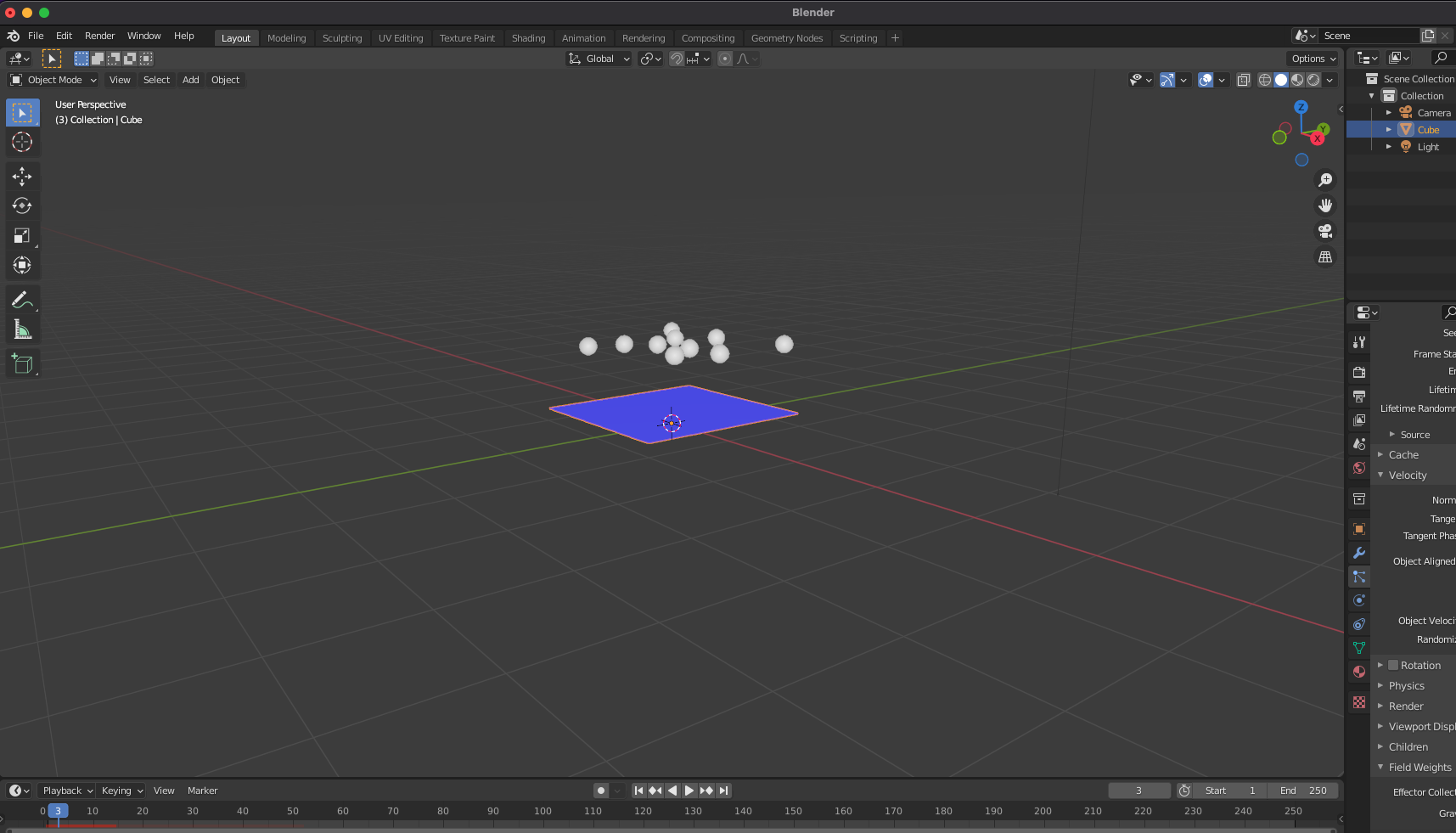
파란색이 Normal이 향하는 방향이고, 빨간색은 그 반대입니다.

face 하나만 남겨두고 다 지웁니다.
particle은 파란색 방향으로 발사됩니다.

Edit Mode에서 face를 선택하고 option + N을 눌러 Flip 하면 Normal 방향이 바뀝니다.


Emitter Number: 30
End: 50으로 설정합니다.
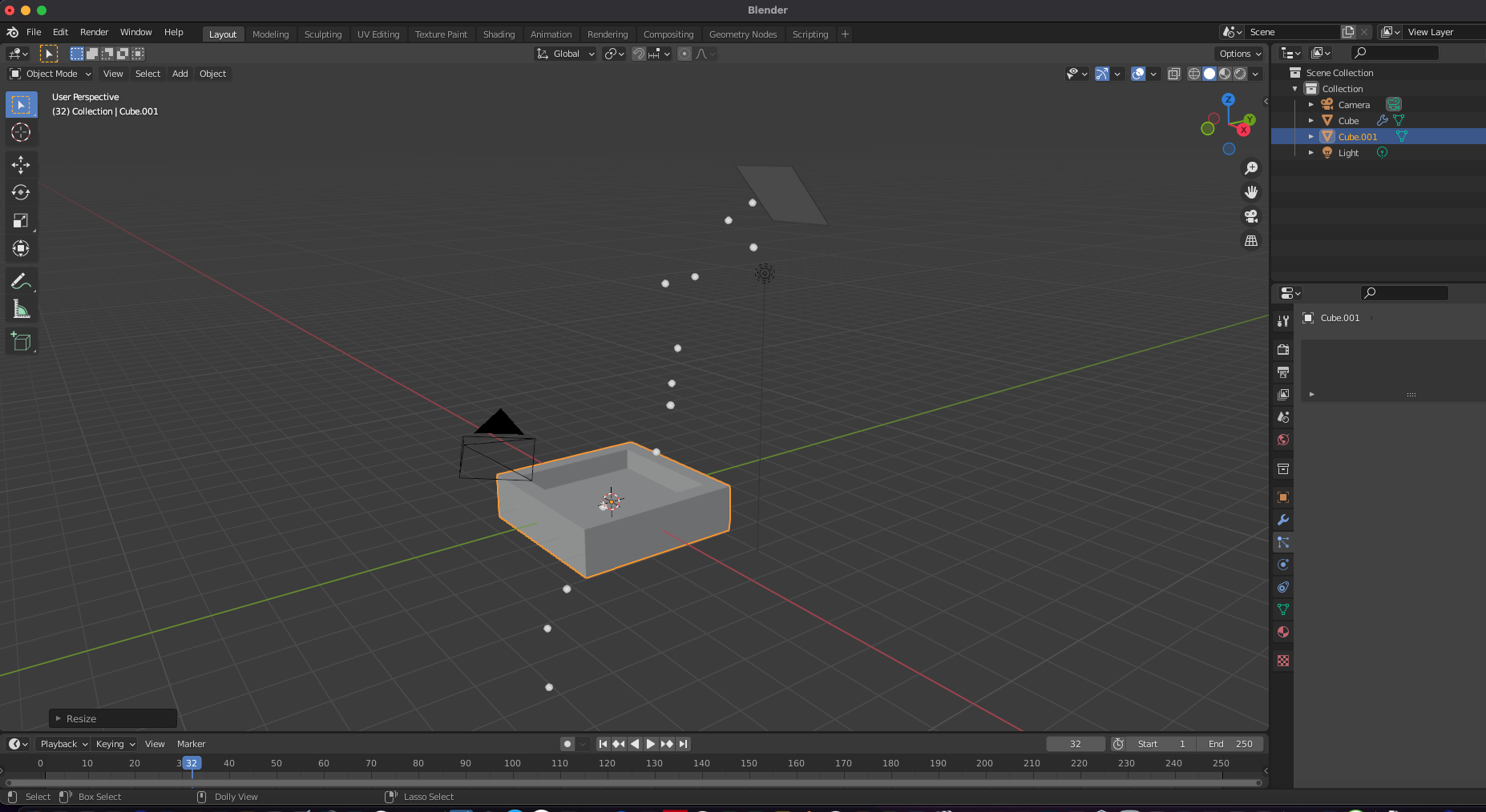
Collision

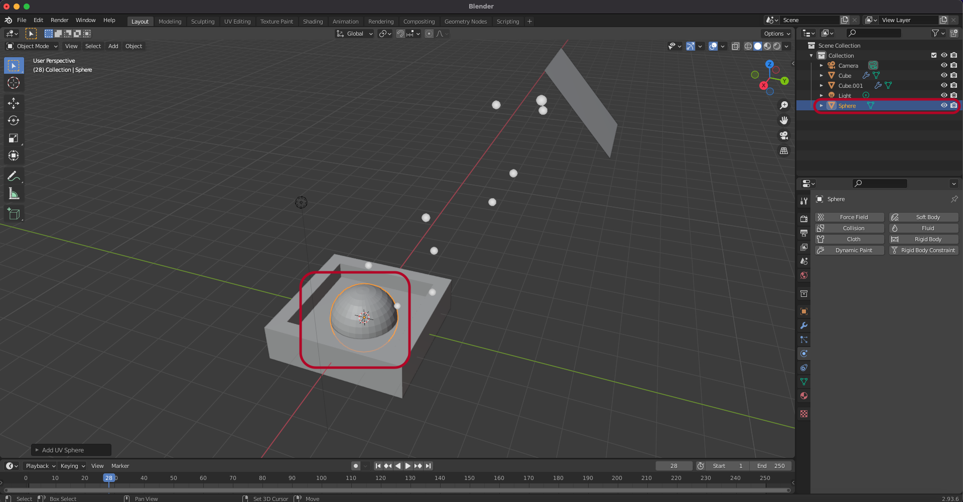
Cube로 그릇을 만듭니다.

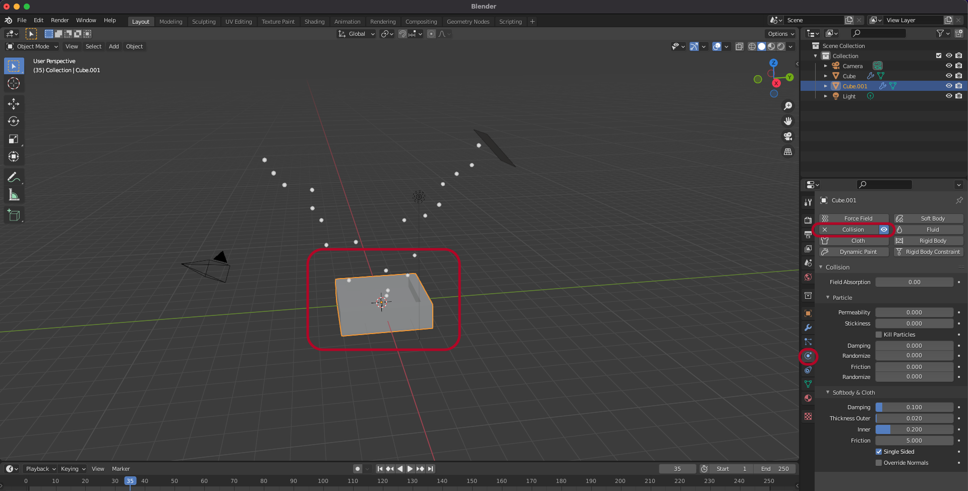
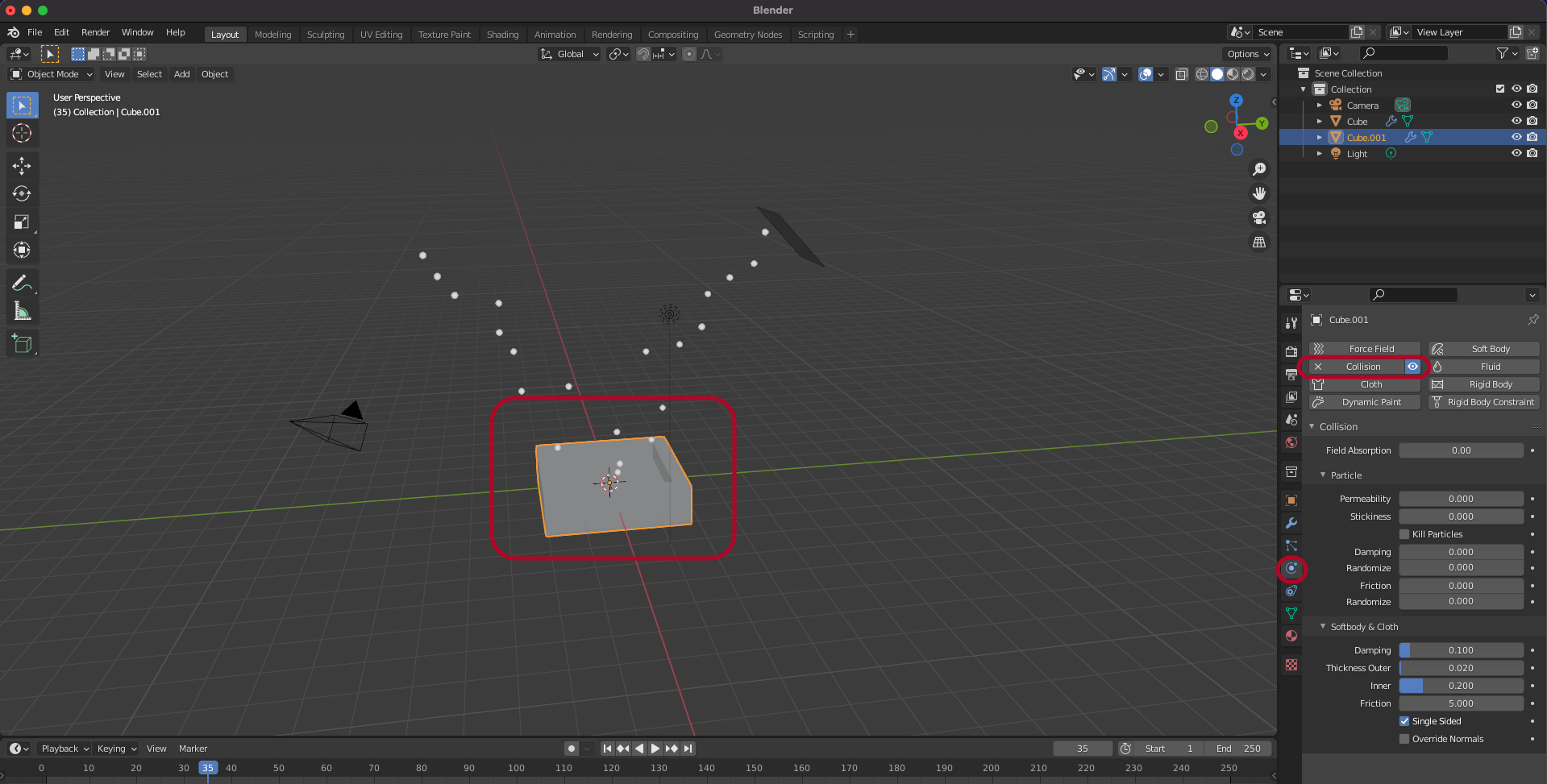
그릇에 Physics Properties에서 Collision을 설정합니다.
공이 그릇에 튕겨 나갑니다.

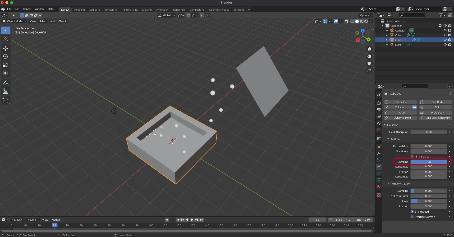
Damping을 1로 변경하면 공이 튕겨나가지 않고, 미끌려 나갑니다.

Friction을 1로 주면 미끌리지 않고 그자리에 박혀버립니다.
Render

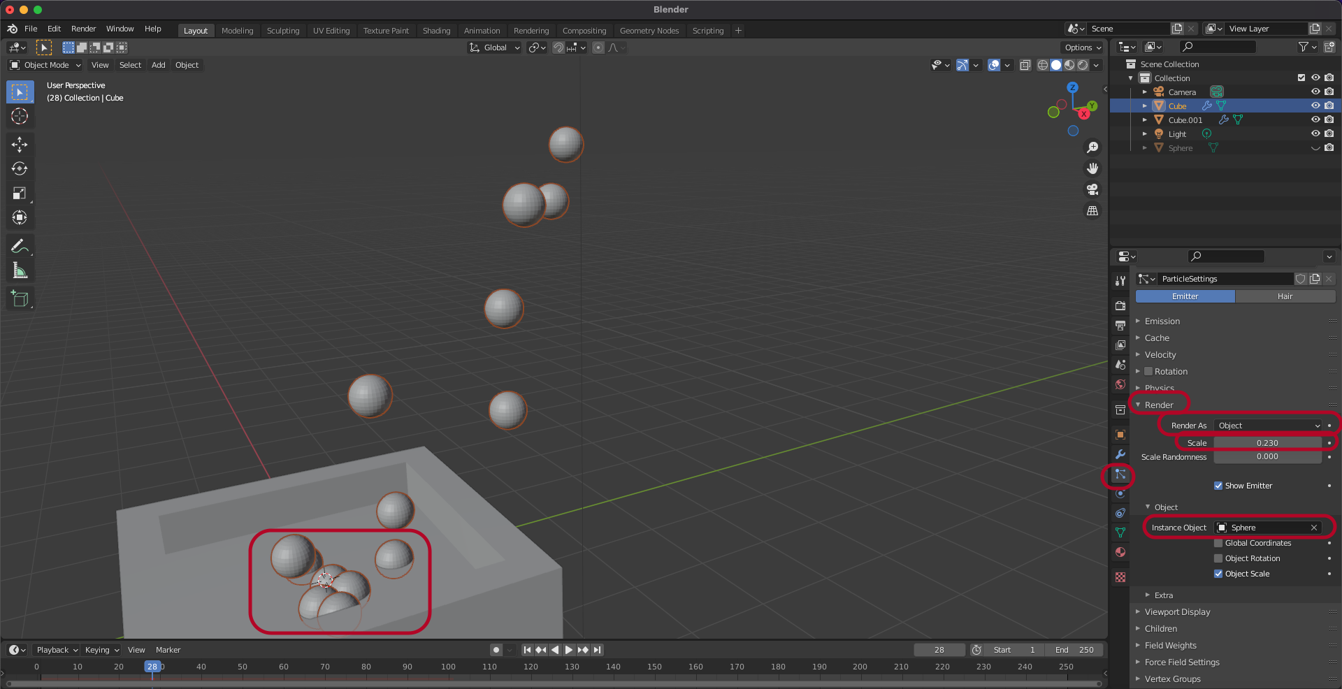
shift + A를 눌러서 UV Sphere를 하나 만들고, Collection에서 눈을 꺼서 숨깁니다.

Particle을 선택하고 Particle Properties > Render에서
Render As를 Halo를 Object로 변경합니다.
Instance Object를 방금 만든 Sphere로 바꿔줍니다.
Scale을 적당히 조절합니다.
하지만 그릇에 박히는것을 볼수 있습니다.

Physics > Deflection에서 Size Deflect를 켜주면 그릇에 박히지 않습니다.

그릇에서 Damping, Friction을 조절해서 그릇에 공이 담기는것을 표현합니다.

particle 간 겹치는 현상이 발생합니다.

Physics에서 Physics Type을 Fluid로 바꾸면 액체가 퍼져나가는 듯한 모양이 됩니다.
Molecular

https://github.com/scorpion81/Blender-Molecular-Script/releases
위 사이트에서 Blender 버전과 flatform에 맞는 Molecular를 다운로드 합니다.

Edit > Preperences에서 Add-Ons에서 Install 합니다.
다운로드 받은 Zip파일을 그대로 선택해서 설치합니다.

Molecular를 검색해서 체크해줍니다.

Particle에 Molecular를 활성화해주고
Collision에서 Active Self Collision을 눌러주고
실행합니다.
그런데 변화가 없습니다.

Molecular에서 Simulate > Start Molecular Simulate를 눌러주면 시뮬레이션 됩니다.
시뮬레이션 종료는 ESC키 입니다.
particle간 겹치는 현상은 제거 되었지만 사방으로 particle이 퍼져 나갑니다.

Collision에서 Damping을 0.9로 올려주고
Free All Bakes를 눌러서 시뮬레이션을 모두 제거하고
Start Molecular Simulate 합니다.
공이 뭉치지 않고 그릇에 잘 담겼습니다.
Random Color

아까 숨겨뒀던 Sphere를 선택해서 Material을 추가합니다.
Object Info 노드를 생성해서 Random을 Base Color에 추가하면 공이 랜덤으로 흑백으로 색상이 입혀졌습지다.

Color Ramp를 중간에 넣어 줍니다.

Color를 Contant로 바꿔주고 + 버튼을 눌러서 다양한 색상을 추가해 줍니다.

'Design > Blender' 카테고리의 다른 글
| [Blender] Soft body (1) | 2021.12.10 |
|---|---|
| [Blender] Rigid Body (0) | 2021.12.09 |
| [Blender] Particle System (0) | 2021.12.07 |
| [Blender] Normal, Bump, Displacement Mapping (0) | 2021.12.06 |
| [Blender] Rigging & Weight (0) | 2021.12.05 |