| 일 | 월 | 화 | 수 | 목 | 금 | 토 |
|---|---|---|---|---|---|---|
| 1 | 2 | 3 | 4 | 5 | 6 | 7 |
| 8 | 9 | 10 | 11 | 12 | 13 | 14 |
| 15 | 16 | 17 | 18 | 19 | 20 | 21 |
| 22 | 23 | 24 | 25 | 26 | 27 | 28 |
- 오블완
- 네트워크
- TensorFlow
- Chrome
- localserver
- pydantic
- build
- xcode
- MAC
- fastapi
- IOS
- 센토스
- MachineLearning
- webpack
- 티스토리챌린지
- unittest
- react
- Android
- VirtualBox
- androidstudio
- PYTHON
- centos
- ReactNative
- 맥
- 리눅스
- vsCode
- node
- 개발
- linux
- Today
- Total
로메오의 블로그
[Blender] Rigid Body 본문
Rigid Body

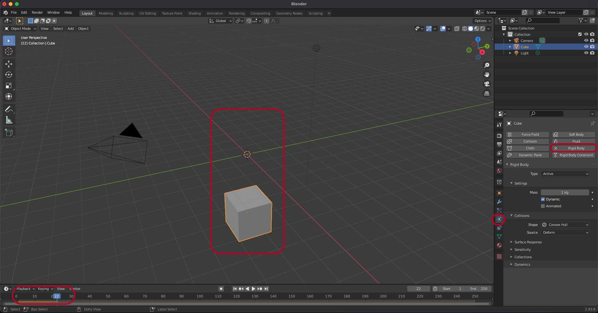
Physics Properties에서 Rigid Body를 추가하고 Play하면 상자가 중력에 따라 떨어집니다.

Rigid Body type에서 Active는 움직이는 상태가 되고
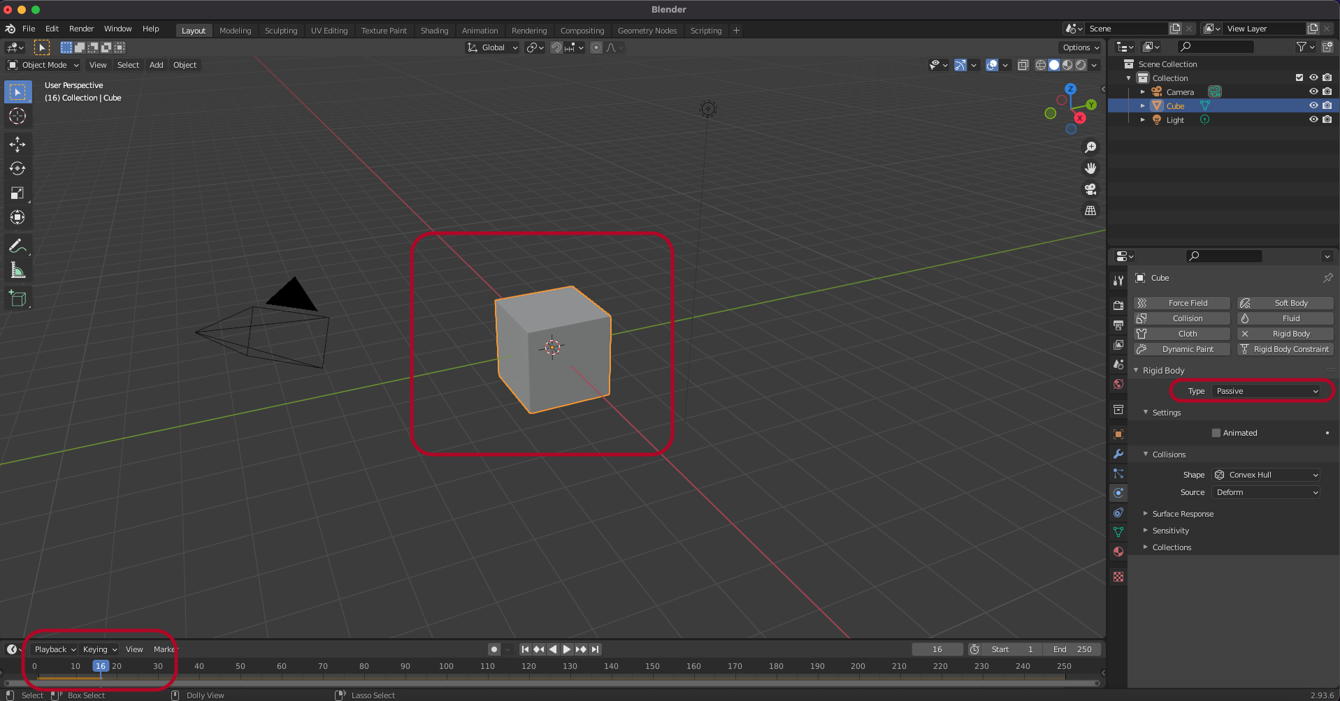
Passive는 움직이지 않습니다.

cube는 active로 변경하고
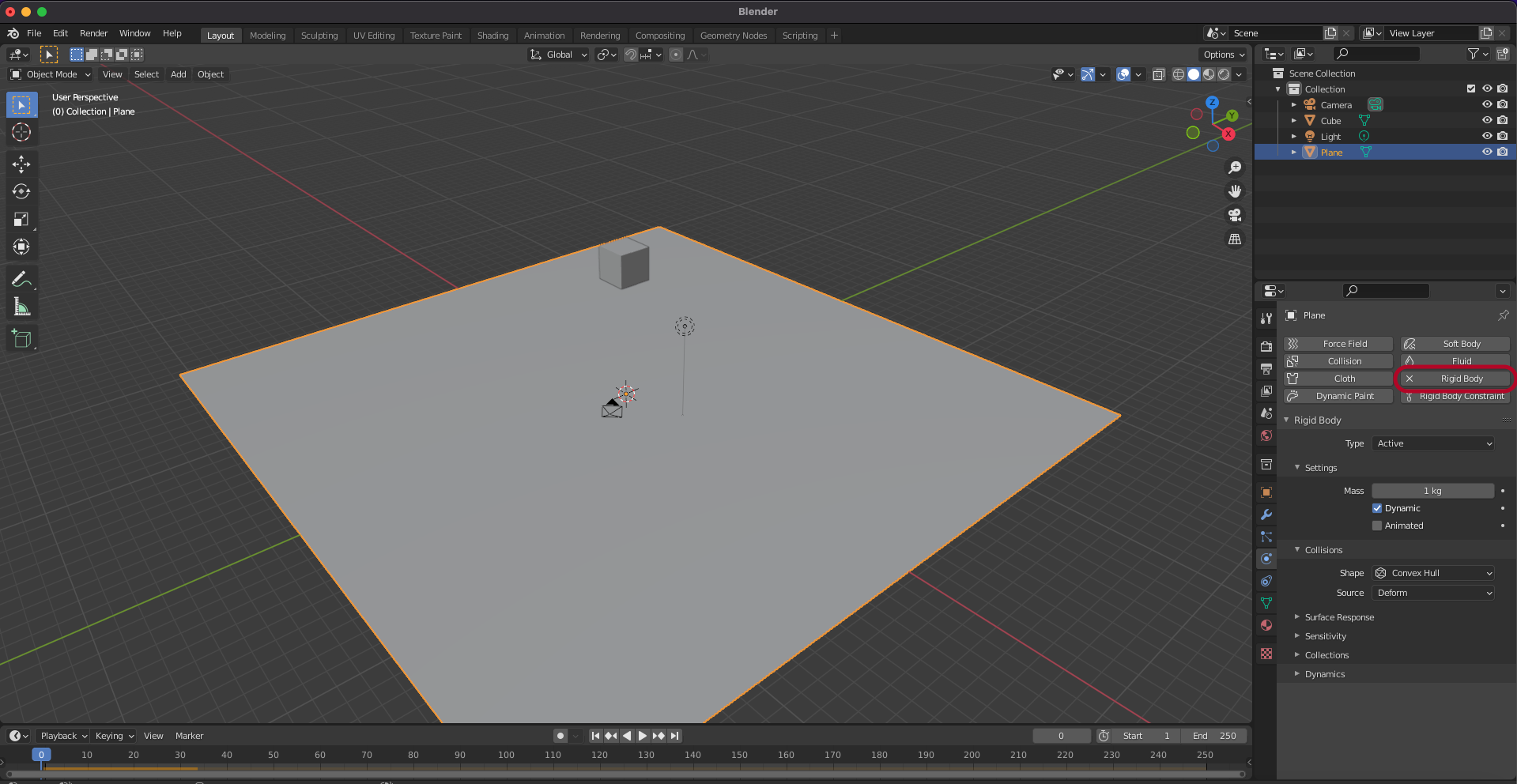
Plane을 하나 만들고 Rigid Body를 줍니다.
Play하면 상자와 바닥이 모두 아래로 떨어집니다.

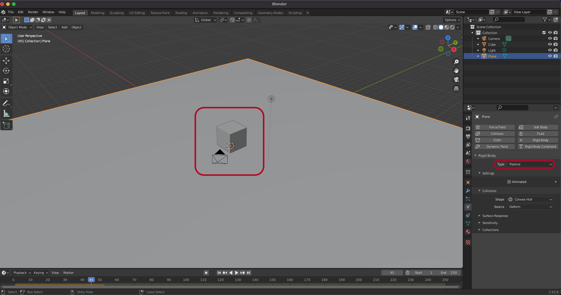
바닥의 type을 Passive로 변경해주면
상자가 바닥에 떨어지는것을 표현합니다.
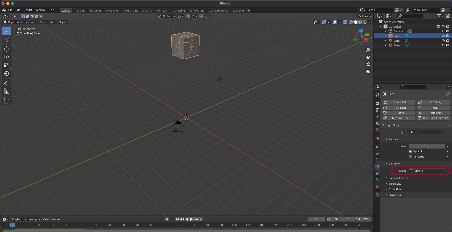
Collision Shape

collision Shape를 변경하고 option + Z를 눌러서 X-ray 모드로 변경하면
Collision Shape 모양을 확인 할 수 있습니다.
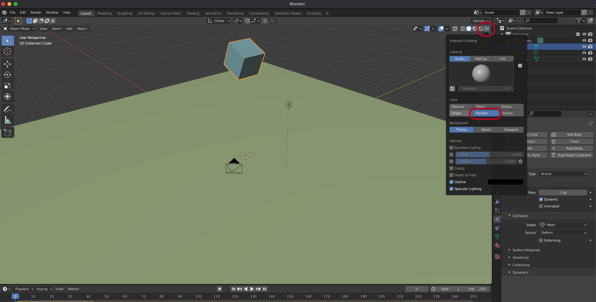
Shape: Mesh는 만들어진 형태 그대로 적용된다.

Color를 Random으로 변경하면 형태를 구분하기 쉬워집니다.

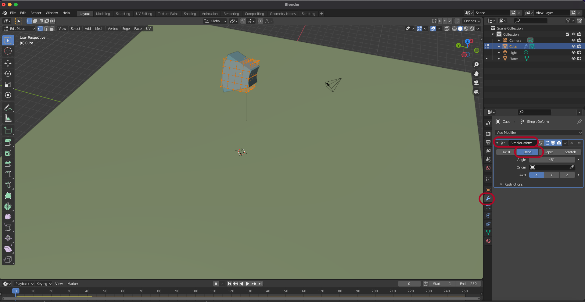
상자를 선택하고 subdivide해서 나누어 줍니다.

Modifier Properties에서 Simple Deform을 추가하고 Bend해서 상자를 변경해 줍니다.

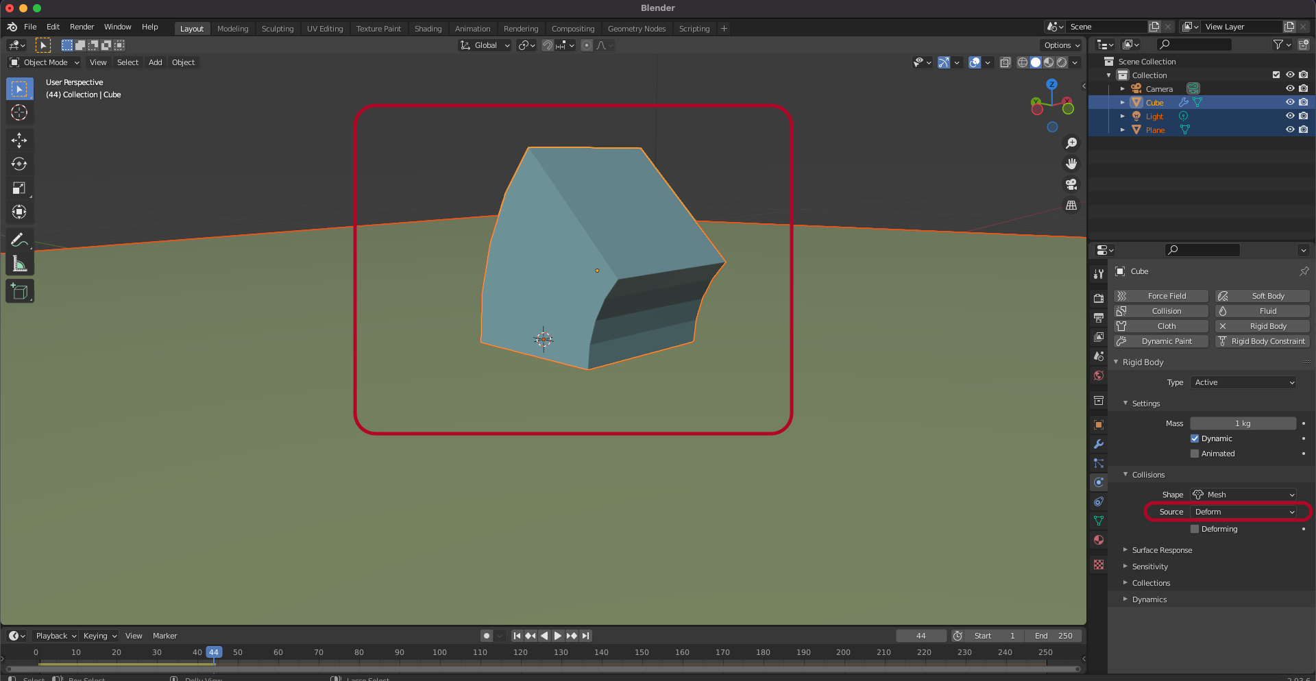
Collision > Source에서 Base는 상자가 변경 되어도 Collision의 모양은 변형되지 않습니다.

Source 를 deform으로 변경하면 수정된 Collision으로 같이 변경됩니다.

새로운 Cube를 하나 만들어주고 Rigid Body를 적용합니다.
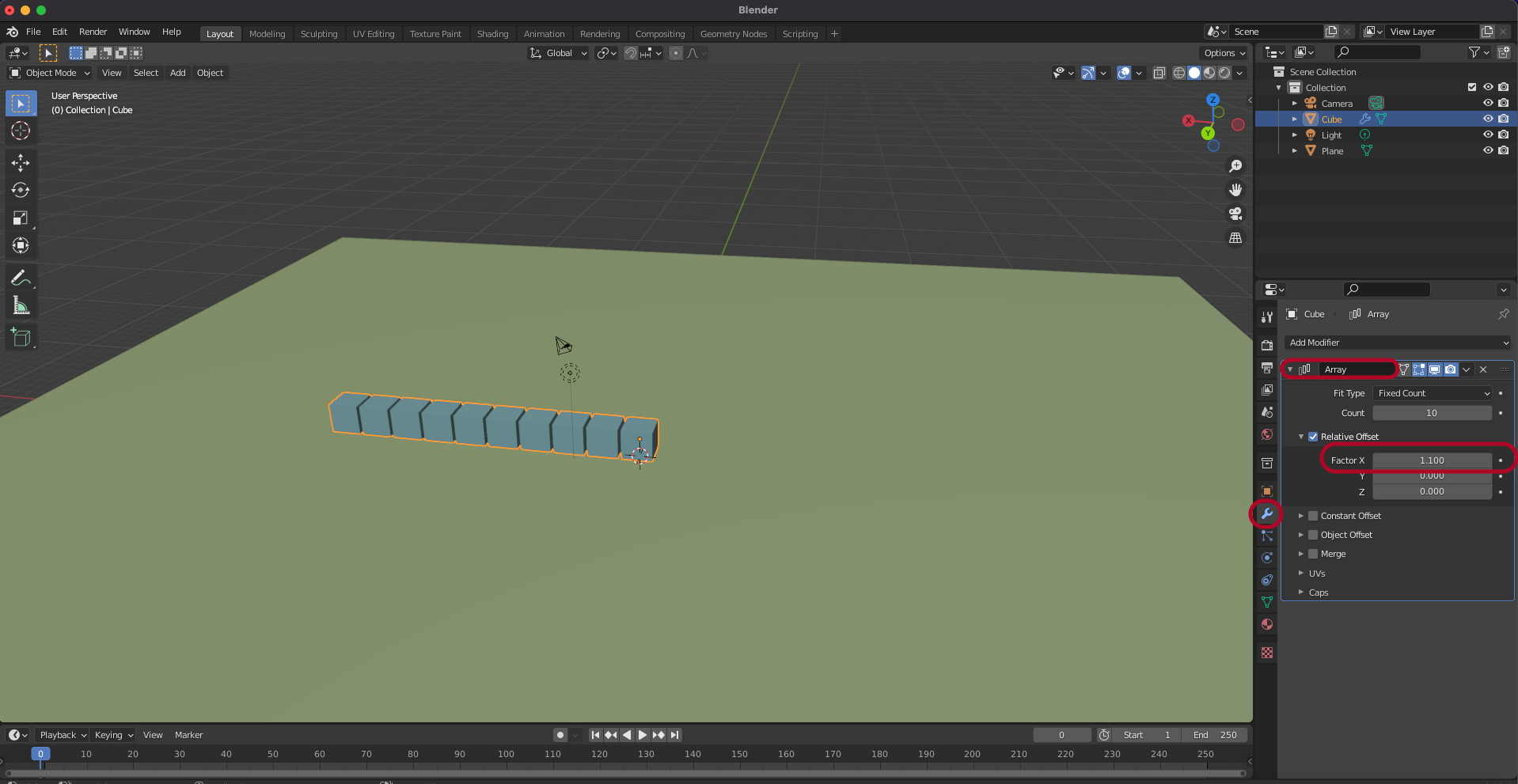
Modifier Properties에서 Array를 추가하고 X축으로 배열합니다.

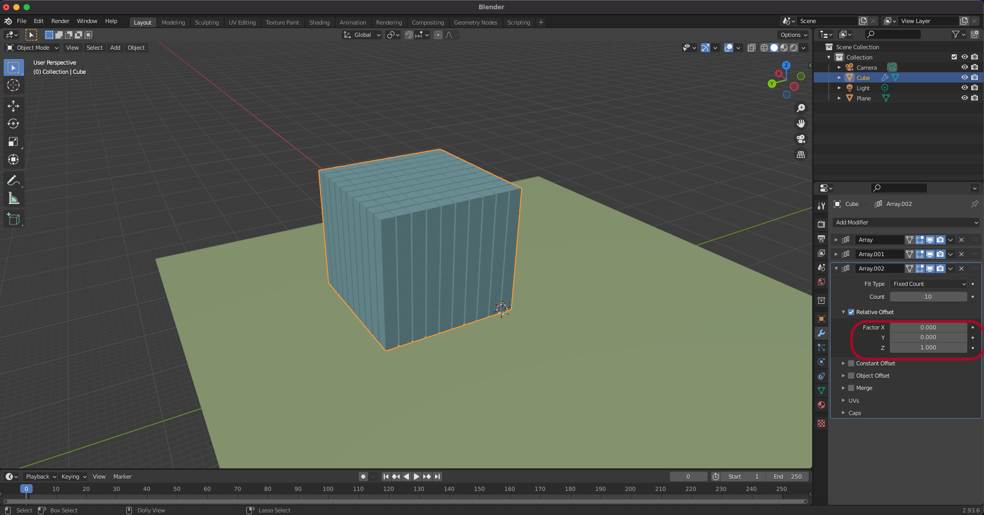
Array를 Duplicate합니다.

Y축으로 배열합니다.

하나더 복제해서 Z축으로 배열합니다.

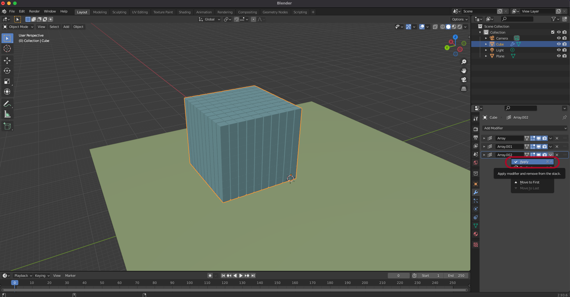
3개의 Array를 모두 Apply 합니다.

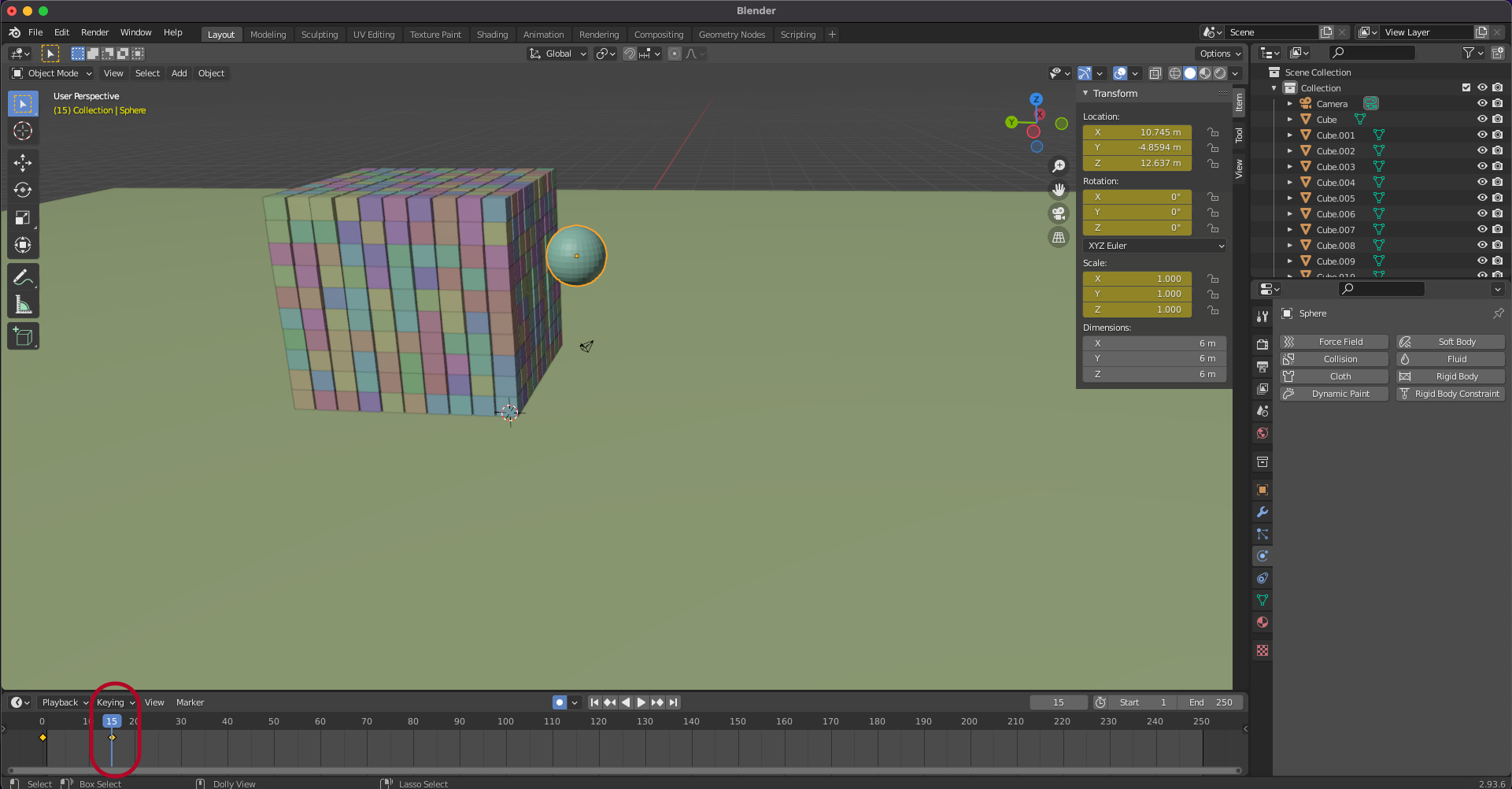
Edit Mode로 가서 A를 눌러 모두 선택하고 P키를 눌러서 Separate by Loose Parts를 합니다.

모든 객체가 분리되었습니다.

Play하면 상자가 모두 무너집니다.
각 상자의 중심점이 첫번째 상자로 가있어서 무너지게 됩니다.

상자를 모두 선택하고 Object > Set Origin > Origin to Geometry를 선택합니다.

중심점이 각 상자로 설정되었습니다.
Animated

UV Sphere를 하나 생성해서 위치시킵니다.

rigid body를 없애고
N키를 눌러서 Item 창을 엽니다.
0프레임에서 Location에서 I키를 눌러 키를 생성합니다.

15프레임에서 I키를 눌러서 위치를 재 설정합니다.

키프레임을 설정해주고 rigid body를 설정하면 공이 안날아 갑니다.

settings에서 Animate를 체크해주면 키프레임 애니메이션이 적용됩니다.
하지만 키프레임 후에 물리작용이 되지 않습니다.

15프레임에서 Animated에서 키프레임을 넣어 줍니다.

16프레임에서 Animated를 끄고 키프레임을 넣어 줍니다.

Play해보면 상자의 벽에 살짝 붙었다 떨어지는것을 확인 할 수 있습니다.

Mass를 5000Kg을 주면 공이 상자를 뚫고 나갈 수 있습니다.
'Design > Blender' 카테고리의 다른 글
| [Blender] Cloth (0) | 2021.12.13 |
|---|---|
| [Blender] Soft body (1) | 2021.12.10 |
| [Blender] Particle System - Collision (0) | 2021.12.08 |
| [Blender] Particle System (0) | 2021.12.07 |
| [Blender] Normal, Bump, Displacement Mapping (0) | 2021.12.06 |