반응형
Notice
Recent Posts
Recent Comments
Link
| 일 | 월 | 화 | 수 | 목 | 금 | 토 |
|---|---|---|---|---|---|---|
| 1 | 2 | 3 | 4 | 5 | 6 | 7 |
| 8 | 9 | 10 | 11 | 12 | 13 | 14 |
| 15 | 16 | 17 | 18 | 19 | 20 | 21 |
| 22 | 23 | 24 | 25 | 26 | 27 | 28 |
| 29 | 30 | 31 |
Tags
- Android
- centos
- 센토스
- localserver
- androidstudio
- MAC
- TensorFlow
- MachineLearning
- 맥
- 티스토리챌린지
- xcode
- pydantic
- Chrome
- PYTHON
- linux
- IOS
- 오블완
- unittest
- VirtualBox
- fastapi
- 리눅스
- 개발
- webpack
- build
- ReactNative
- react
- vsCode
- node
- 네트워크
Archives
- Today
- Total
로메오의 블로그
[Blender] Cloth 본문
반응형

Cube 2개로 위와 같이 모델링하고
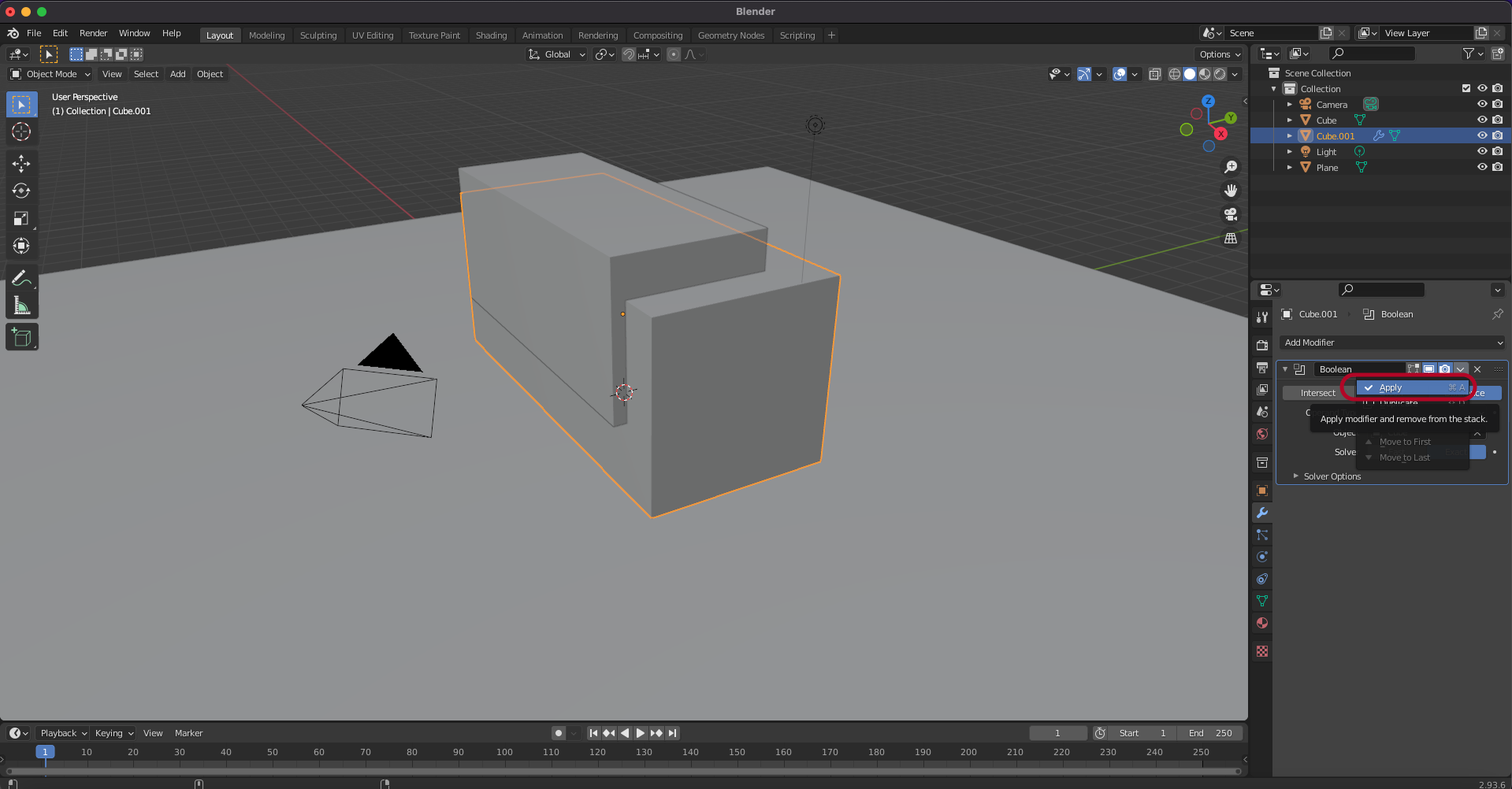
Boolean으로 Difference 해줍니다.

Apply 해줍니다.

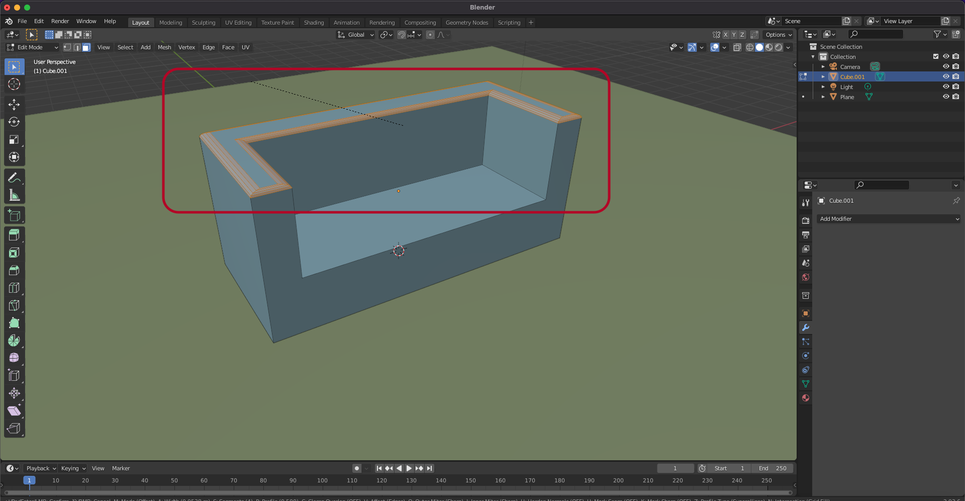
쇼파 모양이 되었습니다.

control + B 로 Bevel을 넣어 줍니다.

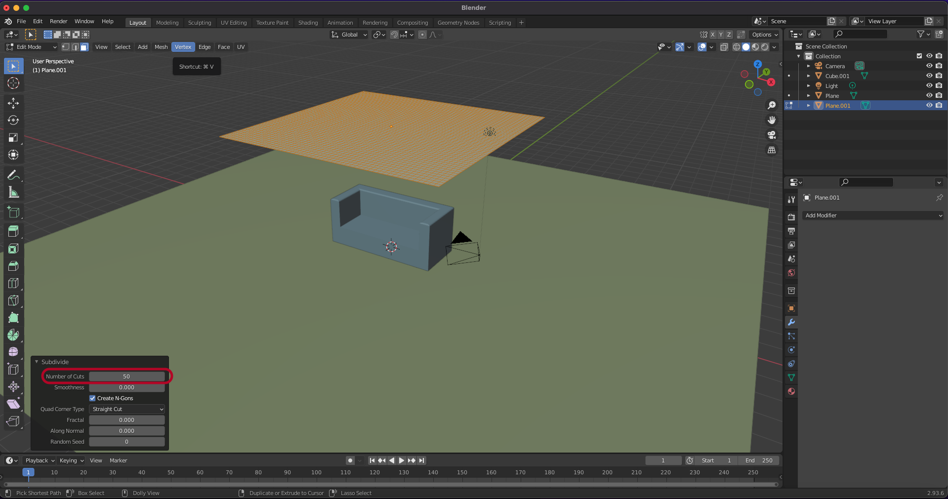
천을 만들고 Subdivide 50 cut을 줍니다.

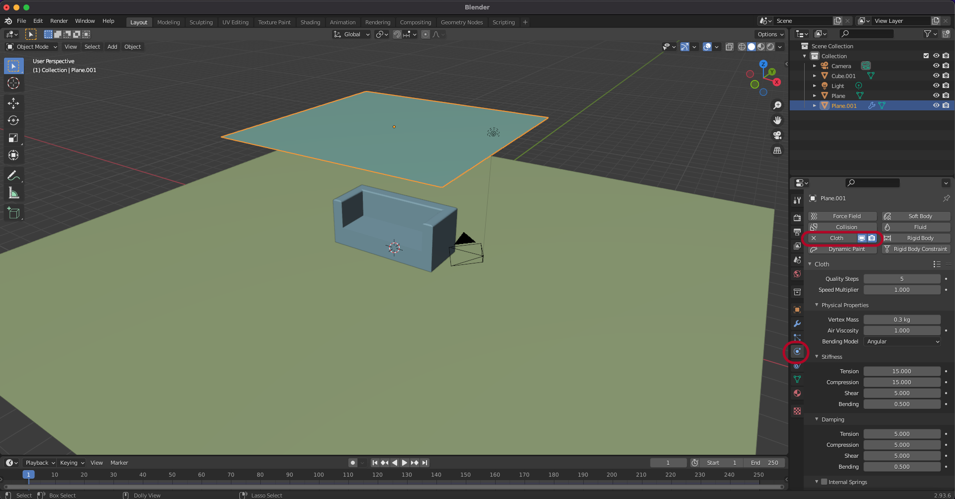
Physics properties에서 Cloth를 줍니다.

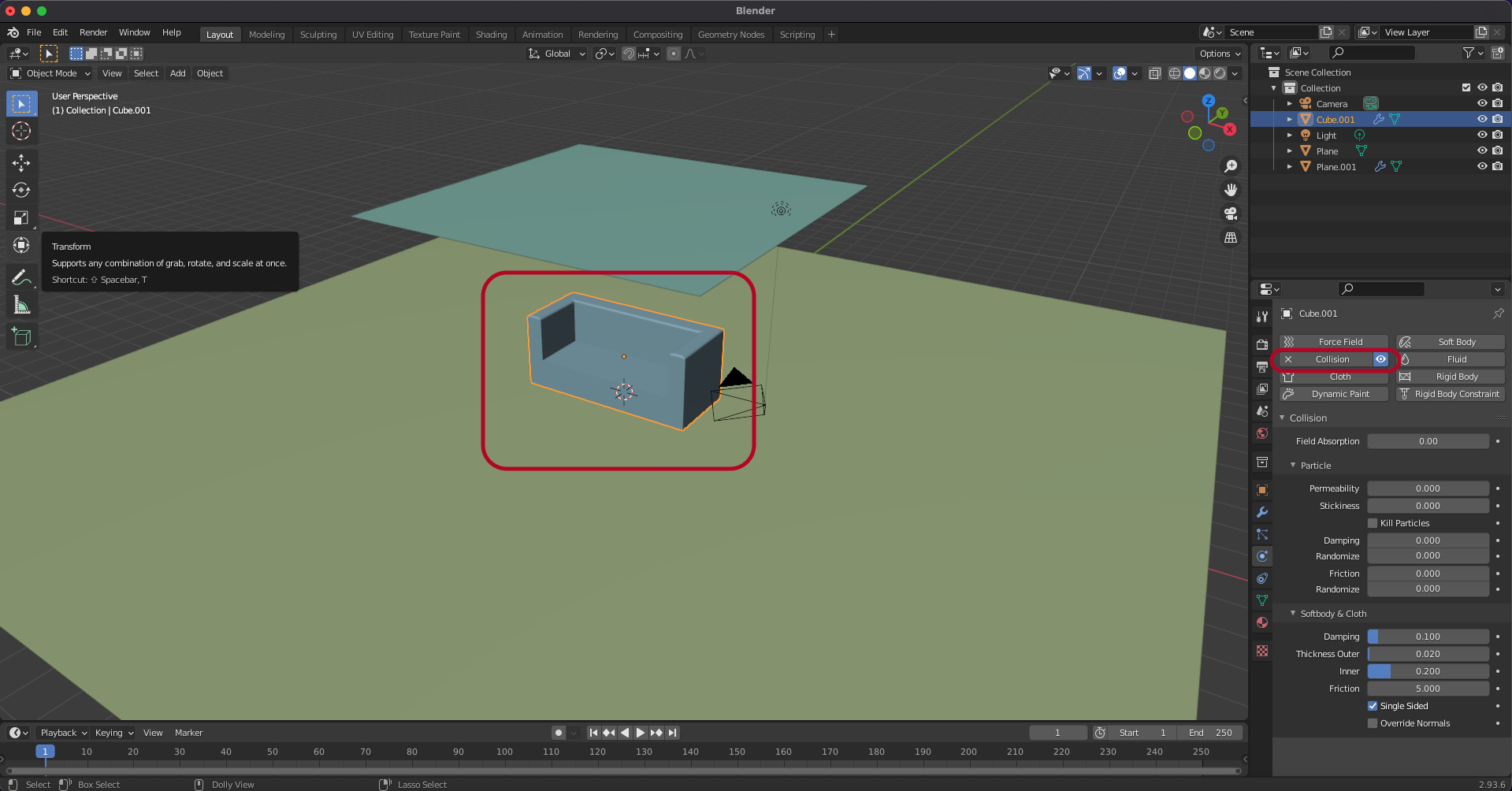
쇼파와 바닥을 collision을 줍니다.

Play를 눌러서 천을 확인 합니다.

Modifier Properties에서 subdivision surface를 주고
마우스 오른쪽 클릭해서 Shade Smooth를 줍니다.

face가 겹치는 현상이 발생합니다.

collision > self collision을 추가해서 겹치는 현상을 제거합니다.

Cotton 면
Denim 천
Leather 가죽
Rubber 고무
Silk 실크
프리셋이 있습니다.


반응형
'Design > Blender' 카테고리의 다른 글
| [Blender] 태극기 휘날리기 (2) [Mapping] (0) | 2021.12.15 |
|---|---|
| [Blender] 태극기 휘날리기 (1) (0) | 2021.12.13 |
| [Blender] Soft body (1) | 2021.12.10 |
| [Blender] Rigid Body (0) | 2021.12.09 |
| [Blender] Particle System - Collision (0) | 2021.12.08 |
Comments