| 일 | 월 | 화 | 수 | 목 | 금 | 토 |
|---|---|---|---|---|---|---|
| 1 | 2 | 3 | 4 | 5 | 6 | 7 |
| 8 | 9 | 10 | 11 | 12 | 13 | 14 |
| 15 | 16 | 17 | 18 | 19 | 20 | 21 |
| 22 | 23 | 24 | 25 | 26 | 27 | 28 |
| 29 | 30 | 31 |
- Chrome
- IOS
- ReactNative
- build
- centos
- TensorFlow
- linux
- VirtualBox
- node
- 센토스
- pydantic
- unittest
- localserver
- xcode
- Android
- webpack
- PYTHON
- 티스토리챌린지
- 맥
- react
- 리눅스
- 개발
- vsCode
- androidstudio
- MAC
- fastapi
- MachineLearning
- 오블완
- 네트워크
- Today
- Total
로메오의 블로그
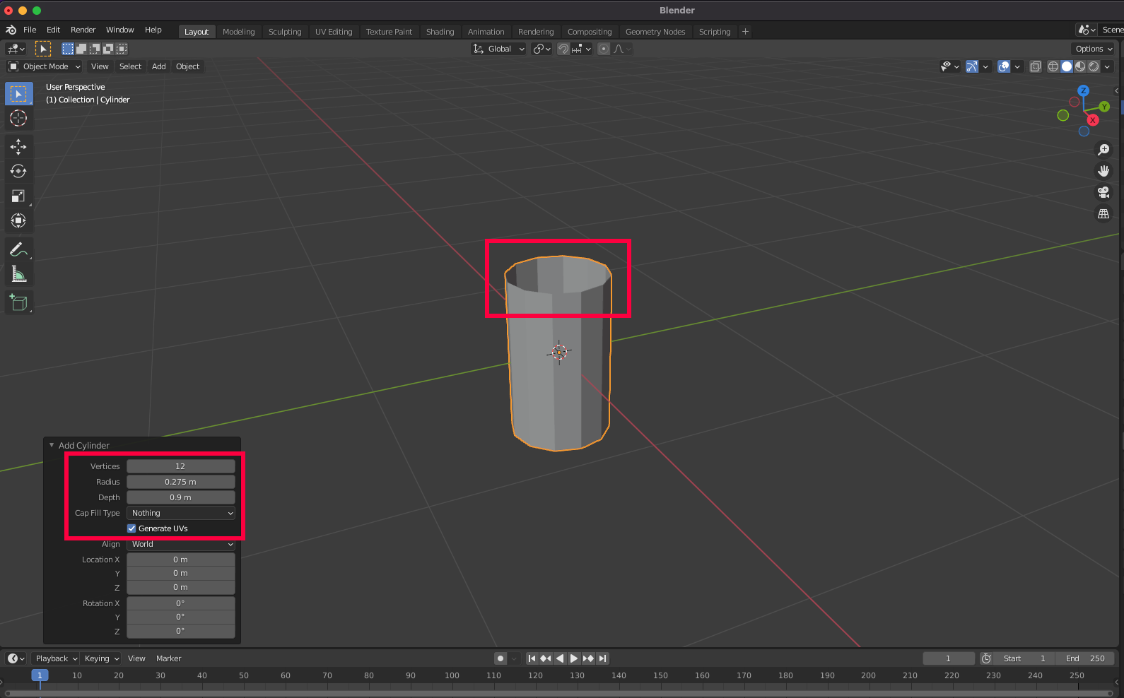
[blender + unity] barrel modeling 본문





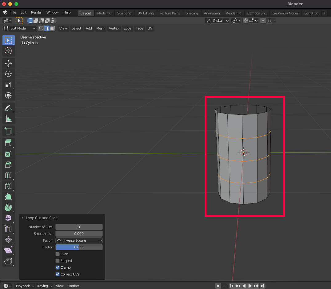
tab: edit mode
2: edge
control + r: loop cut
마우스 휠: number of cut
마우스 오른쪽 클릭: default position으로 loop cut 생성

1: vertex select

x: 삭제
vertex 삭제

modifier properties

Mirror 추가

`, 7: front view
vertex 선택
clipping 체크
s: scale 조절


option + shift 클릭 선택

shift + control + r: offset edge slider

option + shift + 선택
x: 삭제
edge loops


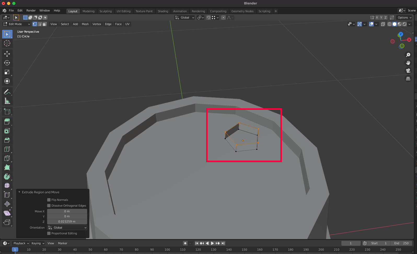
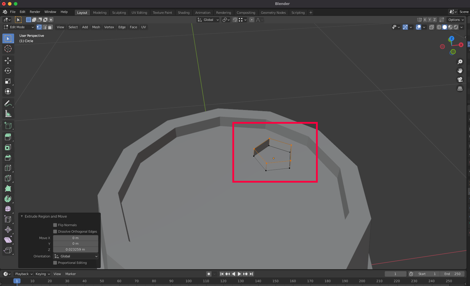
option + e: extude 대화상자
extrude faces along normals


front view

g: position
z: z 축으로 정렬하기

s: scale
z: z축으로 조절

option + click

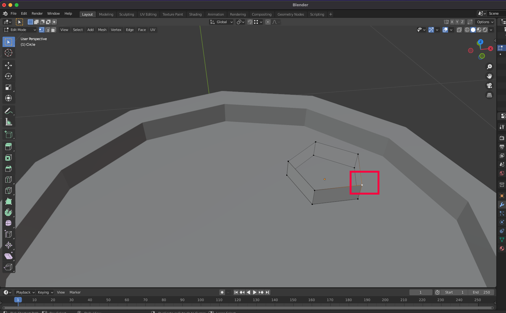
e: extrude
s: scale

e: extrude
g: position
z: z축으로

vertex 선택

f: 면 만들기

tab: object mode
shift + a: add

vertex: 5
snap to vertex
g: position
z: z축으로
control + vertex를 선택하고 클릭해서 윗 면에 맞춘다.

s: scale

top view
g: positon

tab: edit mode
e: extrude

a: select all

shift + N: normal 방향 반전

vertex 선택

f: face 생성

통 선택하고 mirror apply

통과 뚜껑 선택하고
control + j: 그룹핑


tab: edit mode
option + click

shift + s
cursor to selected

3d cursor 위치 변경

tab: object mode
마우스 오른쪽 클릭
set Origin > Origin to 3D cursor

origin 변경

N: transform

option + g: position 0으로 설정

shift + c: 3d cursor 위치 초기화

shading

cavity 체크

shade smoth

auto smooth 체크 45도

tab: edit mode
2: edge
option + control + 선택

shift + option + control + 선택

mark sharp

modeling 완료
'Design > Blender' 카테고리의 다른 글
| [blender + unity + GIMP] Texturing (0) | 2022.01.23 |
|---|---|
| [blender + unity] UV 매핑 (0) | 2022.01.17 |
| [Blender] 태극기 휘날리기 (2) [Mapping] (0) | 2021.12.15 |
| [Blender] 태극기 휘날리기 (1) (0) | 2021.12.13 |
| [Blender] Cloth (0) | 2021.12.13 |