| 일 | 월 | 화 | 수 | 목 | 금 | 토 |
|---|---|---|---|---|---|---|
| 1 | 2 | 3 | ||||
| 4 | 5 | 6 | 7 | 8 | 9 | 10 |
| 11 | 12 | 13 | 14 | 15 | 16 | 17 |
| 18 | 19 | 20 | 21 | 22 | 23 | 24 |
| 25 | 26 | 27 | 28 | 29 | 30 | 31 |
- localserver
- MachineLearning
- ReactNative
- 티스토리챌린지
- Android
- MAC
- 센토스
- webpack
- 맥
- linux
- androidstudio
- centos
- vsCode
- node
- build
- 리눅스
- react
- Chrome
- TensorFlow
- IOS
- fastapi
- VirtualBox
- 오블완
- xcode
- 네트워크
- 개발
- unittest
- PYTHON
- pydantic
- Today
- Total
로메오의 블로그
Unity Light Setting 본문

프로젝트를 생성합니다.

Material을 생성하고 Sky로 이름을 바꿉니다.
Shader를 Skybox/Procedure로 변경합니다.
그리고 Scene에 드래그앤 드롭합니다.
이제 Sky Material 설정값을 조절하면 Scene이 변경되는것을 확인 할 수 있습니다.

Package Manager에서 Post Processing을 설치합니다.

Create Empty 합니다.

이름을 변경하고 Layer를 Water로 바꿉니다.

Post-Processing Volume을 추가합니다.

Global을 체크하고
Add Effect > Unity > Color Grading을 추가합니다.

Tonemapping mode를 ACES로 변경합니다.

Main Camera에 Post-Processing Layer를 추가합니다.

Layer를 Water로 바꿉니다.

Directlight mode를 Baked로 변경합니다.

intensity를 1.5로 조절해서 태양의 밝기를 조절할수 있습니다.

적당히 장면을 만듭니다.

구워질 객체를 선택하고 Static을 누릅니다.

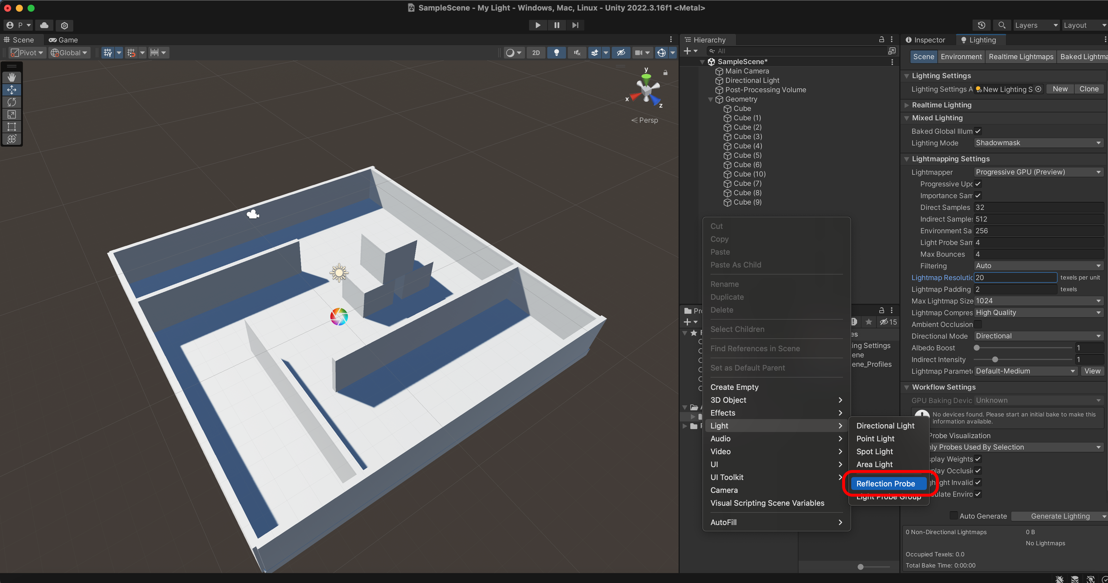
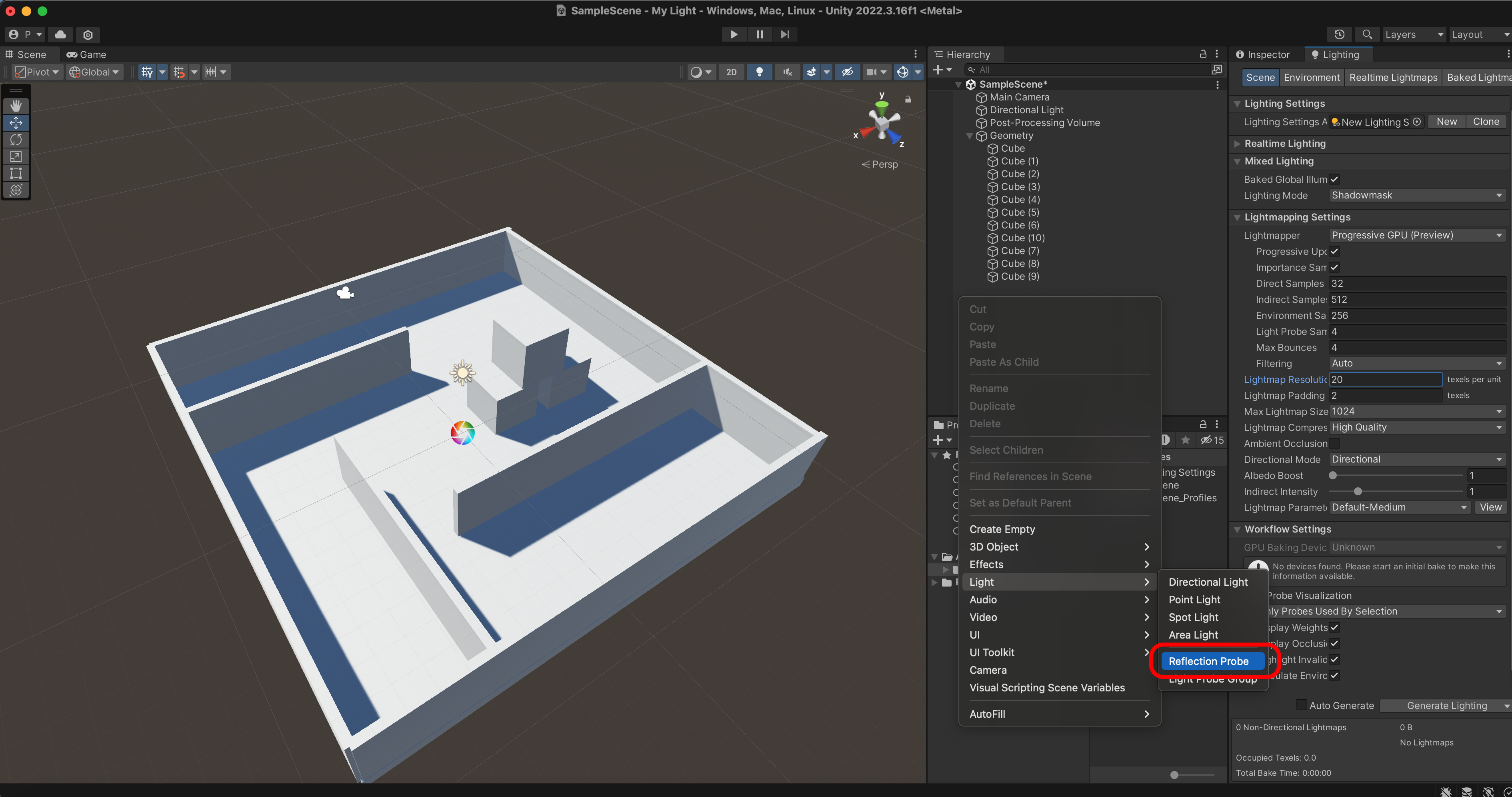
Window > Rendering > Lighting 창을 엽니다.

New를 누르고
Lightmapper를 Progressive GPU (Preview)로 바꾸고
Max Bounce를 4로 변경하고,
Lightmap Resolution을 20으로 변경합니다.

Light > Reflection Probe를 생성합니다.

화면 중간에 위치시키고 Generate Lighting합니다.
Light map 사이즈를 확인 할 수 있습니다.
'Design > Unity & Oculus' 카테고리의 다른 글
| Sketchfab for Unity (0) | 2024.02.08 |
|---|---|
| Starter Assets - 3인칭 카메라 (0) | 2024.01.27 |
| Unity Fantasy Skybox (0) | 2024.01.26 |
| Unity ProBuilder - Trash can Modeling (0) | 2024.01.26 |
| Unity ProBuilder - Wind Generator Modeling (0) | 2024.01.24 |