| 일 | 월 | 화 | 수 | 목 | 금 | 토 |
|---|---|---|---|---|---|---|
| 1 | 2 | 3 | ||||
| 4 | 5 | 6 | 7 | 8 | 9 | 10 |
| 11 | 12 | 13 | 14 | 15 | 16 | 17 |
| 18 | 19 | 20 | 21 | 22 | 23 | 24 |
| 25 | 26 | 27 | 28 | 29 | 30 | 31 |
- IOS
- Android
- 개발
- xcode
- build
- pydantic
- TensorFlow
- 네트워크
- ReactNative
- MachineLearning
- 리눅스
- react
- VirtualBox
- 티스토리챌린지
- linux
- Chrome
- fastapi
- PYTHON
- unittest
- localserver
- webpack
- node
- centos
- MAC
- 오블완
- androidstudio
- 센토스
- 맥
- vsCode
- Today
- Total
로메오의 블로그
Unity ProBuilder - Wind Generator Modeling 본문

3D > Capsule을 생성합니다.

Capsule Colider는 삭제합니다.

ProBuilderize합니다.

select Hidden: On으로 하고 뚜껑 면을 모두 선택합니다.

Delete Face 합니다.

Edge를 하나 선택해서 Fill Hole 합니다.

ProBuilder Default URP 맵으로 변경합니다.

Cylinder를 만들어줍니다.



면을 하나 선택해서 Grow Selection 합니다.
그리고 Merge Face 합니다.

뒷면도 Grow Selection -> Merge Faces 합니다.

Shift + command 로 scale을 조절합니다.

면을 선택하고 Select face Ring 합니다.

Smothing 해줍니다.

UV Editor에서 앞부분을 선택해서 Group Selected Faces 해줍니다.

면을 선택하고 Extrude Faces 5 해줍니다.

10으로 한번 더 extrude 해줍니다.

면 두개를 선택하고 Pivot을 Center로 변경합니다.

command를 누르고 3단계 줄여줍니다.


Cylinder를 생성합니다.

Select Grow -> Merge Faces 합니다.


Material을 두개 추가합니다.

wind_light에 Emission을 체크하고 색상을 변경합니다.

Material Editor에서
body, wind_light를 넣어줍니다.

body에 alt+1을 적용합니다.

날개도 Alt+1 을 적용합니다.

날개 끝부분을 extrude 해서 alt+2를 적용합니다.


하나의 오브젝트에 Material이 두개 적용된것을 확인 할 수 있습니다.

좌표를 Pivot으로 변경하고
Body를 Merge Object -> Freeze Transform 합니다.

wing을 body의 자식 오브젝트로 넣어줍니다.


WingRotate 스크립트를 생성합니다.

using System.Collections;
using System.Collections.Generic;
using UnityEngine;
public class WingRotate : MonoBehaviour
{
public float speed;
// Update is called once per frame
void Update()
{
transform.Rotate(0, 0, speed * Time.deltaTime);
}
}
위와 같이 코딩합니다.

Wing에 WingRotate를 연결하고 Speed를 12로 지정합니다.

Play해서 회전하는것을 확인 합니다.

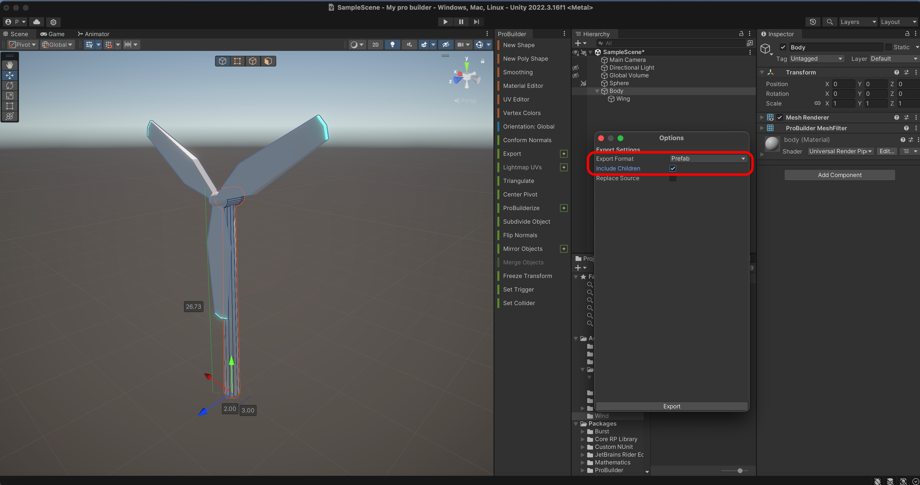
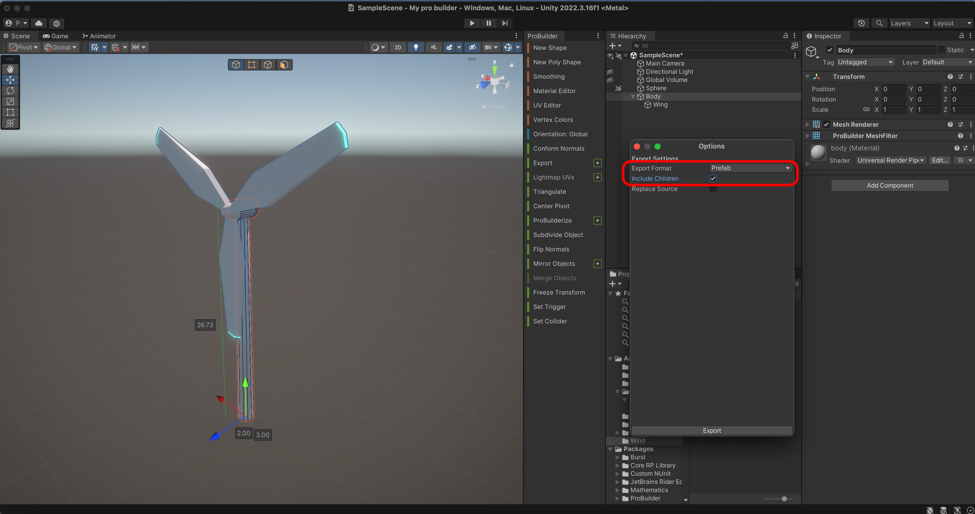
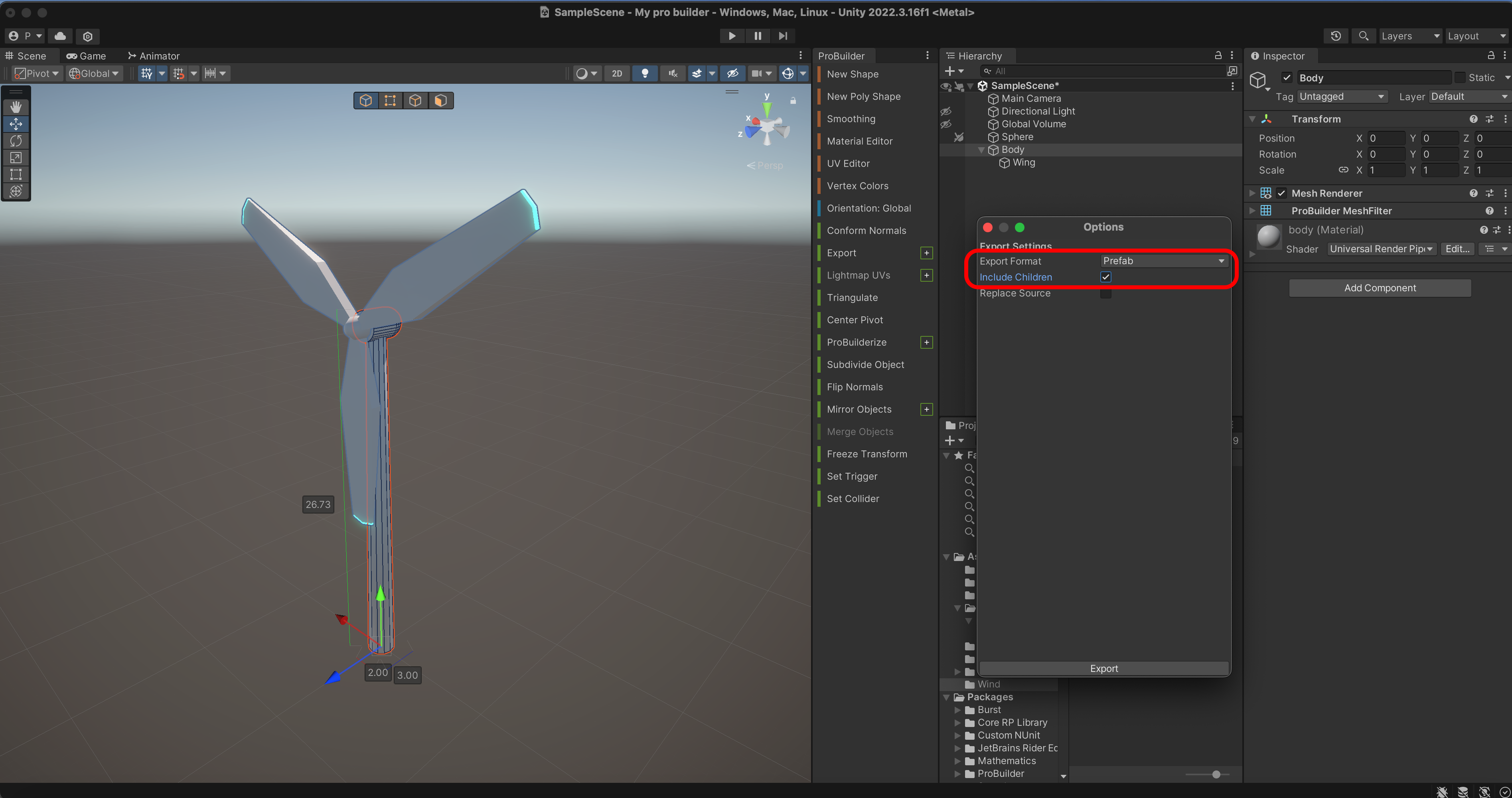
Include Children 을 체크하고 export prefab 합니다.
'Design > Unity & Oculus' 카테고리의 다른 글
| Unity Fantasy Skybox (0) | 2024.01.26 |
|---|---|
| Unity ProBuilder - Trash can Modeling (0) | 2024.01.26 |
| Unity ProBuilder - Flower Modeling (2) | 2024.01.24 |
| Unity ProBuilder - Postbox Modeling (0) | 2024.01.24 |
| Meta Quest 착용센서 해제하기 - 퀘스트를 벗어도 화면 꺼지지 않게하기 (2) | 2024.01.14 |