| 일 | 월 | 화 | 수 | 목 | 금 | 토 |
|---|---|---|---|---|---|---|
| 1 | 2 | 3 | ||||
| 4 | 5 | 6 | 7 | 8 | 9 | 10 |
| 11 | 12 | 13 | 14 | 15 | 16 | 17 |
| 18 | 19 | 20 | 21 | 22 | 23 | 24 |
| 25 | 26 | 27 | 28 | 29 | 30 | 31 |
- unittest
- Chrome
- MAC
- 네트워크
- linux
- 리눅스
- 맥
- centos
- 티스토리챌린지
- ReactNative
- pydantic
- 센토스
- 개발
- react
- node
- webpack
- PYTHON
- fastapi
- vsCode
- xcode
- IOS
- androidstudio
- MachineLearning
- localserver
- VirtualBox
- Android
- build
- 오블완
- TensorFlow
- Today
- Total
로메오의 블로그
Unity ProBuilder - Trash can Modeling 본문

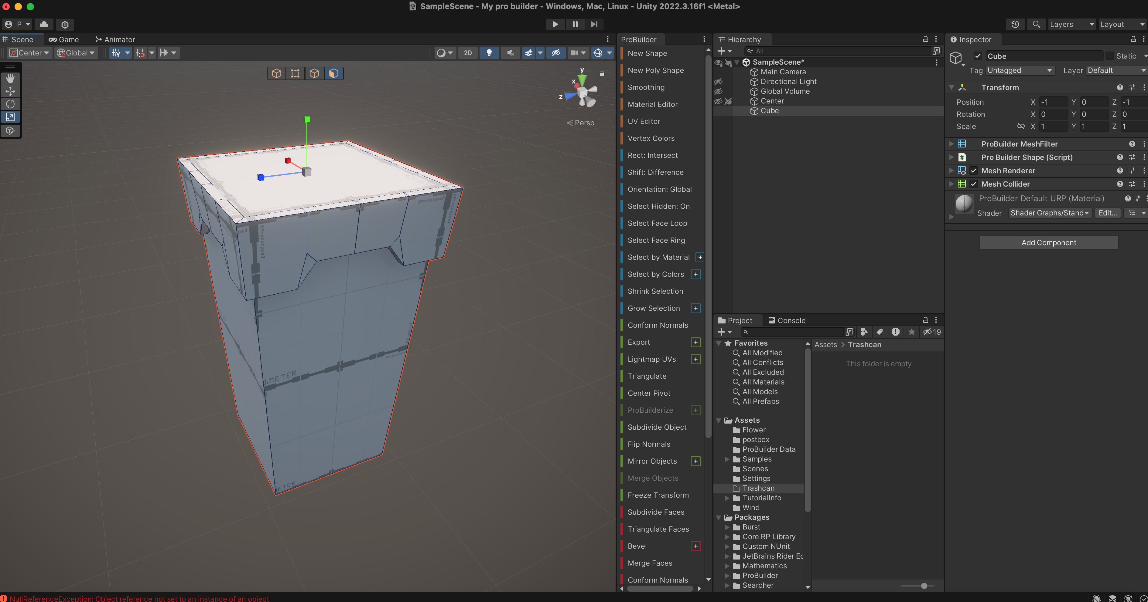
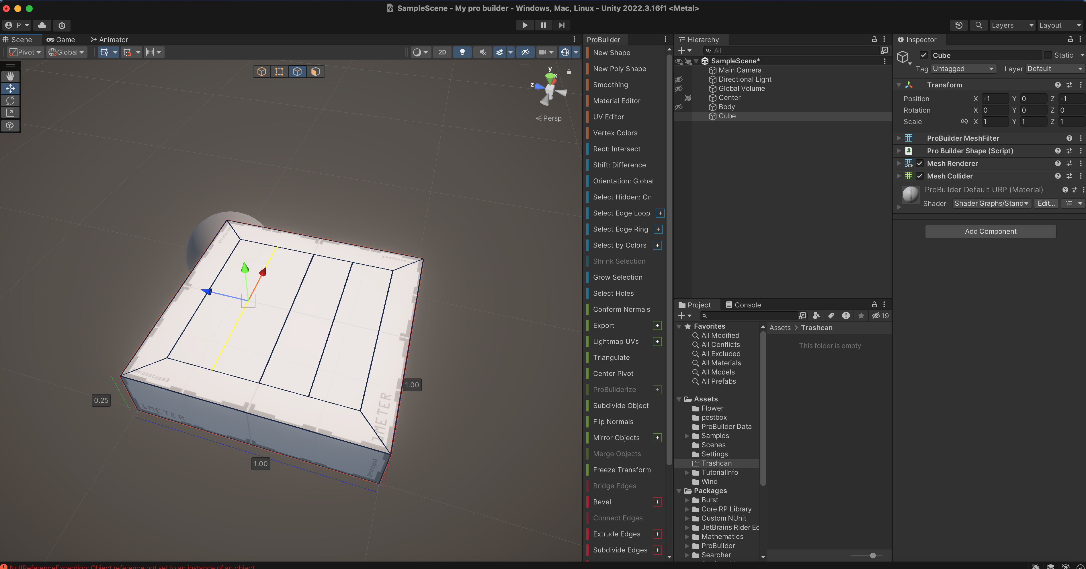
Cube를 생성합니다.

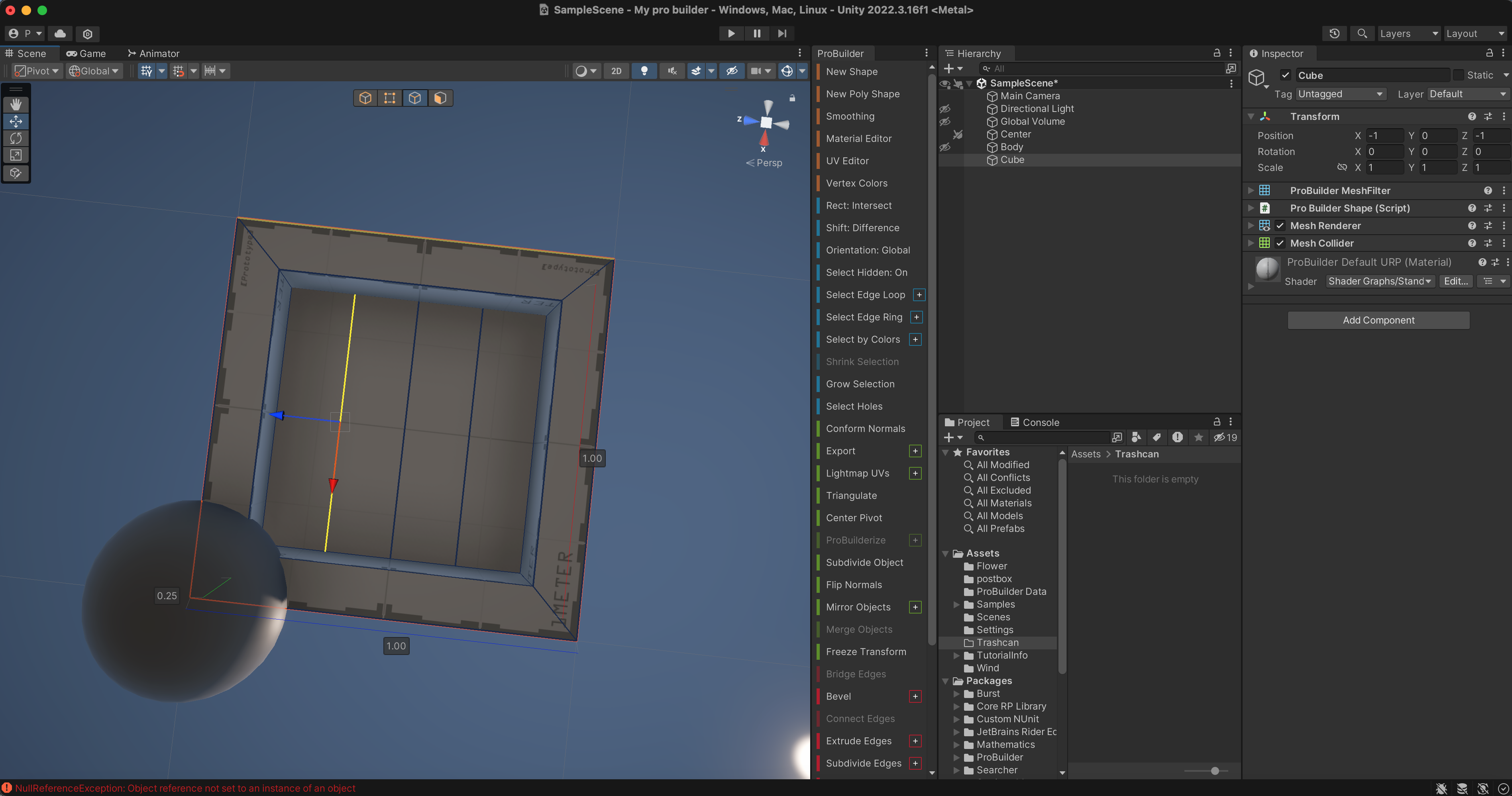
Edge를 선택해서 Select Edge Ring -> Connect Edge 합니다.

Connect Edge로 위와같이 만듭니다.

Select face ring으로 선택해서 Extrude Face 0.05를 적용합니다.

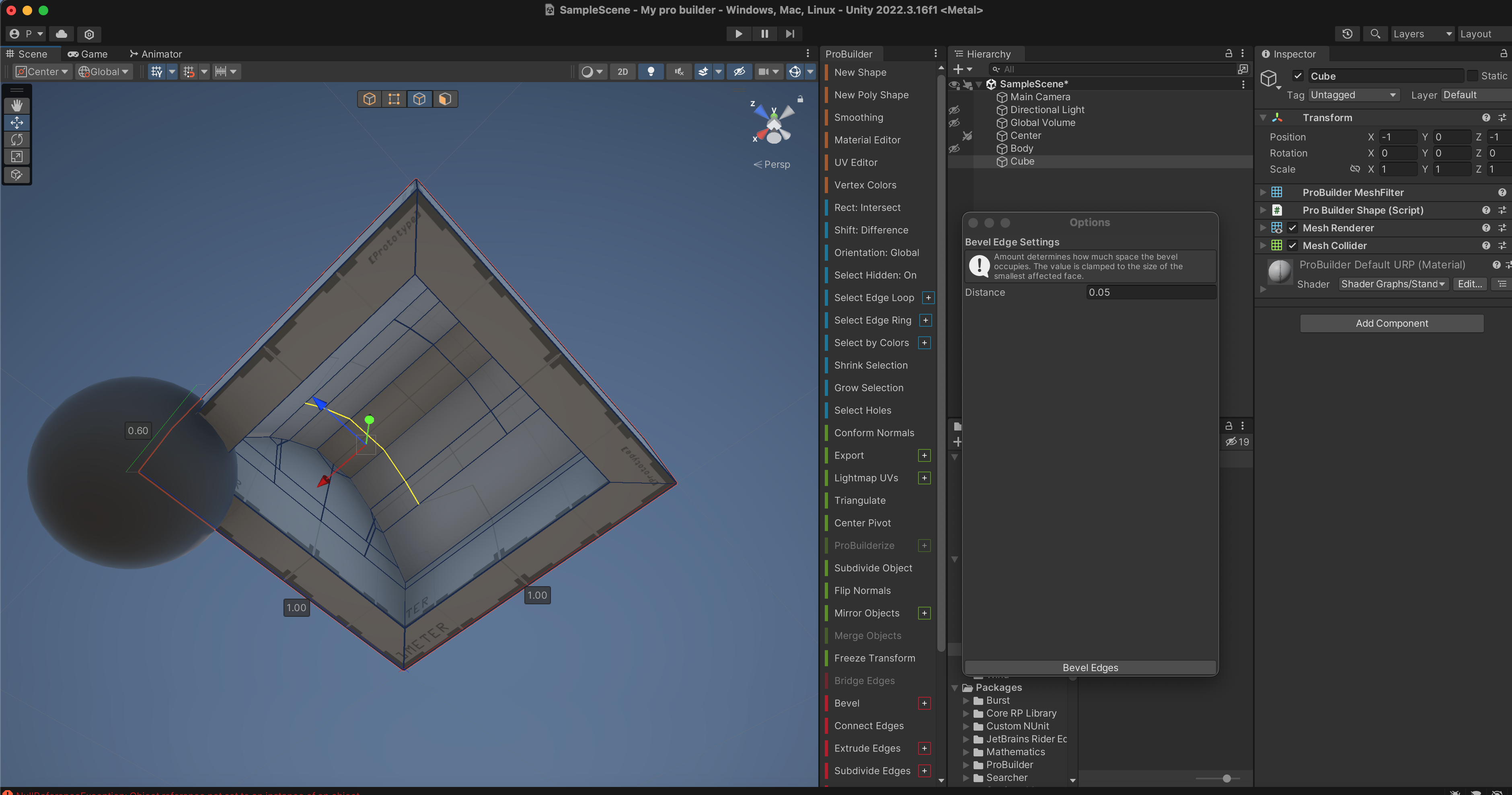
Edge를 선택해서 Bevel 0.05를 적용해서 면을 추가해줍니다.

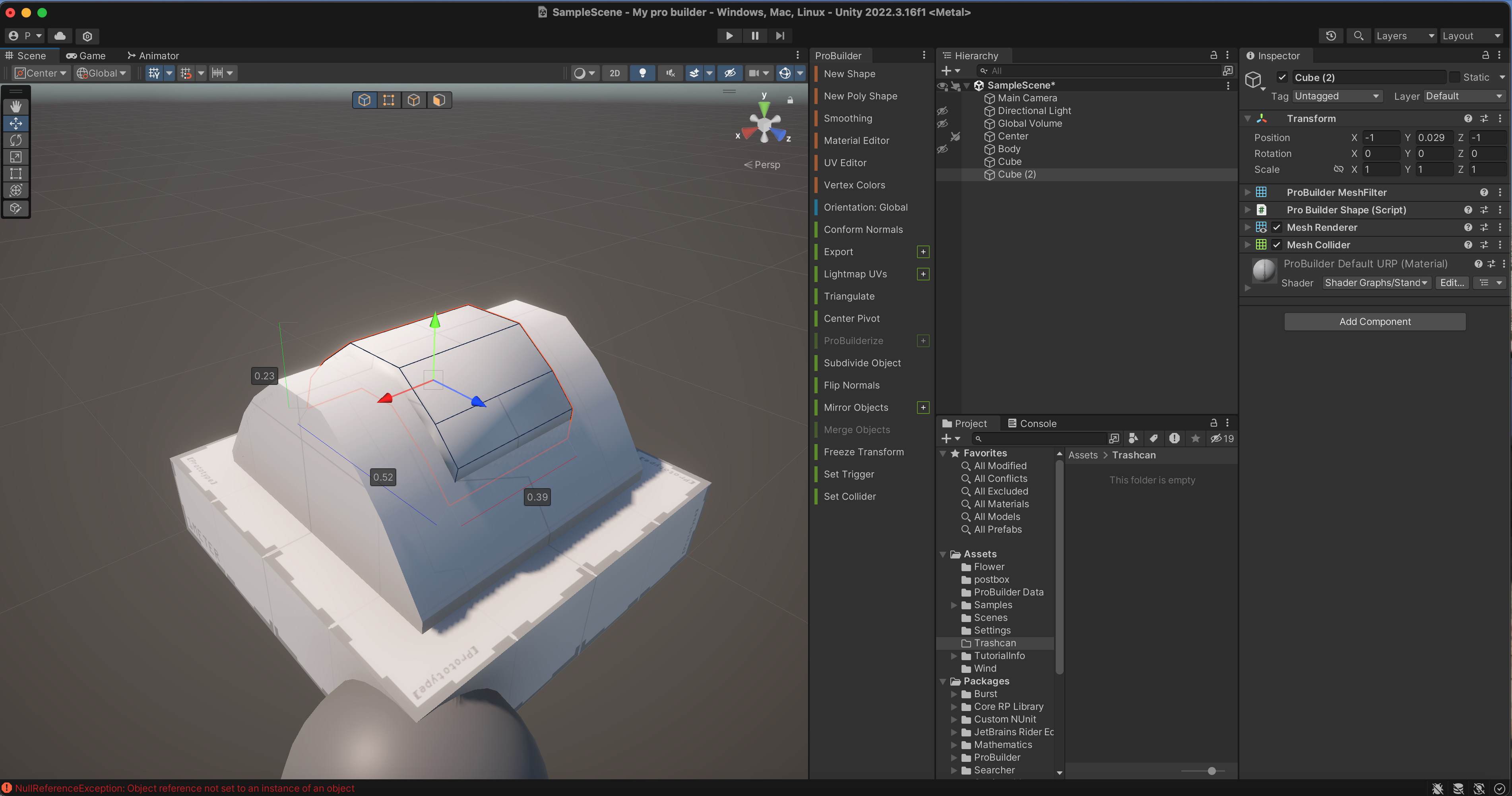
위와 같이 점을 선택해서 만들어줍니다.

Grow Selection으로 윗면을 선택해서 크기를 약간 키워주고
아랫면은 약간 줄여줍니다.

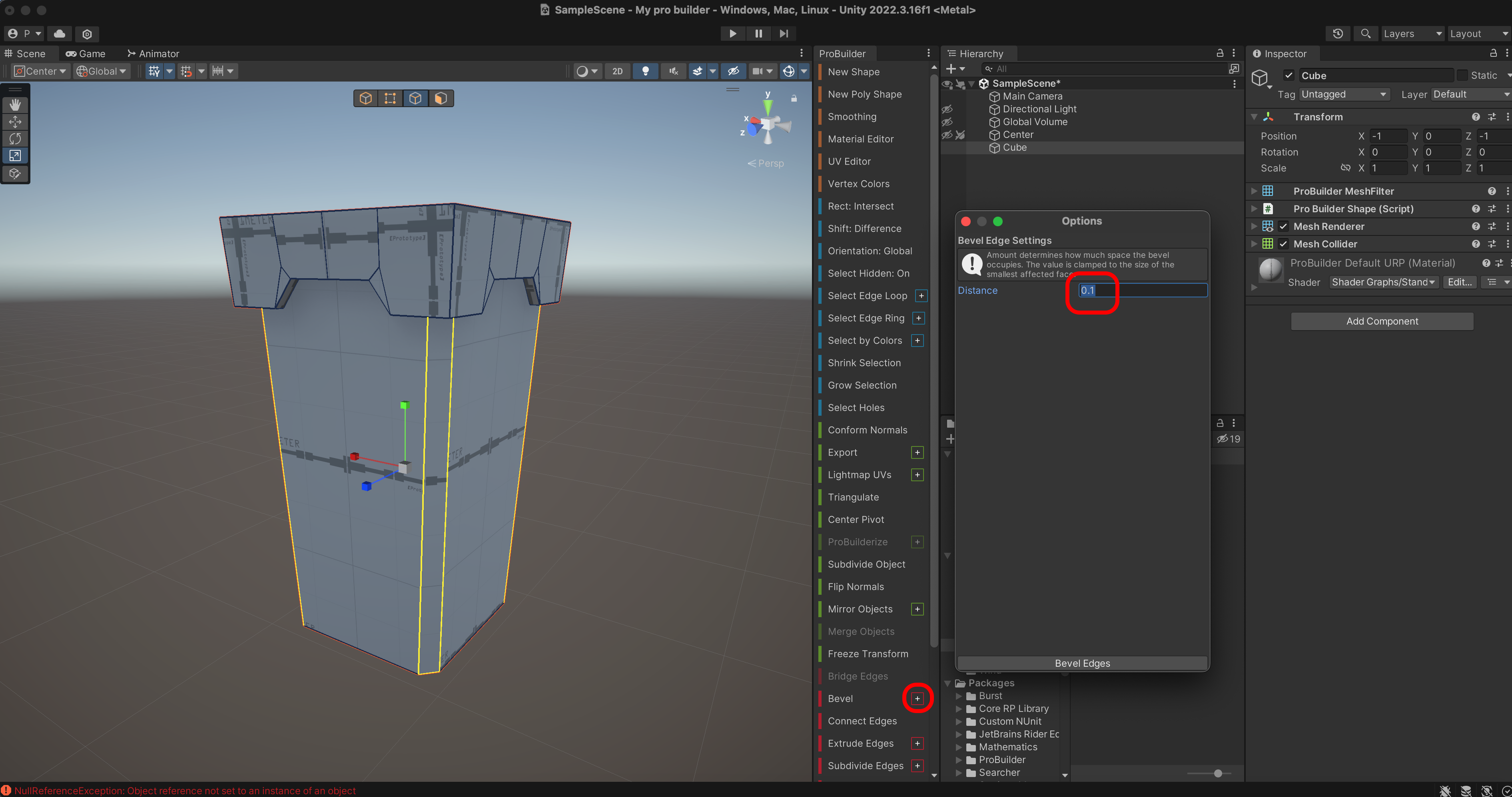
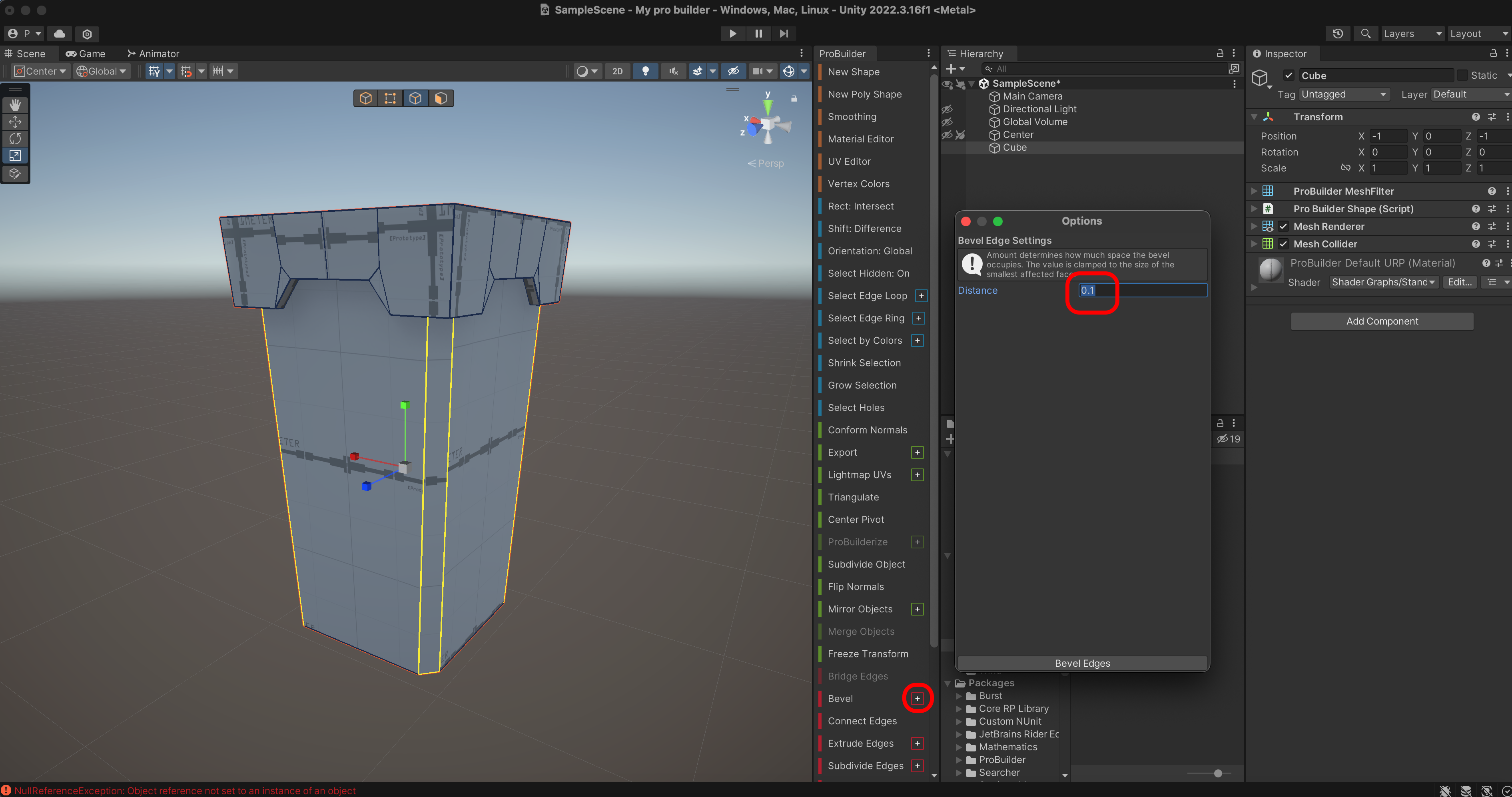
edge에 Bevel 0.1 합니다.

이름변경하고, Freeze Transform 합니다.

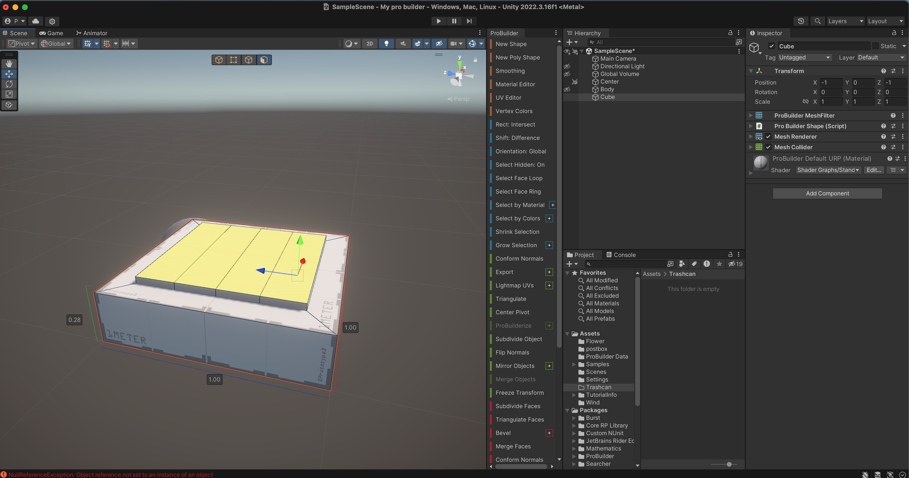
Cube를 생성합니다.

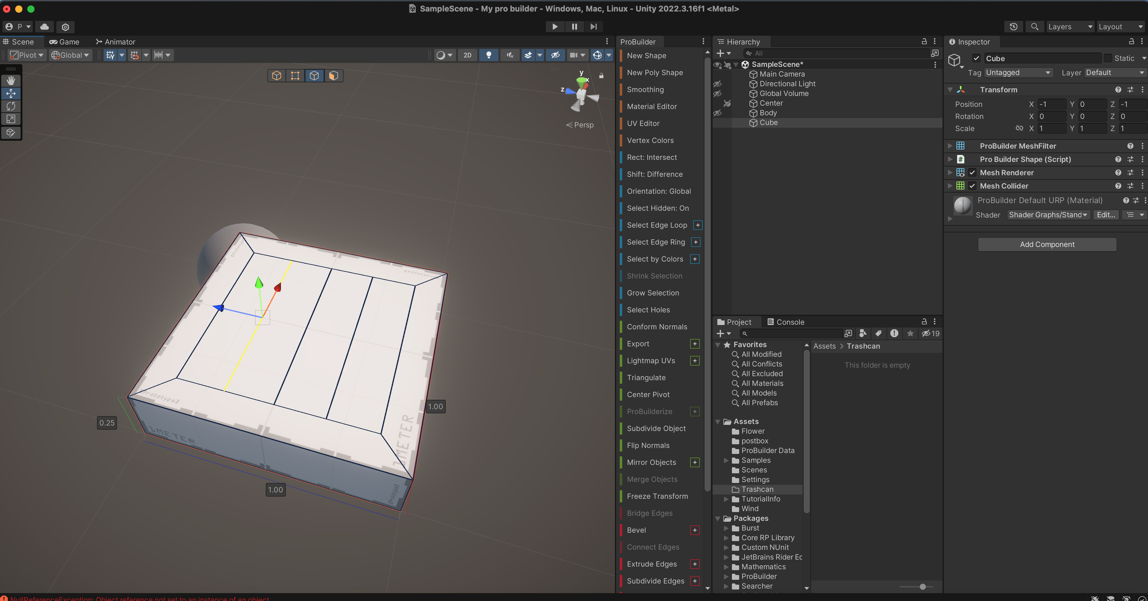
윗면과 아랫면에 shift + command로 면을 추가해줍니다.

shift로 면을 올려줍니다.


Connect Edges로 면을 추가해줍니다.


윗면과 아랫면을 shift로 올려줍니다.

Edge를 위로 올려줍니다.

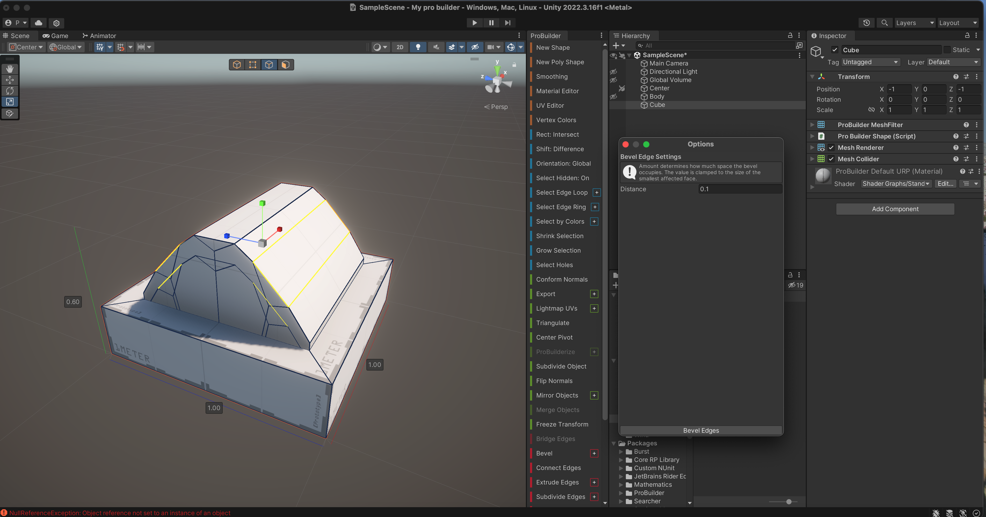
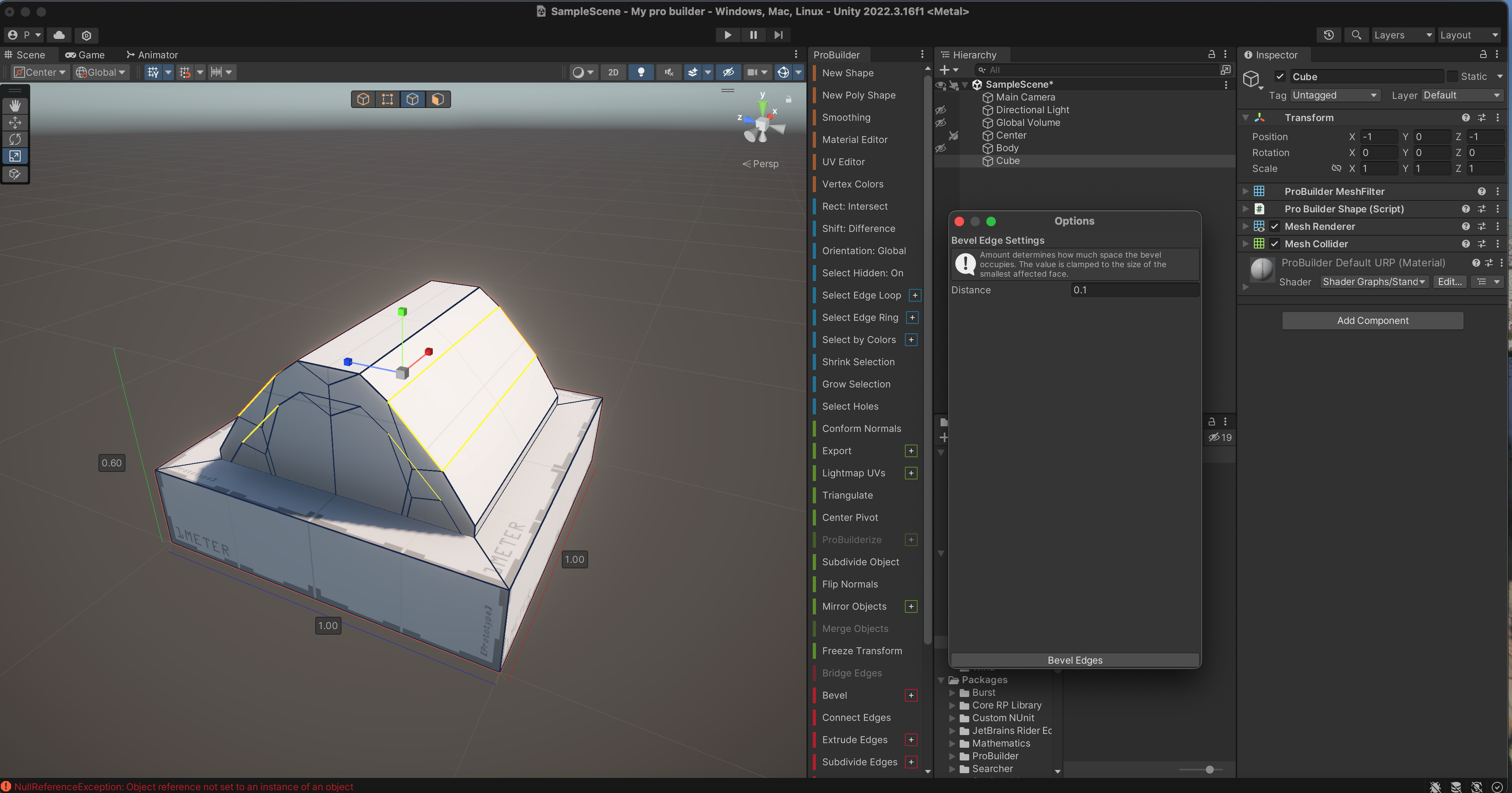
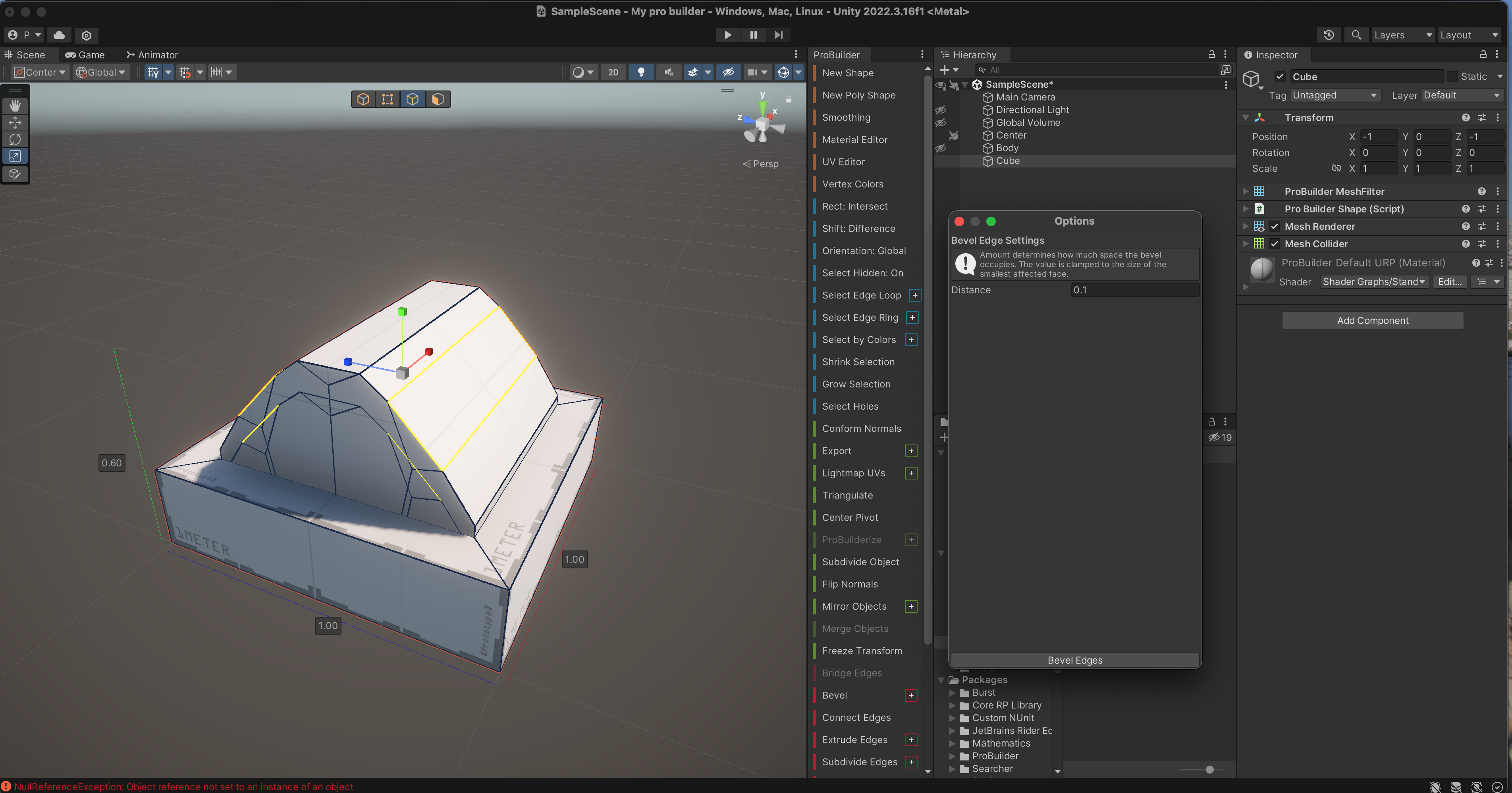
윗쪽 Edge를 Bevel로 깎아줍니다.

모양을 조금 수정하고

양옆 Edge도 깎아줍니다.

Connect Edge로 면을 나눠줍니다.

아랫면도 나줘줍니다.

윗면과 아랫면을 Detach Face해서 분리합니다.

Bridge Edges로 연결합니다.

Fill hole로 구멍을 매웁니다.

Edge를 선택해서 Smoothing 해줍니다.

Bridge Edge와 Fill Hole로 구멍을 매웁니다.

Smoothing 해줍니다.


메인뚜껑의 위치를 잡고 Freeze Transform합니다.

서브뚜껑도 Freeze Transform 합니다.

서브뚜껑을 메인뚜껑 자식으로 넣어줍니다.


쓰레기통도 구멍을 넣어줍니다.

Material을 생성해서 Map을 넣어주고, Smoothness는 0으로 해줍니다.


Map은 Filter mode와 Compression을 수정합니다.

Material을 적용합니다.

Sub의 모든 면을 선택해서 Convert Auto -> Reset UVs -> Fit -> UpperLeft -> 1/8로 적용합니다.

Upper는 Lower Center -> 1/16으로 줄입니다.

Body는 Convert to Auto -> Reset UVs 합니다.

앞면을 선택해서 Group Selected Faces 합니다.

나머지는 Upper Left -> 1/8로 해서 단색으로 만들어줍니다.

위치를 맞춰줍니다.

Texture 반복을 Clamp로 변경합니다.

Export 합니다.

prefab을 확인 할 수 있습니다.

Animation Controller를 생성해서 TrashCan으로 이름을 지정합니다.
Animation을 두개 만들어서 Open, Close로 이름 합니다.


TrashCan에 Animation Controller를 넣어줍니다.

Animation Controller를 더블클릭해서 Create Empty State 합니다.

Idle로 이름 바꾸고
Open, Close를 넣어줍니다.

Bool을 생성해서 Open으로 변경하고
Idle에서 Make Transition해서 Open과 연결합니다.

Transition을 선택해서 Condition을 추가하고 Has Exit Time은 해제합니다.

Open에서 Close를 Trasition을 만들고, Open: false합니다.

Close에서 Open은 Trasition을 만들고, Open: true합니다.

Animation을 더블클릭해서 Animation 창을 엽니다.

Add Property > Upper > Rotation을 추가합니다.


키프레임을 생성해서 수정합니다.

Sub Rotation을 추가합니다.

Add Key 합니다.


TrashCan에 Scale을 추가합니다.




마지막 키프레임을 복사합니다.

Close로 변경하고 붙여넣기 합니다.

-40 -> -45 -> 5 -> 0으로 키프레임 잡습니다.

-25 -> -25 -> -30 -> 5 -> 0으로 잡습니다.

X: 1 -> 1 -> 1.1 -> 1
Y: 1 -> 1 -> 0.9 -> 1
Z: 1 -> 1 -> 1.1 -> 1

Play 모드에서 Open으로 에니메이션을 확인 합니다.
'Design > Unity & Oculus' 카테고리의 다른 글
| Starter Assets - 3인칭 카메라 (0) | 2024.01.27 |
|---|---|
| Unity Fantasy Skybox (0) | 2024.01.26 |
| Unity ProBuilder - Wind Generator Modeling (0) | 2024.01.24 |
| Unity ProBuilder - Flower Modeling (2) | 2024.01.24 |
| Unity ProBuilder - Postbox Modeling (0) | 2024.01.24 |