| 일 | 월 | 화 | 수 | 목 | 금 | 토 |
|---|---|---|---|---|---|---|
| 1 | 2 | 3 | 4 | 5 | 6 | 7 |
| 8 | 9 | 10 | 11 | 12 | 13 | 14 |
| 15 | 16 | 17 | 18 | 19 | 20 | 21 |
| 22 | 23 | 24 | 25 | 26 | 27 | 28 |
| 29 | 30 | 31 |
- 리눅스
- PYTHON
- vsCode
- 개발
- MachineLearning
- Android
- build
- TensorFlow
- androidstudio
- 티스토리챌린지
- react
- 맥
- centos
- unittest
- 센토스
- xcode
- 네트워크
- 오블완
- Chrome
- localserver
- ReactNative
- MAC
- fastapi
- node
- VirtualBox
- IOS
- linux
- pydantic
- webpack
- Today
- Total
로메오의 블로그
Unity ProBuilder - Postbox Modeling 본문
ProBuilder 설치

프로젝트를 생성합니다.

Package Manager를 실행합니다.

ProBuilder를 설치합니다.

Samples에서 URP를 import 합니다.

ProBuilder Window를 엽니다.

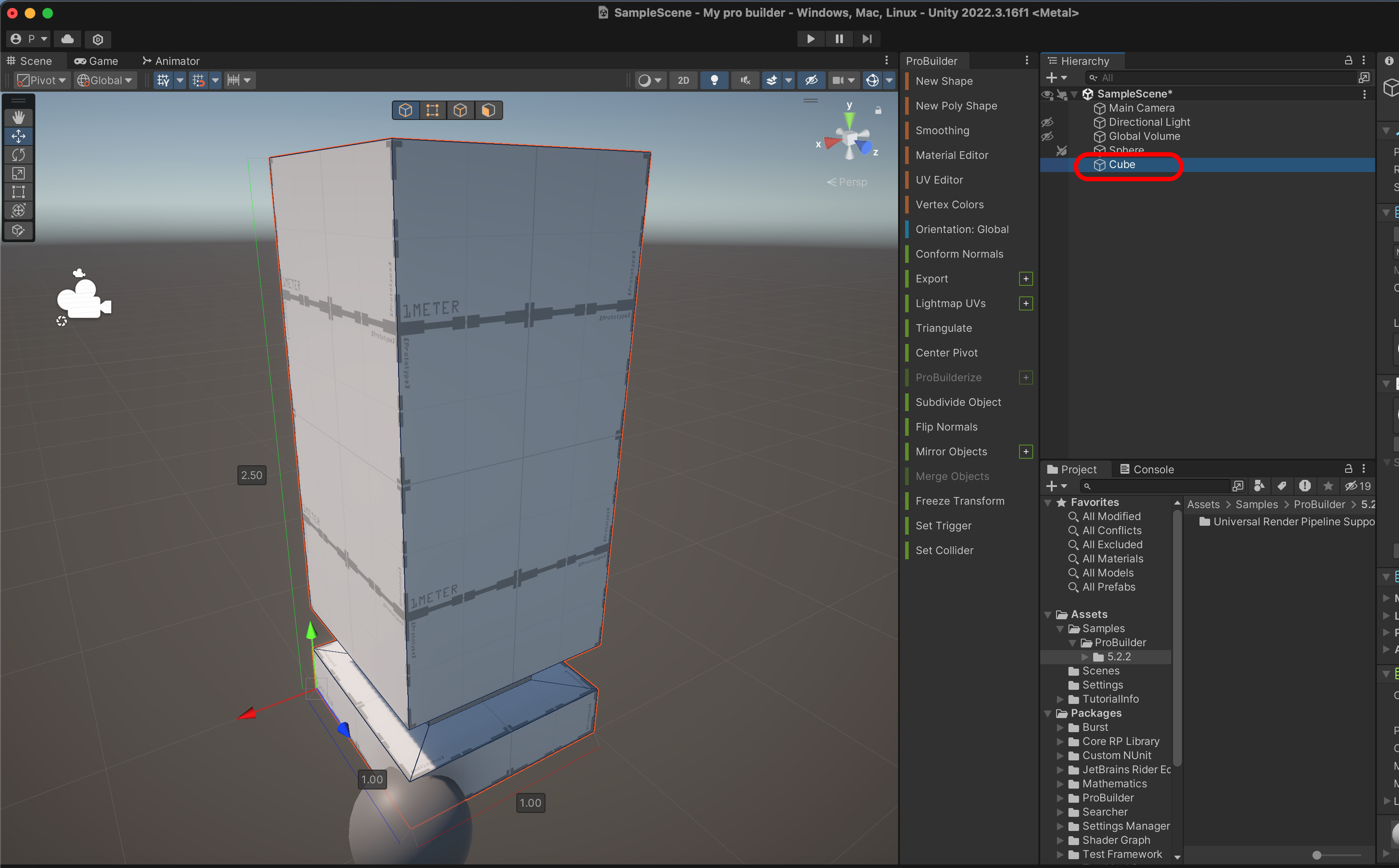
Cube를 생성해봅니다.

Unity > Setting을 눌러
Proference > ProBuilder에서 Material에서 기본으로 ProBuilder Default URP를 선택합니다.

Increment Snapping을 위와 같이 설정합니다.

Shpere를 만들어서 중앙 좌표를 표시합니다.

Cube를 생성합니다.

면을 선택하고 Shift + command scale을 조절합니다.

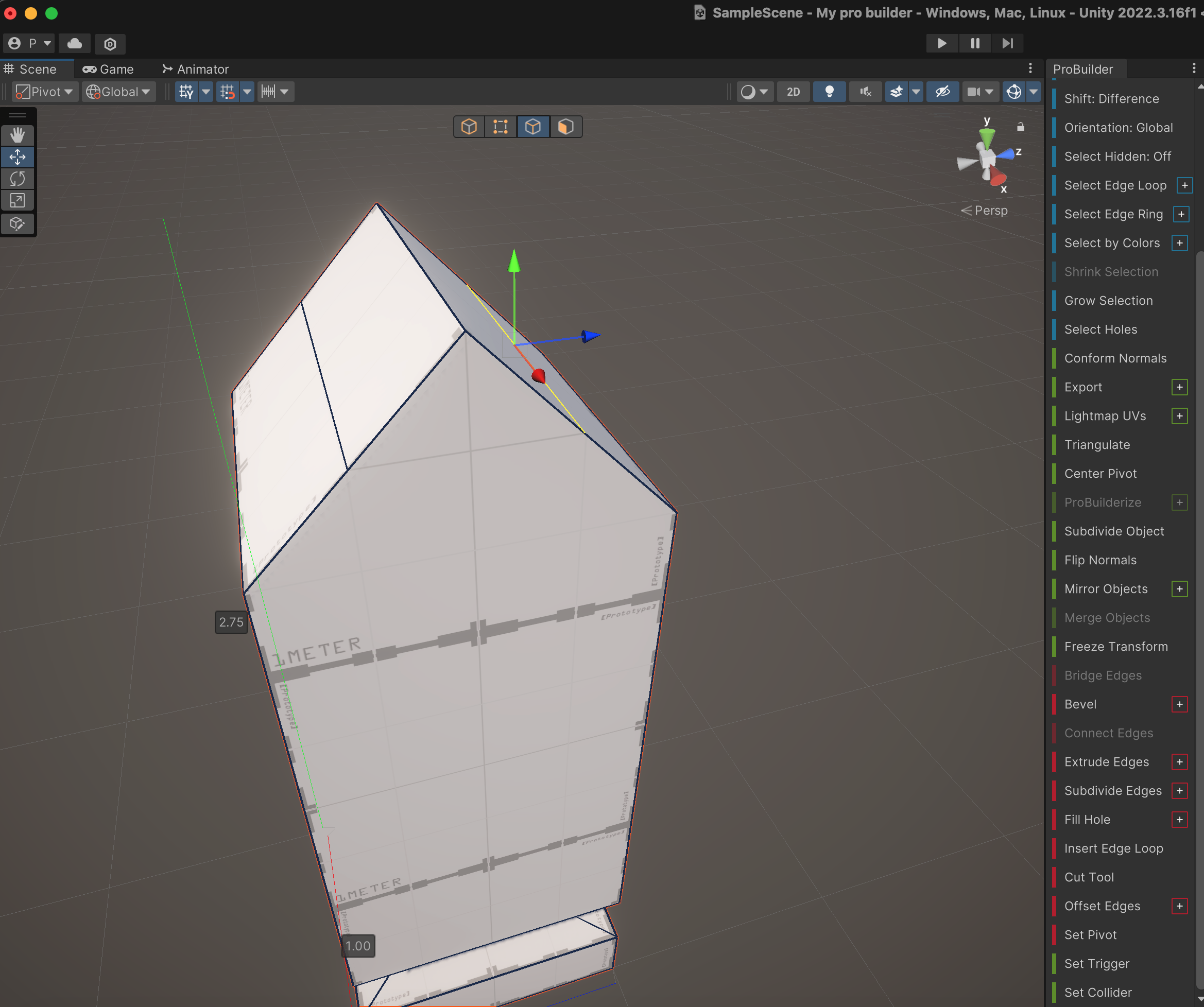
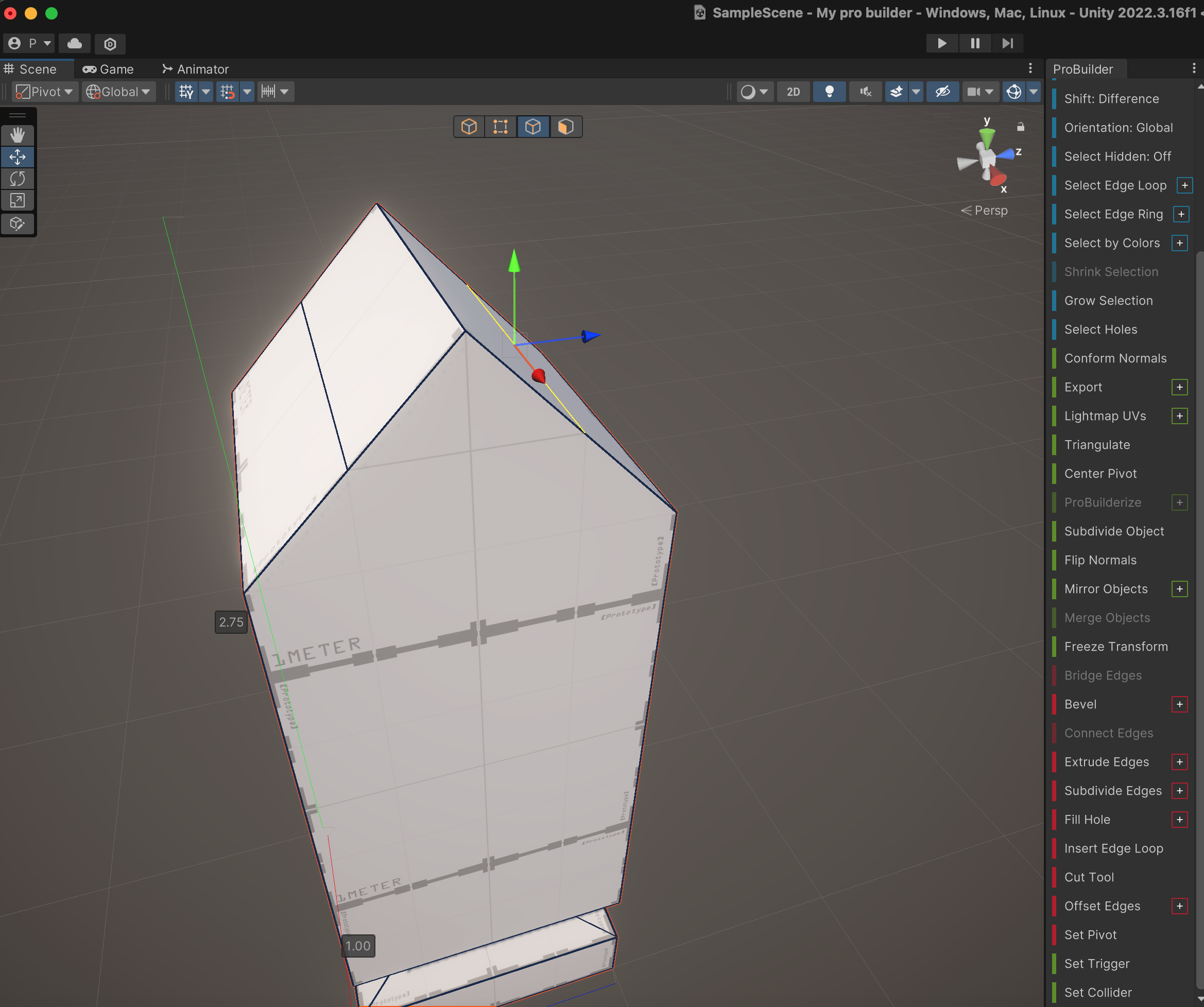
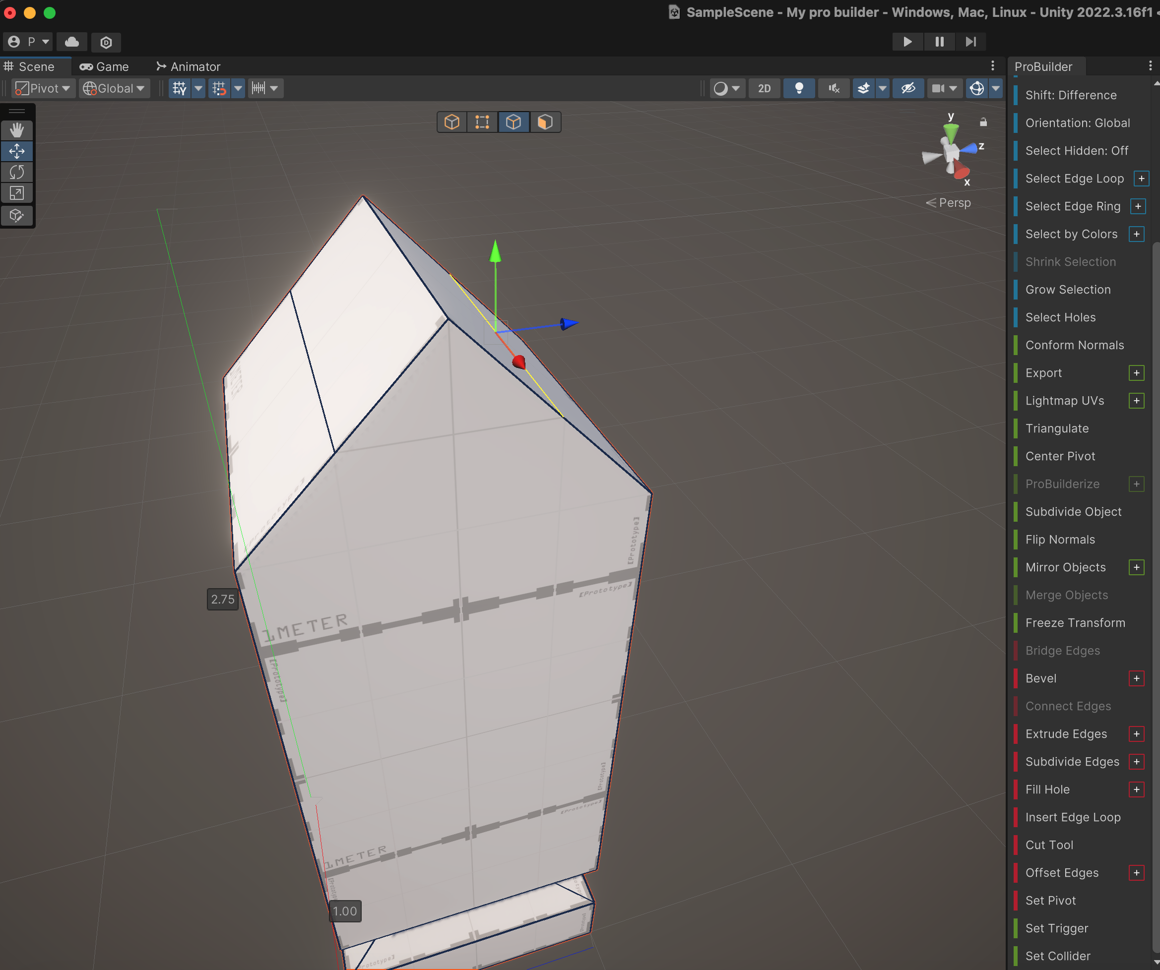
모델링을 합니다.
Tool > ProBuilder > Dimension Overay > Show

카메라 시점 초기화: Cube를 선택하고 f키를 누릅니다.

두개의 edge를 선택하고 connect edges를 누릅니다.

3개의 edge를 추가합니다.



Bevel로 면을 추가해봅니다.




윗면을 선택하고 Smothing 1을 합니다.

Assets에 postbox 폴더를 만들고 Material을 생성하고 맵 이미지를 Base Map에 연결합니다.
(출처는 하단에)


이미지를 Filter Mode와 Compression을 위와 같이 변경합니다.


UV Editor를 실행합니다.

모든 면을 선택하고 Convert to Auto를 누릅니다.

앞면을 선택하고 Group Selected Faces로 그룹핑합니다.


나머지 면들은 Reset UVs를 해주고, Fill Mode와 Anchor를 위와 같이 변경하고 Offset은 0으로 설정합니다.

Tiling을 1/8로 설정합니다.

앞면은 위와 같이 만듭니다.

UV좌표를 맞춰줍니다.

Map 반복을 수정합니다

Repeat을 Clamp로 변경하고 Apply합니다

Cube를 Postbox로 변경하고 Center로 위치를 옮깁니다.

Freeze Transform을 눌러 현재 위치를 기준 좌표로 만듭니다.

Export Prefab을 합니다.

postbox에 save합니다.

Mash와 prefab이 두개 생성됩니다.
https://www.youtube.com/watch?v=Q3I7yPKhe2o
'Design > Unity & Oculus' 카테고리의 다른 글
| Unity ProBuilder - Wind Generator Modeling (0) | 2024.01.24 |
|---|---|
| Unity ProBuilder - Flower Modeling (2) | 2024.01.24 |
| Meta Quest 착용센서 해제하기 - 퀘스트를 벗어도 화면 꺼지지 않게하기 (2) | 2024.01.14 |
| Unity Quest for Mac(Silicon) - full (2) | 2024.01.14 |
| Unity VR for MacOS[Sillicon] - 설정 (0) | 2024.01.07 |