| 일 | 월 | 화 | 수 | 목 | 금 | 토 |
|---|---|---|---|---|---|---|
| 1 | 2 | 3 | 4 | |||
| 5 | 6 | 7 | 8 | 9 | 10 | 11 |
| 12 | 13 | 14 | 15 | 16 | 17 | 18 |
| 19 | 20 | 21 | 22 | 23 | 24 | 25 |
| 26 | 27 | 28 | 29 | 30 |
- 네트워크
- androidstudio
- xcode
- 맥
- TensorFlow
- 개발
- 리눅스
- PYTHON
- IOS
- webpack
- 티스토리챌린지
- 센토스
- 오블완
- pydantic
- linux
- centos
- fastapi
- MachineLearning
- MAC
- vsCode
- node
- Chrome
- localserver
- unittest
- Android
- react
- ReactNative
- VirtualBox
- build
- Today
- Total
로메오의 블로그
[Blender] Rigging & Weight 본문
Amature

Cylinder를 하나 만듭니다.

Shift + A 를 눌르고 Amature를 누릅니다.

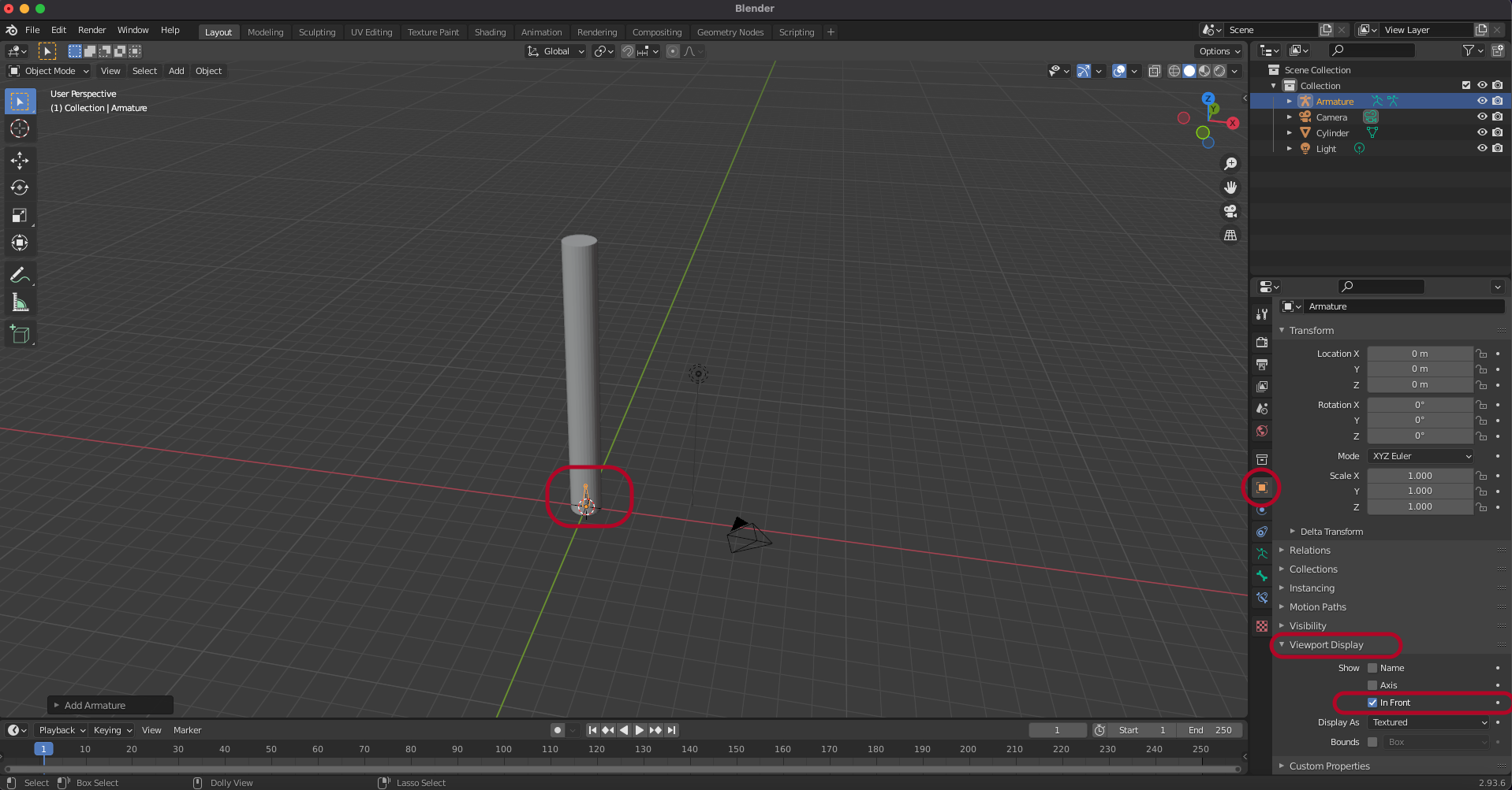
뼈대가 만들어졌지만 보이지 않습니다.

Object Properties > Viewport Display > Show에서 In Front를 체크하면
뼈대를 항상 볼 수 있습니다.

뼈대 모양을 수정합니다.

E키를 눌럿 뼈대를 확장 합니다.

E키를 눌러 뼈대를 확장합니다.

Cylinder를 선택하고 Edit Mode로 들어가서 Edge를 하나 선택하고
control + R키를 눌러서 Loop Cut 합니다.

Cut을 40개로 늘립니다.

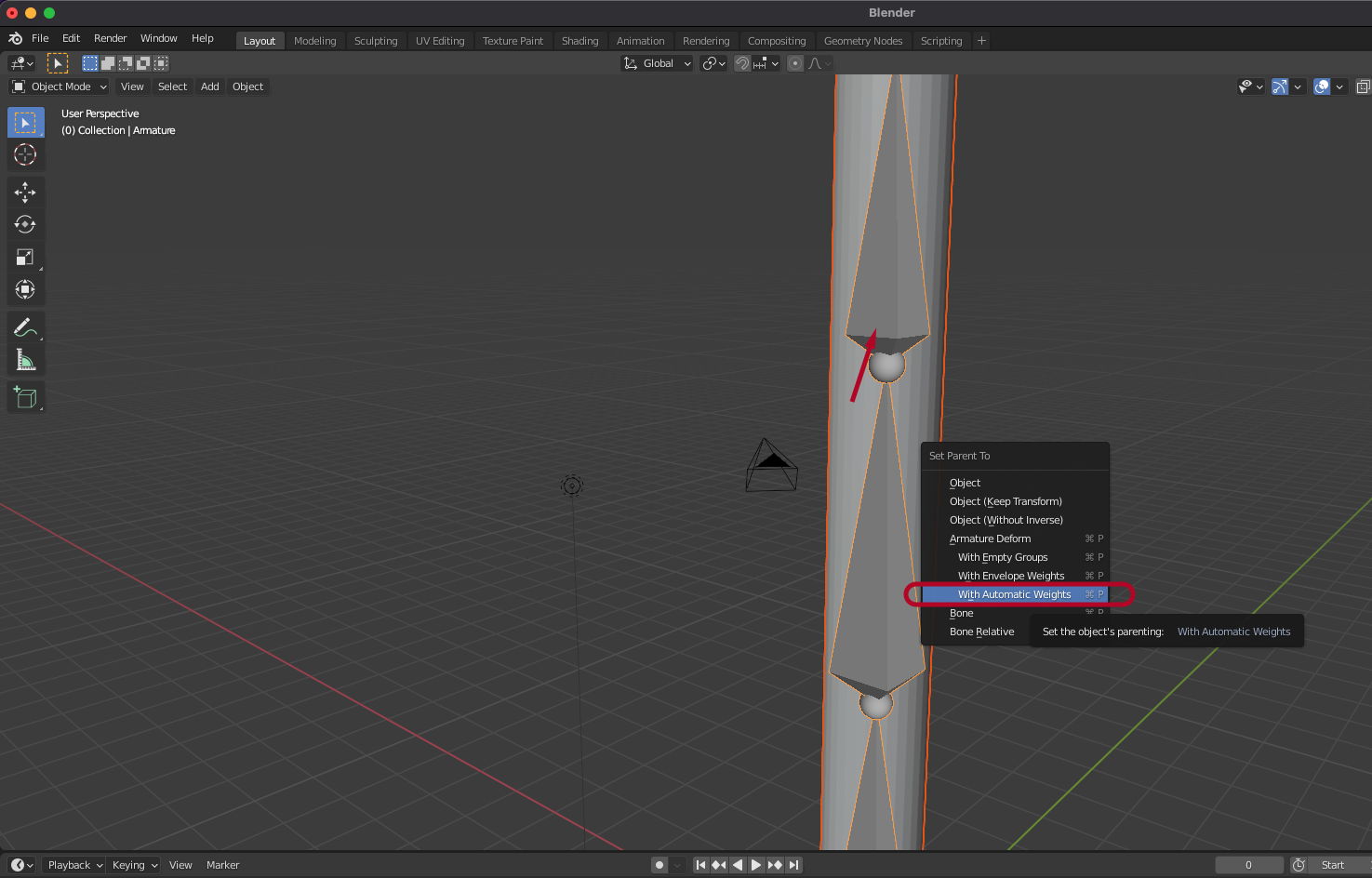
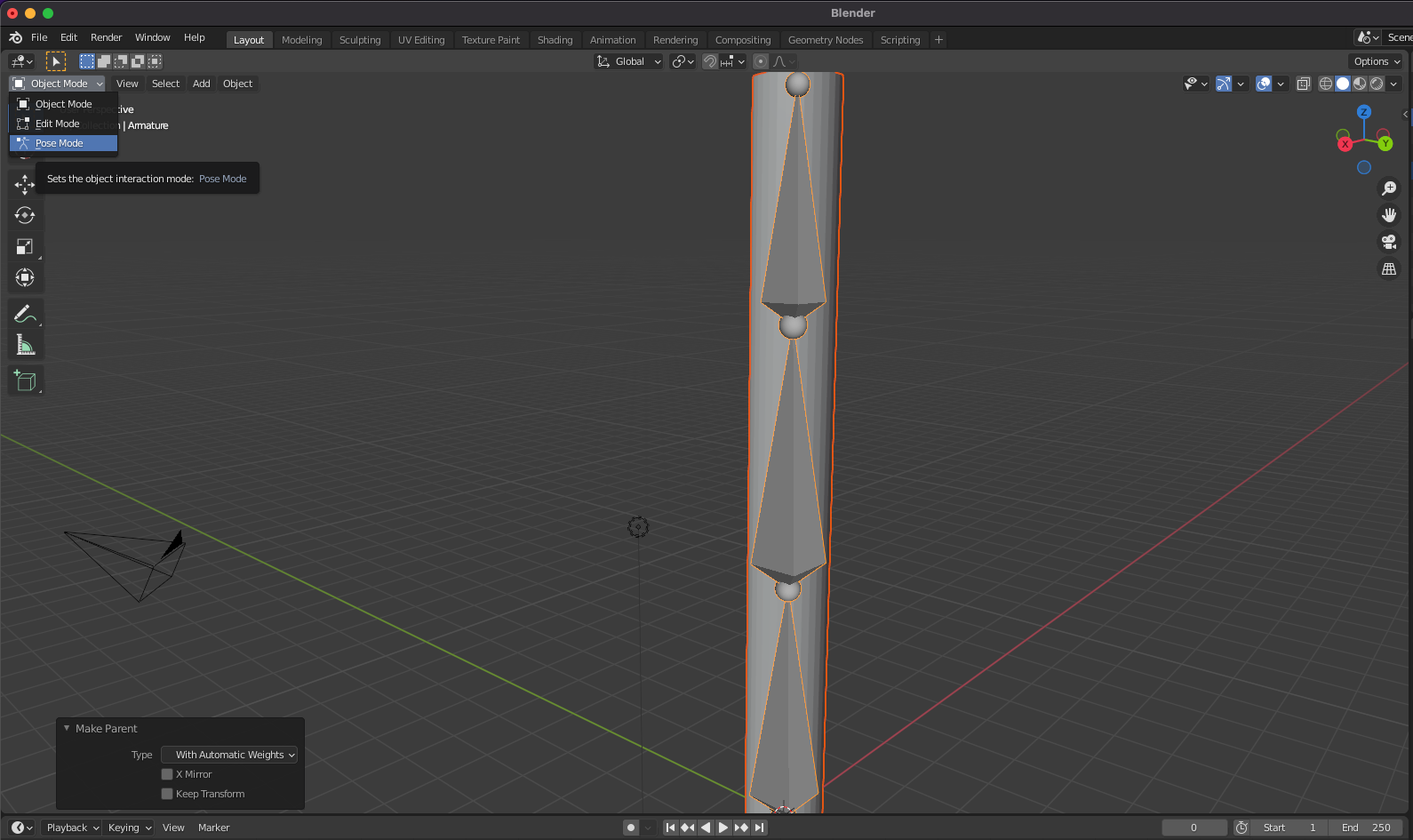
Cylinder를 선택하고 Shift키를 누르고 뼈대를 함께 선택합니다.
control + P키를 누르고 With Automatatic Weights로 Amature Deform합니다.

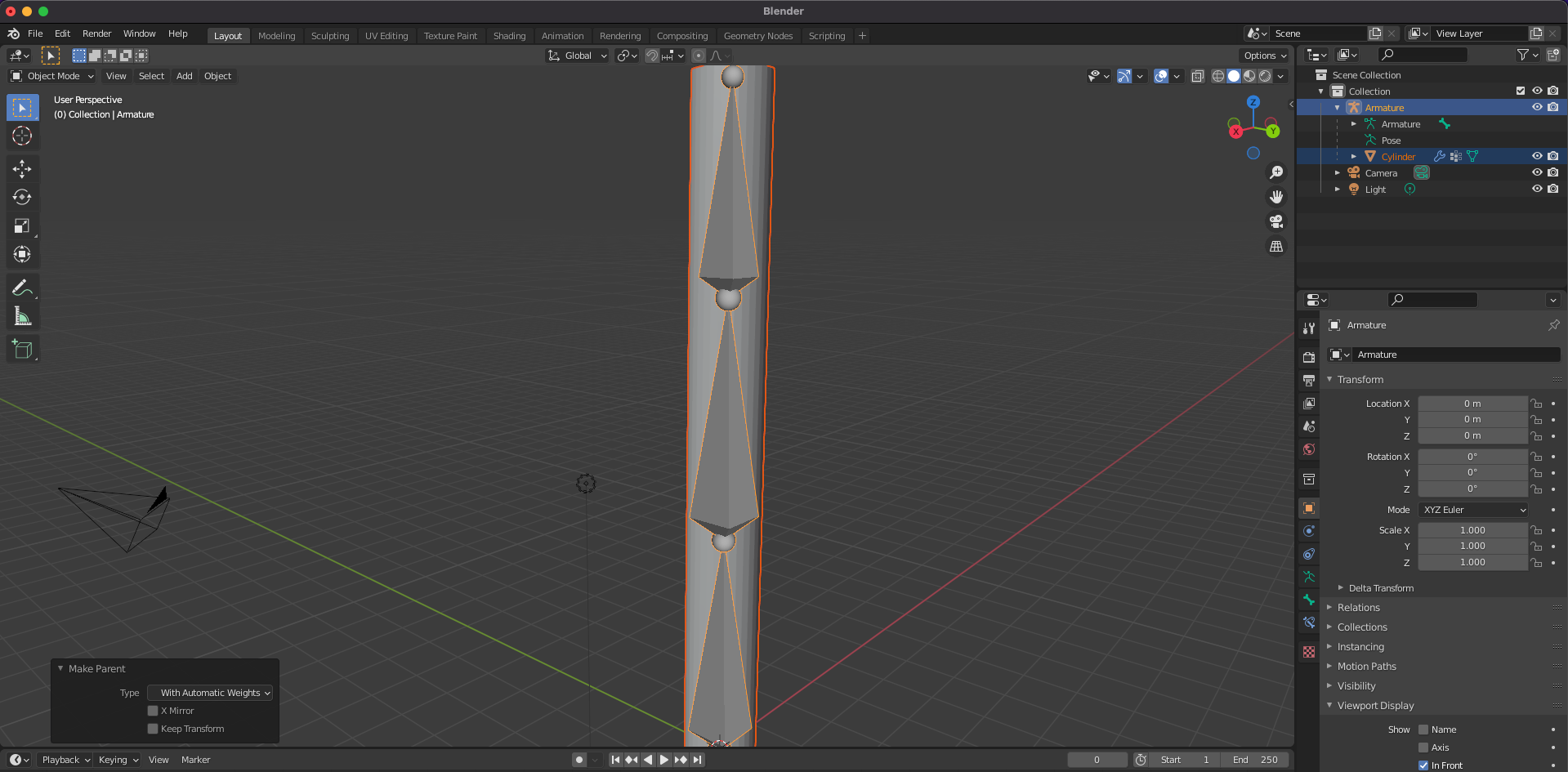
Cylinder가 Amature 자식으로 들어갔습니다.

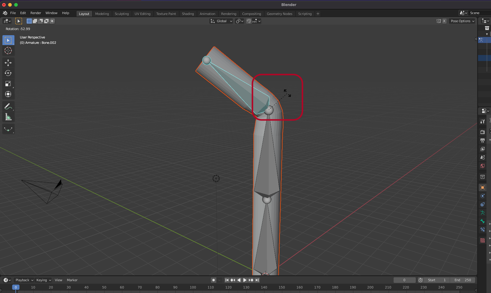
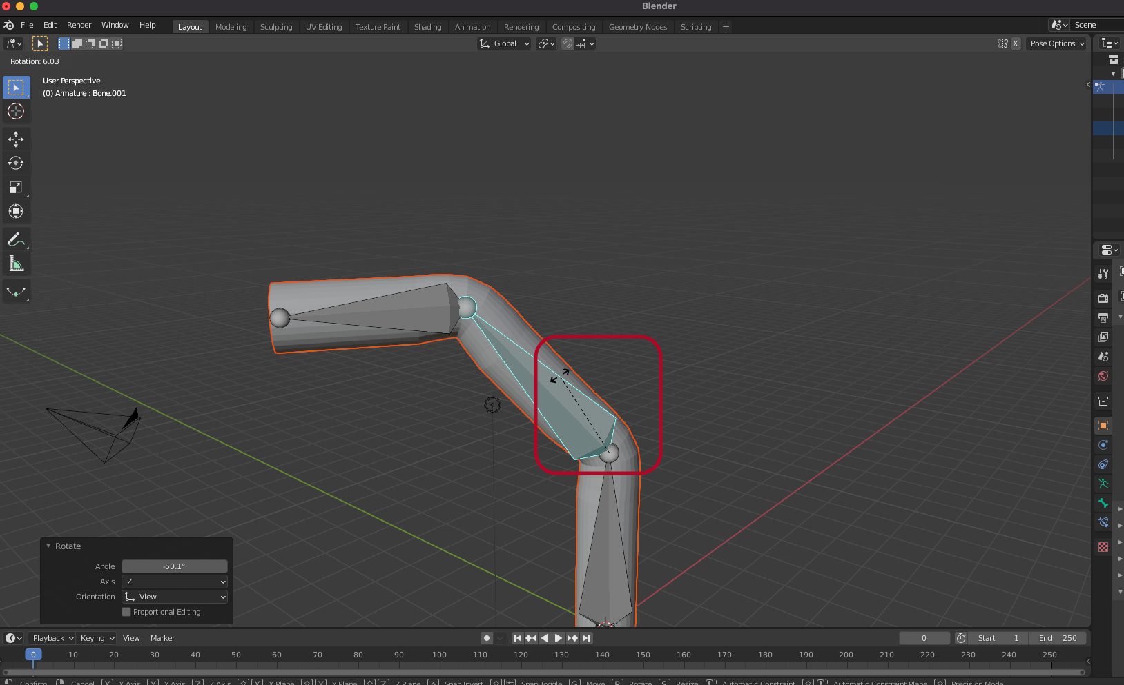
Pose Mode로 변경합니다.

R키를 누르고 Amature를 회전 시켜 봅니다.


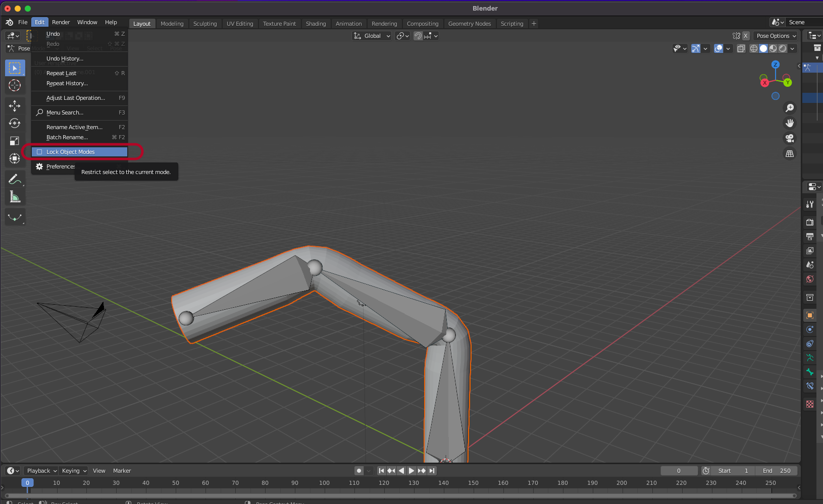
Edit > Lock Object Mode를 체크 해제 하면 Object도 선택할 수 있습니다.

Amature를 선택하고 Shift 키를 누르고 object를 함께 선택합니다.
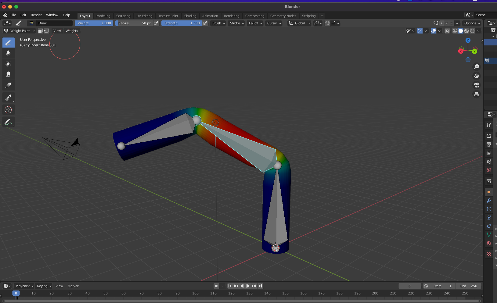
Weight Paint로 변경합니다.
Weight Paint

Object와 Amature의 밀접도가 표시됩니다.

control 키를 누르고 다른 Amature를 선택 할 수 있습니다.

Viewport Overlays에서 Zero Weight를 Active로 변경하면
Amature의 영향을 받지 않는 Weight는 검은색로 표시됩니다.

Amature를 선택하고 A키를 눌러서 모든 Amature를 선택합니다.
option + R (alt + R)키를 눌러서 Rotate를 Reset 해줍니다.

중간 뼈대를 선택하고 Brush로 윗쪽을 칠해 봅니다.
Weight가 1.00이면 붉은 색으로 칠해집니다.

control 키를 누르고 위쪽 뼈대를 선택하고 회전시켜 보면
칠한 부분이 윗쪽 뼈대와 중간 뼈대의 영향을 반씩 받고 있음을 알 수 있습니다.

윗쪽 뼈대를 선택하고 Weight를 0으로 변경하고 칠하면 파란색으로 칠해져서 영향도를 내려줍니다.

해당 부위의 영향도가 중간 뼈대에 완전히 의존하게 됩니다.

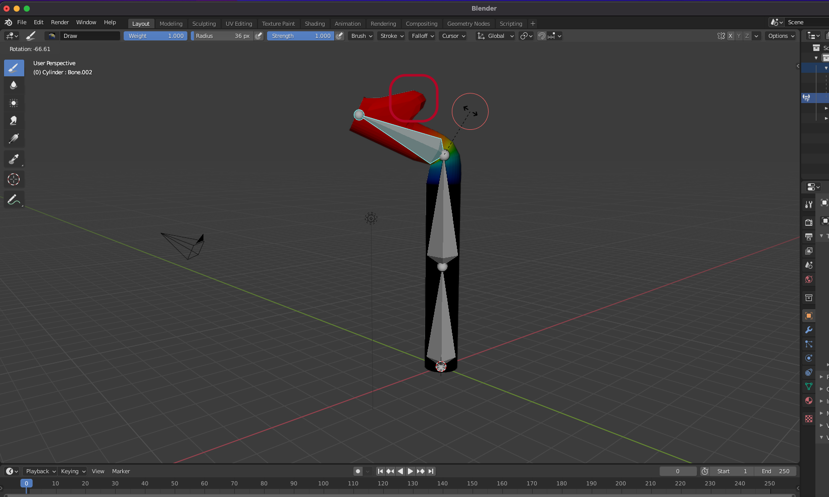
N키를 누르고 tool을 열어서
Brush Settings > Advanced 에서 Front Faces Only를 체크 해제하고
Falloff > Falloff Shape를 Projected로 변경합니다.
Brush로 앞부분을 칠해봅니다.
Falloff Shape

회전을 시켜 뒷면을 보면 같이 칠해진것을 확인 할 수 있습니다.

~키를 누르고 7을 눌러서 Front View로 바꾸고
Tool > Symmetry > Mirror를 X로 바꾸고
칠해보면 X축으로 반대편이 칠해집니다.

뼈대를 선택하고 A키를 눌러서 모든 Amature를 선택하고
Weights > Assign Automatic from Bones를 눌러 Weight 편집을 초기화 합니다.

초기화 되었습니다.

윗쪽 뼈대를 회전 시켜줍니다.

Symmetry 에서 Mirror Vertex Groups가 체크되어 있는 상태에서
칠해주면 해당 Bone을 기준으로 칠해집니다.
Symmetry

Mirror Vertex Groups를 체크해제하고 칠해주면
절대좌표를 기준으로 칠해집니다.
Auto Normalize

Tool > options에서 Auto Normalize가 체크되지 않은 상태(Default)에서
상단 뼈대를 선택하고 아랫쪽에 칠해봅니다.

아랫쪽 뼈대를 선택하면 해당 부분이 빨간색으로 유지됩니다.
칠한 부분은 윗쪽과 아랫쪽에 반씩 영향을 받습니다.

Weight를 Reset하고
Auto Normalize를 체크하고 아랫쪽을 칠해봅니다.

아랫쪽 뼈대를 선택하면 해당 부위가 영향도가 빠졌습니다.
'Design > Blender' 카테고리의 다른 글
| [Blender] Particle System (0) | 2021.12.07 |
|---|---|
| [Blender] Normal, Bump, Displacement Mapping (0) | 2021.12.06 |
| [Blender] FK 애니메이션 (0) | 2021.12.03 |
| [Blender] 스텐드 램프 모델링 (0) | 2021.12.02 |
| [Blender] UV Mapping (0) | 2021.12.01 |